• 文献检索
  • 文档翻译
  • 深度研究
  • 学术资讯
  • Suppr Zotero 插件Zotero 插件
  • 邀请有礼
  • 套餐&价格
  • 历史记录
应用&插件
Suppr Zotero 插件Zotero 插件浏览器插件Mac 客户端Windows 客户端微信小程序
定价
高级版会员购买积分包购买API积分包
服务
文献检索文档翻译深度研究API 文档MCP 服务
关于我们
关于 Suppr公司介绍联系我们用户协议隐私条款
关注我们

Suppr 超能文献

核心技术专利:CN118964589B侵权必究
粤ICP备2023148730 号-1Suppr @ 2026

文献检索

告别复杂PubMed语法,用中文像聊天一样搜索,搜遍4000万医学文献。AI智能推荐,让科研检索更轻松。

立即免费搜索

文件翻译

保留排版,准确专业,支持PDF/Word/PPT等文件格式,支持 12+语言互译。

免费翻译文档

深度研究

AI帮你快速写综述,25分钟生成高质量综述,智能提取关键信息,辅助科研写作。

立即免费体验

临床和实验证据表明 KIF7 和 C5orf42 相关纤毛病之间存在 Sonic Hedgehog 信号通路的联系。

Clinical and experimental evidence suggest a link between KIF7 and C5orf42-related ciliopathies through Sonic Hedgehog signaling.

机构信息

Institute of Medical Genetics, University of Zurich, Schlieren-Zurich, Switzerland.

Institute of Molecular Life Sciences, University of Zurich, Zurich, Switzerland.

出版信息

Eur J Hum Genet. 2018 Feb;26(2):197-209. doi: 10.1038/s41431-017-0019-9. Epub 2018 Jan 10.

DOI:10.1038/s41431-017-0019-9
PMID:29321670
原文链接:https://pmc.ncbi.nlm.nih.gov/articles/PMC5839020/
Abstract

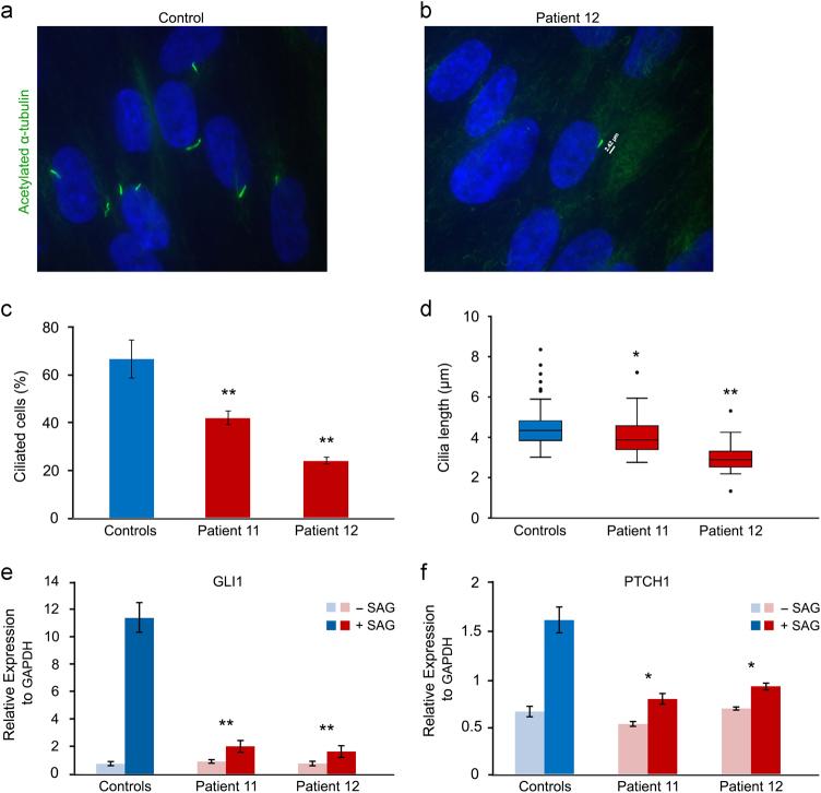
Acrocallosal syndrome (ACLS) is an autosomal recessive neurodevelopmental disorder caused by KIF7 defects and belongs to the heterogeneous group of ciliopathies related to Joubert syndrome (JBTS). While ACLS is characterized by macrocephaly, prominent forehead, depressed nasal bridge, and hypertelorism, facial dysmorphism has not been emphasized in JBTS cohorts with molecular diagnosis. To evaluate the specificity and etiology of ACLS craniofacial features, we performed whole exome or targeted Sanger sequencing in patients with the aforementioned overlapping craniofacial appearance but variable additional ciliopathy features followed by functional studies. We found (likely) pathogenic variants of KIF7 in 5 out of 9 families, including the original ACLS patients, and delineated 1000 to 4000-year-old Swiss founder alleles. Three of the remaining families had (likely) pathogenic variants in the JBTS gene C5orf42, and one patient had a novel de novo frameshift variant in SHH known to cause autosomal dominant holoprosencephaly. In accordance with the patients' craniofacial anomalies, we showed facial midline widening after silencing of C5orf42 in chicken embryos. We further supported the link between KIF7, SHH, and C5orf42 by demonstrating abnormal primary cilia and diminished response to a SHH agonist in fibroblasts of C5orf42-mutated patients, as well as axonal pathfinding errors in C5orf42-silenced chicken embryos similar to those observed after perturbation of Shh signaling. Our findings, therefore, suggest that beside the neurodevelopmental features, macrocephaly and facial widening are likely more general signs of disturbed SHH signaling. Nevertheless, long-term follow-up revealed that C5orf42-mutated patients showed catch-up development and fainting of facial features contrary to KIF7-mutated patients.

摘要

尖头并指(acrocallosal)综合征(ACLS)是一种常染色体隐性神经发育障碍,由 KIF7 缺陷引起,属于与 Joubert 综合征(JBTS)相关的异质性纤毛病群组。虽然 ACLS 的特征是大头畸形、额部突出、鼻梁凹陷和两眼距离过宽,但在具有分子诊断的 JBTS 队列中,面部畸形尚未得到强调。为了评估 ACLS 颅面特征的特异性和病因,我们对具有上述重叠颅面外观但具有不同的其他纤毛病特征的患者进行了全外显子或靶向 Sanger 测序,然后进行了功能研究。我们在 9 个家庭中的 5 个家庭中发现了 KIF7 的(可能)致病性变体,包括最初的 ACLS 患者,并描绘了 1000 至 4000 年前的瑞士创始等位基因。其余 3 个家庭的 JBTS 基因 C5orf42 中有(可能)致病性变体,而一名患者的 SHH 中存在新的从头移码变异,该变异已知会导致常染色体显性全前脑畸形。根据患者的颅面异常,我们在鸡胚中沉默 C5orf42 后显示出面部中线增宽。我们进一步通过证明 C5orf42 突变患者的成纤维细胞中初级纤毛异常和对 SHH 激动剂的反应减弱,以及 C5orf42 沉默鸡胚中的轴突寻路错误,类似于干扰 Shh 信号后观察到的错误,支持了 KIF7、SHH 和 C5orf42 之间的联系。因此,我们的研究结果表明,除了神经发育特征外,大头畸形和面部增宽可能是 SHH 信号紊乱的更普遍迹象。然而,长期随访表明,与 KIF7 突变患者相反,C5orf42 突变患者的面部特征发育追赶并消失。

https://cdn.ncbi.nlm.nih.gov/pmc/blobs/4820/5839020/65b08e4c7215/41431_2017_19_Fig4_HTML.jpg
https://cdn.ncbi.nlm.nih.gov/pmc/blobs/4820/5839020/519ef104ad17/41431_2017_19_Fig1_HTML.jpg
https://cdn.ncbi.nlm.nih.gov/pmc/blobs/4820/5839020/6ecbdda719e1/41431_2017_19_Fig2_HTML.jpg
https://cdn.ncbi.nlm.nih.gov/pmc/blobs/4820/5839020/fe4382af6dfc/41431_2017_19_Fig3_HTML.jpg
https://cdn.ncbi.nlm.nih.gov/pmc/blobs/4820/5839020/65b08e4c7215/41431_2017_19_Fig4_HTML.jpg
https://cdn.ncbi.nlm.nih.gov/pmc/blobs/4820/5839020/519ef104ad17/41431_2017_19_Fig1_HTML.jpg
https://cdn.ncbi.nlm.nih.gov/pmc/blobs/4820/5839020/6ecbdda719e1/41431_2017_19_Fig2_HTML.jpg
https://cdn.ncbi.nlm.nih.gov/pmc/blobs/4820/5839020/fe4382af6dfc/41431_2017_19_Fig3_HTML.jpg
https://cdn.ncbi.nlm.nih.gov/pmc/blobs/4820/5839020/65b08e4c7215/41431_2017_19_Fig4_HTML.jpg

相似文献

1
Clinical and experimental evidence suggest a link between KIF7 and C5orf42-related ciliopathies through Sonic Hedgehog signaling.临床和实验证据表明 KIF7 和 C5orf42 相关纤毛病之间存在 Sonic Hedgehog 信号通路的联系。
Eur J Hum Genet. 2018 Feb;26(2):197-209. doi: 10.1038/s41431-017-0019-9. Epub 2018 Jan 10.
2
Hypomorphic Recessive Variants in SUFU Impair the Sonic Hedgehog Pathway and Cause Joubert Syndrome with Cranio-facial and Skeletal Defects.SUFU中的次等位基因突变体损害音猬因子信号通路并导致伴有颅面和骨骼缺陷的Joubert综合征。
Am J Hum Genet. 2017 Oct 5;101(4):552-563. doi: 10.1016/j.ajhg.2017.08.017. Epub 2017 Sep 28.
3
Novel Jbts17 mutant mouse model of Joubert syndrome with cilia transition zone defects and cerebellar and other ciliopathy related anomalies.具有纤毛过渡区缺陷以及小脑和其他纤毛病相关异常的新型Joubert综合征Jbts17突变小鼠模型。
Hum Mol Genet. 2015 Jul 15;24(14):3994-4005. doi: 10.1093/hmg/ddv137. Epub 2015 Apr 15.
4
Mutations in KIF7 link Joubert syndrome with Sonic Hedgehog signaling and microtubule dynamics.KIF7 突变将杰特综合征与 Sonic Hedgehog 信号通路和微管动力学联系起来。
J Clin Invest. 2011 Jul;121(7):2662-7. doi: 10.1172/JCI43639.
5
A rare mutant of OFD1 gene responsible for Joubert syndrome with significant phenotype variation.一种罕见的 OFD1 基因突变导致的 Joubert 综合征,具有显著的表型变异。
Mol Genet Genomics. 2021 Jan;296(1):33-40. doi: 10.1007/s00438-020-01726-1. Epub 2020 Sep 18.
6
Variable expressivity of ciliopathy neurological phenotypes that encompass Meckel-Gruber syndrome and Joubert syndrome is caused by complex de-regulated ciliogenesis, Shh and Wnt signalling defects.纤毛病神经表型的表现度可变,包括 Meckel-Gruber 综合征和 Joubert 综合征,其原因是复杂的调节异常纤毛发生、Shh 和 Wnt 信号缺陷。
Hum Mol Genet. 2013 Apr 1;22(7):1358-72. doi: 10.1093/hmg/dds546. Epub 2013 Jan 2.
7
A human patient-derived cellular model of Joubert syndrome reveals ciliary defects which can be rescued with targeted therapies.人类杰特综合征细胞模型揭示纤毛缺陷,靶向治疗可修复该缺陷。
Hum Mol Genet. 2017 Dec 1;26(23):4657-4667. doi: 10.1093/hmg/ddx347.
8
Joubert Syndrome in French Canadians and Identification of Mutations in CEP104.法裔加拿大人中的朱伯特综合征及CEP104基因突变的鉴定
Am J Hum Genet. 2015 Nov 5;97(5):744-53. doi: 10.1016/j.ajhg.2015.09.009. Epub 2015 Oct 17.
9
Exome sequencing identifies a homozygous C5orf42 variant in a Turkish kindred with oral-facial-digital syndrome type VI.外显子组测序在一个患有VI型口面指综合征的土耳其家族中鉴定出一个纯合的C5orf42变异体。
Am J Med Genet A. 2015 Sep;167A(9):2132-7. doi: 10.1002/ajmg.a.37092. Epub 2015 Apr 6.
10
Neuroimaging findings in Joubert syndrome with C5orf42 gene mutations: A milder form of molar tooth sign and vermian hypoplasia.伴有C5orf42基因突变的乔伯特综合征的神经影像学表现:一种较轻形式的磨牙征和小脑蚓部发育不全。
J Neurol Sci. 2017 May 15;376:7-12. doi: 10.1016/j.jns.2017.02.065. Epub 2017 Mar 1.

引用本文的文献

1
The ciliary kinesin KIF7 controls the development of the cerebral cortex by acting differentially on SHH signaling in dorsal and ventral forebrain.睫状驱动蛋白KIF7通过对背侧和腹侧前脑的SHH信号传导产生不同作用来控制大脑皮质的发育。
Elife. 2025 Sep 16;13:RP100328. doi: 10.7554/eLife.100328.
2
Neuronal guidance behaviours: the primary cilium perspective.神经元导向行为:从初级纤毛角度看
Front Cell Dev Biol. 2025 Jun 30;13:1612555. doi: 10.3389/fcell.2025.1612555. eCollection 2025.
3
A cell-autonomous role for primary cilium-mediated signaling in long-range commissural axon guidance.

本文引用的文献

1
Where does axon guidance lead us?轴突导向将我们引向何方?
F1000Res. 2017 Jan 25;6:78. doi: 10.12688/f1000research.10126.1. eCollection 2017.
2
Exome sequencing identifies novel mutations in C5orf42 in patients with Joubert syndrome with oral-facial-digital anomalies.外显子组测序在患有伴有口面指综合征的Joubert综合征患者中鉴定出C5orf42基因的新突变。
Hum Genome Var. 2015 Nov 19;2:15045. doi: 10.1038/hgv.2015.45. eCollection 2015.
3
The many lives of SHH in limb development and evolution.音猬因子(SHH)在肢体发育与进化中的多重作用
原发性纤毛介导的信号在长程连合轴突导向中的细胞自主作用。
Development. 2024 Sep 1;151(17). doi: 10.1242/dev.202788. Epub 2024 Sep 5.
4
Joubert syndrome-derived induced pluripotent stem cells show altered neuronal differentiation in vitro.乔布综合征衍生的诱导多能干细胞在体外显示出神经元分化改变。
Cell Tissue Res. 2024 May;396(2):255-267. doi: 10.1007/s00441-024-03876-9. Epub 2024 Mar 19.
5
Novel c.8948dupT (p.P2984Tfs*7) variant in a child patient with Joubert syndrome.一名患有Joubert综合征的儿童患者中发现新型c.8948dupT(p.P2984Tfs*7)变异。
Open Life Sci. 2023 Feb 1;18(1):20220542. doi: 10.1515/biol-2022-0542. eCollection 2023.
6
Genetic heterogeneity in corpus callosum agenesis.胼胝体发育不全中的基因异质性。
Front Genet. 2022 Sep 30;13:958570. doi: 10.3389/fgene.2022.958570. eCollection 2022.
7
Long-Surviving Adult Siblings With Joubert Syndrome Harboring a Novel Compound Heterozygous Variant.患有乔伯特综合征的成年存活同胞携带一种新型复合杂合变异体。
Neurol Genet. 2022 Sep 26;8(5):e200031. doi: 10.1212/NXG.0000000000200031. eCollection 2022 Oct.
8
Genetics behind Cerebral Disease with Ocular Comorbidity: Finding Parallels between the Brain and Eye Molecular Pathology.眼伴脑疾病的遗传学基础:在脑与眼的分子病理学中寻找相似性。
Int J Mol Sci. 2022 Aug 26;23(17):9707. doi: 10.3390/ijms23179707.
9
Cilia-localized GID/CTLH ubiquitin ligase complex regulates protein homeostasis of sonic hedgehog signaling components.位于纤毛的 GID/CTLH 泛素连接酶复合物调节 sonic hedgehog 信号成分的蛋白质动态平衡。
J Cell Sci. 2022 May 1;135(9). doi: 10.1242/jcs.259209. Epub 2022 May 11.
10
Primary cilia in hard tissue development and diseases.硬组织发育与疾病中的初级纤毛
Front Med. 2021 Oct;15(5):657-678. doi: 10.1007/s11684-021-0829-6. Epub 2021 Sep 13.
Semin Cell Dev Biol. 2016 Jan;49:116-24. doi: 10.1016/j.semcdb.2015.12.018. Epub 2016 Jan 4.
4
Joubert Syndrome in French Canadians and Identification of Mutations in CEP104.法裔加拿大人中的朱伯特综合征及CEP104基因突变的鉴定
Am J Hum Genet. 2015 Nov 5;97(5):744-53. doi: 10.1016/j.ajhg.2015.09.009. Epub 2015 Oct 17.
5
Joubert syndrome: a model for untangling recessive disorders with extreme genetic heterogeneity.乔伯特综合征:解开具有极端遗传异质性的隐性疾病之谜的模型。
J Med Genet. 2015 Aug;52(8):514-22. doi: 10.1136/jmedgenet-2015-103087. Epub 2015 Jun 19.
6
Joubert syndrome: genotyping a Northern European patient cohort.乔布综合征:对北欧患者队列进行基因分型。
Eur J Hum Genet. 2016 Feb;24(2):214-20. doi: 10.1038/ejhg.2015.84. Epub 2015 Apr 29.
7
Novel Jbts17 mutant mouse model of Joubert syndrome with cilia transition zone defects and cerebellar and other ciliopathy related anomalies.具有纤毛过渡区缺陷以及小脑和其他纤毛病相关异常的新型Joubert综合征Jbts17突变小鼠模型。
Hum Mol Genet. 2015 Jul 15;24(14):3994-4005. doi: 10.1093/hmg/ddv137. Epub 2015 Apr 15.
8
Standards and guidelines for the interpretation of sequence variants: a joint consensus recommendation of the American College of Medical Genetics and Genomics and the Association for Molecular Pathology.序列变异解读的标准与指南:美国医学遗传学与基因组学学会和分子病理学协会的联合共识推荐
Genet Med. 2015 May;17(5):405-24. doi: 10.1038/gim.2015.30. Epub 2015 Mar 5.
9
The PPFIA1-PP2A protein complex promotes trafficking of Kif7 to the ciliary tip and Hedgehog signaling.PPFIA1-PP2A蛋白复合物促进驱动蛋白7(Kif7)向纤毛顶端的运输及刺猬信号通路的传导。
Sci Signal. 2014 Dec 9;7(355):ra117. doi: 10.1126/scisignal.2005608.
10
Oral-facial-digital syndrome type VI: is C5orf42 really the major gene?口面指综合征VI型:C5orf42真的是主要基因吗?
Hum Genet. 2015 Jan;134(1):123-6. doi: 10.1007/s00439-014-1508-3. Epub 2014 Nov 19.