Suppr超能文献

Actein通过增强ROS/JNK和抑制AKT信号通路诱导人膀胱癌细胞自噬和凋亡。

Actein induces autophagy and apoptosis in human bladder cancer by potentiating ROS/JNK and inhibiting AKT pathways.

作者信息

Ji Lu, Zhong Bing, Jiang Xi, Mao Fei, Liu Gang, Song Bin, Wang Cheng-Yuan, Jiao Yong, Wang Jiang-Ping, Xu Zhi-Bin, Li Xing, Zhan Bo

机构信息

Department of Urology, Huai'an First People's Hospital, Nanjing Medical University, Huai'an 223300, China.

Department of Orthopaedics, Huai'an First People's Hospital, Nanjing Medical University, Huai'an 223300, China.

出版信息

Oncotarget. 2017 Nov 1;8(68):112498-112515. doi: 10.18632/oncotarget.22274. eCollection 2017 Dec 22.

Abstract

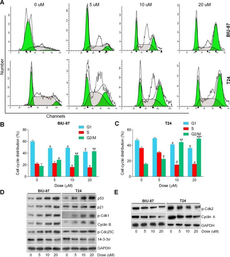
Human bladder cancer is a common genitourinary malignant cancer worldwide. However, new therapeutic strategies are required to overcome its stagnated survival rate. Triterpene glycoside Actein (ACT), extracted from the herb black cohosh, suppresses the growth of human breast cancer cells. Our study attempted to explore the role of ACT in human bladder cancer cell growth and to reveal the underlying molecular mechanisms. We found that ACT significantly impeded the bladder cancer cell proliferation via induction of G2/M cycle arrest. Additionally, ACT administration triggered autophagy and apoptosis in bladder cancer cells, proved by the autophagosome formation, LC3B-II accumulation, improved cleavage of Caspases/poly (ADP-ribose) polymerase (PARP). Furthermore, reduction of reactive oxygen species (ROS) and p-c-Jun N-terminal kinase (JNK) could markedly reverse ACT-induced autophagy and apoptosis. In contrast, AKT and mammalian target of rapamycin (mTOR) were greatly de-phosphorylated by ACT, while suppressing AKT and mTOR activity could enhance the effects of ACT on apoptosis and autophagy induction. , ACT reduced the tumor growth with little toxicity. Taken together, our findings indicated that ACT suppressed cell proliferation, induced autophagy and apoptosis through promoting ROS/JNK activation, and blunting AKT pathway in human bladder cancer, which indicated that ACT might be an effective candidate against human bladder cancer in future.

摘要

人类膀胱癌是全球常见的泌尿生殖系统恶性肿瘤。然而,需要新的治疗策略来克服其停滞不前的生存率。从黑升麻中提取的三萜糖苷Actein(ACT)可抑制人乳腺癌细胞的生长。我们的研究试图探讨ACT在人膀胱癌细胞生长中的作用,并揭示其潜在的分子机制。我们发现,ACT通过诱导G2/M期阻滞显著阻碍膀胱癌细胞增殖。此外,ACT给药引发膀胱癌细胞的自噬和凋亡,这通过自噬体形成、LC3B-II积累、半胱天冬酶/聚(ADP-核糖)聚合酶(PARP)切割的改善得到证明。此外,活性氧(ROS)和磷酸化c-Jun氨基末端激酶(JNK)的减少可显著逆转ACT诱导的自噬和凋亡。相反,ACT使AKT和雷帕霉素靶蛋白(mTOR)显著去磷酸化,而抑制AKT和mTOR活性可增强ACT对凋亡和自噬诱导的作用。ACT以低毒性降低肿瘤生长。综上所述,我们的研究结果表明,ACT通过促进ROS/JNK激活和减弱人膀胱癌中的AKT途径来抑制细胞增殖、诱导自噬和凋亡,这表明ACT可能是未来对抗人膀胱癌的有效候选药物。

https://cdn.ncbi.nlm.nih.gov/pmc/blobs/2659/5762528/824dada8e921/oncotarget-08-112498-g002.jpg

文献AI研究员

20分钟写一篇综述,助力文献阅读效率提升50倍。

立即体验

用中文搜PubMed

大模型驱动的PubMed中文搜索引擎

马上搜索

文档翻译

学术文献翻译模型,支持多种主流文档格式。

立即体验