Suppr超能文献

白细胞介素-6的抑制作用可降低萎缩基因的表达,并改善尾部悬吊诱导的骨骼肌萎缩。

Inhibition of interleukin-6 decreases atrogene expression and ameliorates tail suspension-induced skeletal muscle atrophy.

作者信息

Yakabe Mitsutaka, Ogawa Sumito, Ota Hidetaka, Iijima Katsuya, Eto Masato, Ouchi Yasuyoshi, Akishita Masahiro

机构信息

Department of Geriatric Medicine, Graduate School of Medicine, The University of Tokyo, Bunkyo-ku, Tokyo, Japan.

Federation of National Public Service Personnel Mutual Aid Associations, Toranomon Hospital, Minato-ku, Tokyo, Japan.

出版信息

PLoS One. 2018 Jan 19;13(1):e0191318. doi: 10.1371/journal.pone.0191318. eCollection 2018.

Abstract

BACKGROUND

Interleukin-6 (IL-6) is an inflammatory cytokine. Whether systemic IL-6 affects atrogene expression and disuse-induced skeletal muscle atrophy is unclear.

METHODS

Tail-suspended mice were used as a disuse-induced muscle atrophy model. We administered anti-mouse IL-6 receptor antibody, beta-hydroxy-beta-methylbutyrate (HMB) and vitamin D to the mice and examined the effects on atrogene expression and muscle atrophy.

RESULTS

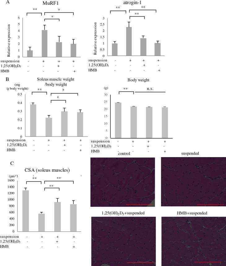
Serum IL-6 levels were elevated in the mice. Inhibition of IL-6 receptor suppressed muscle RING finger 1 (MuRF1) expression and prevented muscle atrophy. HMB and vitamin D inhibited the serum IL-6 surge, downregulated the expression of MuRF1 and atrogin-1 in the soleus muscle, and ameliorated atrophy in the mice.

CONCLUSION

Systemic IL-6 affects MuRF1 expression and disuse-induced muscle atrophy.

摘要

背景

白细胞介素-6(IL-6)是一种炎症细胞因子。全身性IL-6是否会影响萎缩基因表达和废用性诱导的骨骼肌萎缩尚不清楚。

方法

将尾部悬吊的小鼠用作废用性诱导的肌肉萎缩模型。我们给小鼠施用抗小鼠IL-6受体抗体、β-羟基-β-甲基丁酸(HMB)和维生素D,并检查其对萎缩基因表达和肌肉萎缩的影响。

结果

小鼠血清IL-6水平升高。抑制IL-6受体会抑制肌肉环指蛋白1(MuRF1)的表达并预防肌肉萎缩。HMB和维生素D抑制血清IL-6的激增,下调比目鱼肌中MuRF1和atrogin-1的表达,并改善小鼠的萎缩情况。

结论

全身性IL-6会影响MuRF1表达和废用性诱导的肌肉萎缩。

https://cdn.ncbi.nlm.nih.gov/pmc/blobs/1764/5774788/49385ac436f7/pone.0191318.g001.jpg

文献检索

告别复杂PubMed语法,用中文像聊天一样搜索,搜遍4000万医学文献。AI智能推荐,让科研检索更轻松。

立即免费搜索

文件翻译

保留排版,准确专业,支持PDF/Word/PPT等文件格式,支持 12+语言互译。

免费翻译文档

深度研究

AI帮你快速写综述,25分钟生成高质量综述,智能提取关键信息,辅助科研写作。

立即免费体验