Institute for Hygiene and Microbiology, University of Würzburg, Würzburg, Germany.
School of Biomedical Sciences, the University of Queensland, St. Lucia, Australia.
mBio. 2018 Jan 23;9(1):e01755-17. doi: 10.1128/mBio.01755-17.
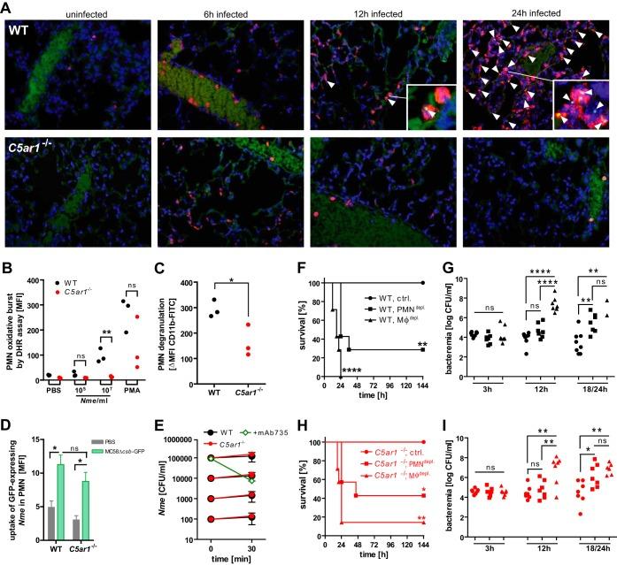
Sepsis caused by (meningococcus) is a rapidly progressing, life-threatening disease. Because its initial symptoms are rather unspecific, medical attention is often sought too late, i.e., when the systemic inflammatory response is already unleashed. This in turn limits the success of antibiotic treatment. The complement system is generally accepted as the most important innate immune determinant against invasive meningococcal disease since it protects the host through the bactericidal membrane attack complex. However, complement activation concomitantly liberates the C5a peptide, and it remains unclear whether this potent anaphylatoxin contributes to protection and/or drives the rapidly progressing immunopathogenesis associated with meningococcal disease. Here, we dissected the specific contribution of C5a receptor 1 (C5aR1), the canonical receptor for C5a, using a mouse model of meningococcal sepsis. Mice lacking C3 or C5 displayed susceptibility that was enhanced by >1,000-fold or 100-fold, respectively, consistent with the contribution of these components to protection. In clear contrast, mice resisted invasive meningococcal infection and cleared more rapidly than wild-type (WT) animals. This favorable outcome stemmed from an ameliorated inflammatory cytokine response to in mice in both and whole-blood infections. In addition, inhibition of C5aR1 signaling without interference with the complement bactericidal activity reduced the inflammatory response also in human whole blood. Enticingly, pharmacologic C5aR1 blockade enhanced mouse survival and lowered meningococcal burden even when the treatment was administered after sepsis induction. Together, our findings demonstrate that C5aR1 drives the pathophysiology associated with meningococcal sepsis and provides a promising target for adjunctive therapy. The devastating consequences of sepsis arise due to the rapidly arising and self-propagating inflammatory response that mobilizes antibacterial defenses but also drives the immunopathology associated with meningococcemia. The complement cascade provides innate broad-spectrum protection against infection by directly damaging the envelope of pathogenic microbes through the membrane attack complex and triggers an inflammatory response via the C5a peptide and its receptor C5aR1 aimed at mobilizing cellular effectors of immunity. Here, we consider the potential of separating the bactericidal activities of the complement cascade from its immune activating function to improve outcome of sepsis. Our findings demonstrate that the specific genetic or pharmacological disruption of C5aR1 rapidly ameliorates disease by suppressing the pathogenic inflammatory response and, surprisingly, allows faster clearance of the bacterial infection. This outcome provides a clear demonstration of the therapeutic benefit of the use of C5aR1-specific inhibitors to improve the outcome of invasive meningococcal disease.
(脑膜炎球菌)引起的败血症是一种迅速发展、危及生命的疾病。由于其最初的症状相当不特异,因此往往寻求医疗关注太晚,即当全身炎症反应已经被引发时。这反过来又限制了抗生素治疗的成功。补体系统通常被认为是对抗侵袭性脑膜炎球菌病的最重要的固有免疫决定因素,因为它通过杀菌膜攻击复合物来保护宿主。然而,补体激活同时释放 C5a 肽,目前尚不清楚这种有效的过敏毒素是否有助于保护和/或驱动与脑膜炎球菌病相关的快速进展的免疫发病机制。在这里,我们使用脑膜炎球菌败血症的小鼠模型,剖析了 C5a 受体 1(C5aR1),即 C5a 的经典受体的特定贡献。缺乏 C3 或 C5 的小鼠的易感性分别增强了 >1000 倍或 100 倍,这与这些成分对保护的贡献一致。相比之下,C5aR1 缺陷型小鼠抵抗侵袭性脑膜炎球菌感染并比野生型(WT)动物更快地清除细菌。这种有利的结果源自于 C5aR1 信号抑制在 和 全血感染中减轻了对 炎症细胞因子的反应。此外,在人类全血中,抑制 C5aR1 信号而不干扰补体杀菌活性也降低了炎症反应。令人鼓舞的是,即使在败血症诱导后给予治疗,药理学 C5aR1 阻断也能提高小鼠的存活率并降低脑膜炎球菌负担。总的来说,我们的研究结果表明,C5aR1 驱动与脑膜炎球菌败血症相关的病理生理学,并为辅助治疗提供了一个有前途的靶点。 败血症的破坏性后果是由于迅速出现和自我传播的炎症反应引起的,该反应动员了抗菌防御机制,但也驱动了与脑膜炎球菌血症相关的免疫病理学。补体级联通过直接破坏致病微生物的包膜通过膜攻击复合物提供针对感染的广泛的先天保护,并通过 C5a 肽及其受体 C5aR1 触发炎症反应,旨在动员免疫的细胞效应物。在这里,我们考虑将补体级联的杀菌活性与其免疫激活功能分离以改善 败血症的结果的潜力。我们的研究结果表明,特异性的遗传或药理学 C5aR1 阻断通过抑制致病性炎症反应迅速改善疾病,并且令人惊讶的是,允许更快地清除细菌感染。这一结果清楚地表明,使用 C5aR1 特异性抑制剂来改善侵袭性脑膜炎球菌病的结果具有治疗益处。