Suppr超能文献

通过AKT2/NBA1/SPK1途径对缺血小鼠心脏中巨噬细胞迁移的调控

Regulation of macrophage migration in ischemic mouse hearts via an AKT2/NBA1/SPK1 pathway.

作者信息

Yang Yanping, Zhao Jieqiong, Zhang Juan, Lei Yonghong, Yuan Fang, Liu Lu, Gao Haibo, Guo Hua, Niu Xiaolin, Chen Ruirui, Fu Xiaobing, Han Yan, Han Hua, Chan Tung, Zhao Lianyou, Wang Haichang, Zheng Qiangsun, Li Xue

机构信息

Cardiovascular Department, Tangdu Hospital, The Fourth Military Medical University, Xian 710038, PR China.

Wound Healing and Cell Biology Laboratory, The First Affiliated Hospital, Chinese PLA General Hospital, Beijing 100853, PR China.

出版信息

Oncotarget. 2017 Dec 15;8(70):115345-115359. doi: 10.18632/oncotarget.23263. eCollection 2017 Dec 29.

Abstract

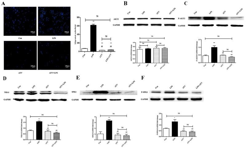
The role of the AKT2/NBA1/SPK1 signaling cascade in macrophage migration regulation and post-ischemic cardiac remodeling was investigated. We determined that the AKT2/NBA1/SPK1 signaling cascade regulated macrophage migration. A novel role for NBA1 in macrophage migration was discovered. Elevated AKT2 phosphorylation, NBA1, SPK1 (along with phosphorylated SPK1) levels, macrophage recruitment, apoptosis, and fibrosis were found within the infarct area. Atorvastatin had a beneficial effect on cardiac remodeling following myocardial infarction by inhibiting AKT2/NBA1/SPK1-mediated macrophage recruitment, apoptosis, and collagen deposition while increasing angiogenesis in the infarct area. Atorvastatin-related protection of cardiac remodeling following myocardial infarction was abolished in SPK1-KO mice. The AKT2/NAB1/SPK1 pathway is a novel regulating factor of macrophage migration and cardiac remodeling after myocardial infarction.

摘要

研究了AKT2/NBA1/SPK1信号级联在巨噬细胞迁移调节和缺血后心脏重塑中的作用。我们确定AKT2/NBA1/SPK1信号级联调节巨噬细胞迁移。发现了NBA1在巨噬细胞迁移中的新作用。在梗死区域发现AKT2磷酸化、NBA1、SPK1(以及磷酸化的SPK1)水平升高、巨噬细胞募集、凋亡和纤维化。阿托伐他汀通过抑制AKT2/NBA1/SPK1介导的巨噬细胞募集、凋亡和胶原沉积,同时增加梗死区域的血管生成,对心肌梗死后的心脏重塑具有有益作用。在SPK1基因敲除小鼠中,阿托伐他汀对心肌梗死后心脏重塑的相关保护作用消失。AKT2/NAB1/SPK1途径是心肌梗死后巨噬细胞迁移和心脏重塑的一种新型调节因子。

https://cdn.ncbi.nlm.nih.gov/pmc/blobs/fc5a/5777776/0ea5f993a3d4/oncotarget-08-115345-g001.jpg

文献AI研究员

20分钟写一篇综述,助力文献阅读效率提升50倍。

立即体验

用中文搜PubMed

大模型驱动的PubMed中文搜索引擎

马上搜索

文档翻译

学术文献翻译模型,支持多种主流文档格式。

立即体验