Suppr超能文献

对视神经损伤和神经退行性模型中转录组变化的荟萃分析揭示了整个中枢神经系统对损伤的基本反应。

Meta-analysis of transcriptomic changes in optic nerve injury and neurodegenerative models reveals a fundamental response to injury throughout the central nervous system.

作者信息

Donahue Ryan J, Moller-Trane Ralph, Nickells Robert W

机构信息

Department of Ophthalmology and Visual Sciences, University of Wisconsin-Madison, Madison, WI.

Department of Pathology and Laboratory Medicine, University of Wisconsin-Madison, Madison, WI.

出版信息

Mol Vis. 2017 Dec 24;23:987-1005. eCollection 2017.

Abstract

PURPOSE

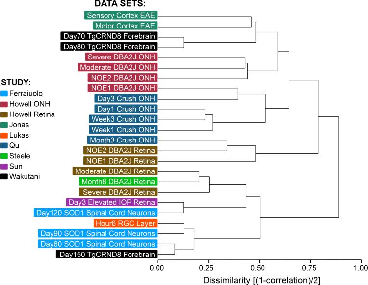
Injury to the central nervous system (CNS) leads to transcriptional changes that effect tissue function and govern the process of neurodegeneration. Numerous microarray and RNA-Seq studies have been performed to identify these transcriptional changes in the retina following optic nerve injury and elsewhere in the CNS following a variety of insults. We reasoned that conserved transcriptional changes between injury paradigms would be important contributors to the neurodegenerative process. Therefore, we compared the expression results from heterogeneous studies of optic nerve injury and neurodegenerative models.

METHODS

Expression data was collected from the Gene Expression Omnibus. A uniform method for normalizing expression data and detecting differentially expressed (DE) genes was used to compare the transcriptomes from models of acute optic nerve injury (AONI), chronic optic nerve injury (CONI) and brain neurodegeneration. DE genes were split into genes that were more or less prevalent in the injured condition than the control condition (enriched and depleted, respectively) and transformed into their human orthologs so that transcriptomes from different species could be compared. Biologic significance of shared genes was assessed by analyzing lists of shared genes for gene ontology (GO) term over-representation and for representation in KEGG pathways.

RESULTS

There was significant overlap of enriched DE genes between transcriptomes of AONI, CONI and neurodegeneration studies even though the overall concordance between datasets was low. The depleted DE genes identified between AONI and CONI models were significantly overlapping, but this significance did not extend to comparisons between optic nerve injury models and neurodegeneration studies. The GO terms overrepresented among the enriched genes shared between AONI, CONI and neurodegeneration studies were related to innate immune processes like the complement system and interferon signaling. KEGG pathway analysis revealed that transcriptional alteration between JAK-STAT, PI3K-AKT and TNF signaling, among others, were conserved between all models that were analyzed.

CONCLUSIONS

There is a conserved transcriptional response to injury in the CNS. This transcriptional response is driven by the activation of the innate immune system and several regulatory pathways. Understanding the cellular origin of these pathways and the pathological consequences of their activation is essential for understanding and treating neurodegenerative disease.

摘要

目的

中枢神经系统(CNS)损伤会导致转录变化,影响组织功能并控制神经退行性变过程。已经进行了大量的微阵列和RNA测序研究,以确定视神经损伤后视网膜以及中枢神经系统其他部位在各种损伤后的这些转录变化。我们推断,损伤模式之间保守的转录变化将是神经退行性变过程的重要促成因素。因此,我们比较了视神经损伤和神经退行性模型的异质性研究的表达结果。

方法

从基因表达综合数据库收集表达数据。使用一种统一的方法来标准化表达数据并检测差异表达(DE)基因,以比较急性视神经损伤(AONI)、慢性视神经损伤(CONI)和脑神经退行性变模型的转录组。DE基因被分为在损伤条件下比对照条件下更普遍或更不普遍的基因(分别为富集和耗尽),并转化为它们的人类直系同源基因,以便可以比较来自不同物种的转录组。通过分析共享基因列表中基因本体(GO)术语的过度表达和KEGG途径中的代表性来评估共享基因的生物学意义。

结果

尽管数据集之间的总体一致性较低,但AONI、CONI和神经退行性变研究的转录组之间富集的DE基因存在显著重叠。在AONI和CONI模型之间鉴定出的耗尽DE基因有显著重叠,但这种显著性并未扩展到视神经损伤模型与神经退行性变研究之间的比较。在AONI、CONI和神经退行性变研究之间共享的富集基因中过度表达的GO术语与先天免疫过程有关,如补体系统和干扰素信号传导。KEGG途径分析表明,在所有分析的模型中,JAK-STAT、PI3K-AKT和TNF信号传导等之间的转录改变是保守的。

结论

中枢神经系统对损伤存在保守的转录反应。这种转录反应由先天免疫系统和几种调节途径的激活驱动。了解这些途径的细胞起源及其激活的病理后果对于理解和治疗神经退行性疾病至关重要。

https://cdn.ncbi.nlm.nih.gov/pmc/blobs/78c3/5757855/21d351f49a42/mv-v23-987-f1.jpg

文献AI研究员

20分钟写一篇综述,助力文献阅读效率提升50倍。

立即体验

用中文搜PubMed

大模型驱动的PubMed中文搜索引擎

马上搜索

文档翻译

学术文献翻译模型,支持多种主流文档格式。

立即体验