College of Basic Medical Sciences, Dalian Medical University, Dalian, China.
Clinical Laboratory, Dalian Municipal Central Hospital, Dalian, China.
Front Immunol. 2018 Jan 29;9:78. doi: 10.3389/fimmu.2018.00078. eCollection 2018.
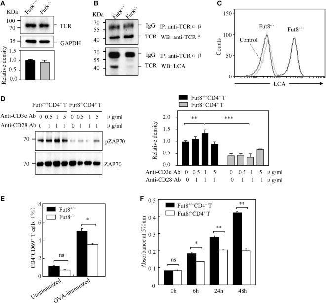
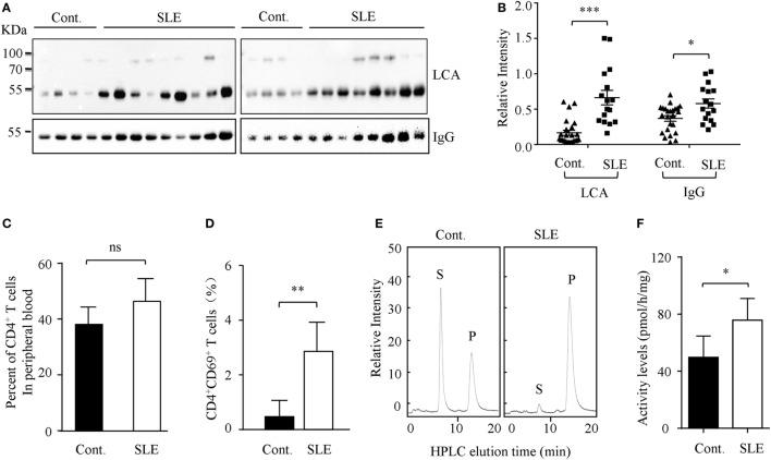
CD4 T cell activation promotes the pathogenic process of systemic lupus erythematosus (SLE). T cell receptor (TCR) complex are highly core fucosylated glycoproteins, which play important roles in T cell activation. In this study, we found that the core fucosylation of CD4 T cells was significantly increased in SLE patients. Loss of core fucosyltransferase (Fut8), the sole enzyme for catalyzing the core fucosylation of N-glycan, significantly reduced CD4 T cell activation and ameliorated the experimental autoimmune encephalomyelitis-induced syndrome in Fut8 mice. T cell activation with OVA loaded major histocompatibility complex II (pMHC-II) on B cell was dramatically attenuated in Fut8OT-II CD4 T cells compared with Fut8OT-II CD4 T cells. Moreover, the phosphorylation of ZAP-70 was significantly reduced in Fut8OT-II CD4 T cells by the treatment of fucosidase. Our results suggest that core fucosylation is required for efficient TCR-pMHC-II contacts in CD4 T cell activation, and hyper core fucosylation may serve as a potential novel biomarker in the sera from SLE patients.
CD4 T 细胞的激活促进了系统性红斑狼疮(SLE)的发病过程。T 细胞受体(TCR)复合物是高度核心岩藻糖基化的糖蛋白,在 T 细胞激活中发挥重要作用。在这项研究中,我们发现 SLE 患者的 CD4 T 细胞核心岩藻糖基化明显增加。丧失唯一催化 N-糖基核心岩藻糖基化的核心岩藻糖基转移酶(Fut8),可显著减少 CD4 T 细胞的激活,并改善 Fut8 小鼠实验性自身免疫性脑脊髓炎引起的综合征。与 Fut8OT-II CD4 T 细胞相比,用 B 细胞上负载 OVA 的主要组织相容性复合物 II(pMHC-II)激活 Fut8OT-II CD4 T 细胞时,其活性显著降低。此外,用岩藻糖苷酶处理可显著降低 Fut8OT-II CD4 T 细胞中 ZAP-70 的磷酸化。我们的结果表明,核心岩藻糖基化是 CD4 T 细胞激活中 TCR-pMHC-II 接触所必需的,高核心岩藻糖基化可能是 SLE 患者血清中的一个潜在新型生物标志物。