Suppr超能文献

甲基供体S-腺苷甲硫氨酸(SAM)补充可减弱乳腺癌的生长、侵袭和转移;治疗及化学预防应用。

Methyl donor S-adenosylmethionine (SAM) supplementation attenuates breast cancer growth, invasion, and metastasis ; therapeutic and chemopreventive applications.

作者信息

Mahmood Niaz, Cheishvili David, Arakelian Ani, Tanvir Imrana, Khan Haseeb Ahmed, Pépin Anne-Sophie, Szyf Moshe, Rabbani Shafaat A

机构信息

Department of Medicine, McGill University Health Centre, Montréal, Canada.

Department of Pharmacology and Therapeutics, McGill University, Montréal, Canada.

出版信息

Oncotarget. 2017 Dec 26;9(4):5169-5183. doi: 10.18632/oncotarget.23704. eCollection 2018 Jan 12.

Abstract

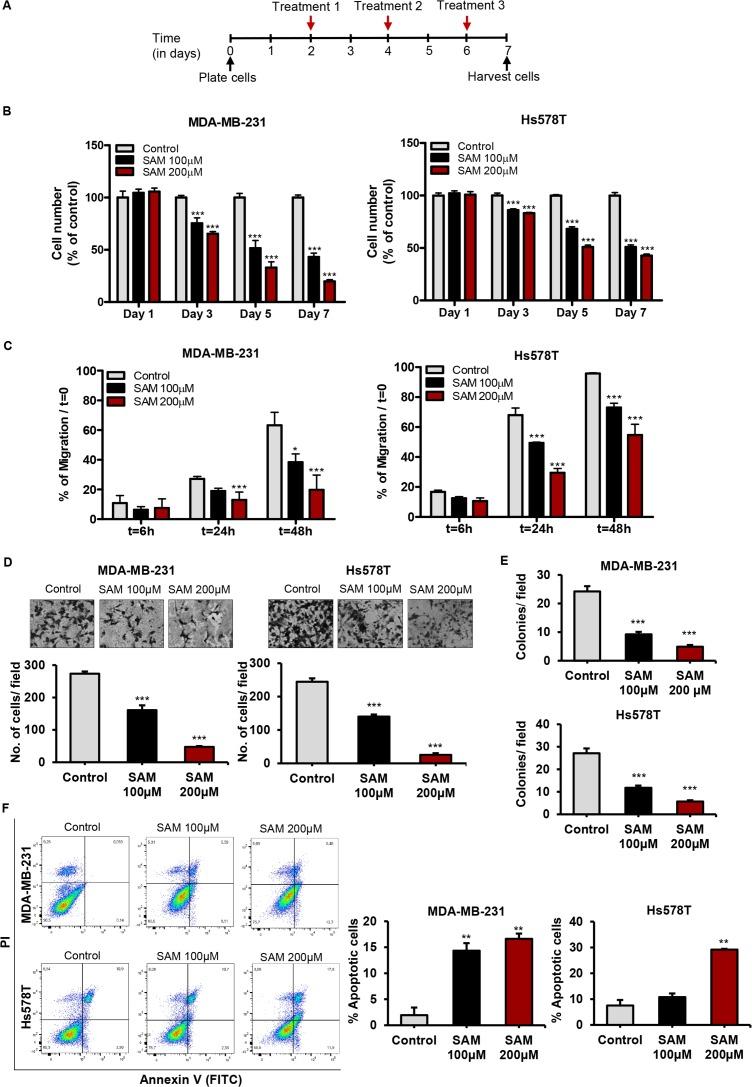
DNA hypomethylation coordinately targets various signaling pathways involved in tumor growth and metastasis. At present, there are no approved therapeutic modalities that target hypomethylation. In this regard, we examined the therapeutic plausibility of using universal methyl group donor S-adenosylmethionine (SAM) to block breast cancer development, growth, and metastasis through a series of studies using two different human breast cancer cell lines (MDA-MB-231 and Hs578T) and using an MDA-MB-231 xenograft model of breast cancer. We found that SAM treatment caused a significant dose-dependent decrease in cell proliferation, invasion, migration, anchorage-independent growth and increased apoptosis . These results were recapitulated where oral administration of SAM reduced tumor volume and metastasis in green fluorescent protein (GFP)-tagged MDA-MB-231 xenograft model. Gene expression analyses validated the ability of SAM to decrease the expression of several key genes implicated in cancer progression and metastasis in both cell lines and breast tumor xenografts. SAM was found to be bioavailable in the serum of experimental animals as determined by enzyme-linked immunosorbent assay and no notable adverse side effects were seen including any change in animal behavior. The results of this study provide compelling evidence to evaluate the therapeutic potential of methylating agents like SAM in patients with breast cancer to reduce cancer-associated morbidity and mortality.

摘要

DNA低甲基化协同靶向参与肿瘤生长和转移的各种信号通路。目前,尚无针对低甲基化的获批治疗方法。在这方面,我们通过一系列研究,使用两种不同的人乳腺癌细胞系(MDA-MB-231和Hs578T)以及MDA-MB-231乳腺癌异种移植模型,研究了使用通用甲基供体S-腺苷甲硫氨酸(SAM)来阻断乳腺癌发展、生长和转移的治疗可行性。我们发现,SAM处理导致细胞增殖、侵袭、迁移、非锚定依赖性生长显著剂量依赖性降低,并增加细胞凋亡。在绿色荧光蛋白(GFP)标记的MDA-MB-231异种移植模型中,口服SAM可减少肿瘤体积和转移,这些结果得到了验证。基因表达分析证实,SAM能够降低两种细胞系和乳腺肿瘤异种移植中与癌症进展和转移相关的几个关键基因的表达。通过酶联免疫吸附测定法确定,SAM在实验动物血清中具有生物利用度,未观察到明显的不良副作用,包括动物行为的任何变化。本研究结果为评估SAM等甲基化剂在乳腺癌患者中的治疗潜力提供了有力证据,以降低癌症相关的发病率和死亡率。

https://cdn.ncbi.nlm.nih.gov/pmc/blobs/c25e/5797041/f4ddf4da901c/oncotarget-09-5169-g001.jpg

文献检索

告别复杂PubMed语法,用中文像聊天一样搜索,搜遍4000万医学文献。AI智能推荐,让科研检索更轻松。

立即免费搜索

文件翻译

保留排版,准确专业,支持PDF/Word/PPT等文件格式,支持 12+语言互译。

免费翻译文档

深度研究

AI帮你快速写综述,25分钟生成高质量综述,智能提取关键信息,辅助科研写作。

立即免费体验