• 文献检索
  • 文档翻译
  • 深度研究
  • 学术资讯
  • Suppr Zotero 插件Zotero 插件
  • 邀请有礼
  • 套餐&价格
  • 历史记录
应用&插件
Suppr Zotero 插件Zotero 插件浏览器插件Mac 客户端Windows 客户端微信小程序
定价
高级版会员购买积分包购买API积分包
服务
文献检索文档翻译深度研究API 文档MCP 服务
关于我们
关于 Suppr公司介绍联系我们用户协议隐私条款
关注我们

Suppr 超能文献

核心技术专利:CN118964589B侵权必究
粤ICP备2023148730 号-1Suppr @ 2026

文献检索

告别复杂PubMed语法,用中文像聊天一样搜索,搜遍4000万医学文献。AI智能推荐,让科研检索更轻松。

立即免费搜索

文件翻译

保留排版,准确专业,支持PDF/Word/PPT等文件格式,支持 12+语言互译。

免费翻译文档

深度研究

AI帮你快速写综述,25分钟生成高质量综述,智能提取关键信息,辅助科研写作。

立即免费体验

痕量胺相关受体1的缺失减弱了对咖啡因的行为反应。

Deletion of Trace Amine-Associated Receptor 1 Attenuates Behavioral Responses to Caffeine.

作者信息

Schwartz Michael D, Palmerston Jeremiah B, Lee Diana L, Hoener Marius C, Kilduff Thomas S

机构信息

Center for Neuroscience, Biosciences Division, SRI International, Menlo Park, CA, United States.

Neuroscience, Ophthalmology and Rare Diseases Discovery and Translational Area, Pharma Research and Early Development, Roche Innovation Center Basel, F. Hoffmann-La Roche, Ltd., Basel, Switzerland.

出版信息

Front Pharmacol. 2018 Feb 2;9:35. doi: 10.3389/fphar.2018.00035. eCollection 2018.

DOI:10.3389/fphar.2018.00035
PMID:29456505
原文链接:https://pmc.ncbi.nlm.nih.gov/articles/PMC5801540/
Abstract

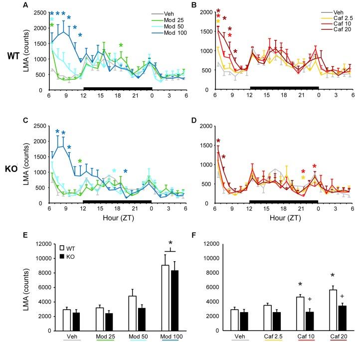
Trace amines (TAs), endogenous amino acid metabolites that are structurally similar to the biogenic amines, are endogenous ligands for trace amine-associated receptor 1 (TAAR1), a GPCR that modulates dopaminergic, serotonergic, and glutamatergic activity. Selective TAAR1 full and partial agonists exhibit similar pro-cognitive, antidepressant- and antipsychotic-like properties in rodents and non-human primates, suggesting TAAR1 as a novel target for the treatment of neurological and psychiatric disorders. We previously reported that TAAR1 partial agonists are wake-promoting in rats and mice, and that TAAR1 knockout (KO) and overexpressing mice exhibit altered sleep-wake and EEG spectral composition. Here, we report that locomotor and EEG spectral responses to the psychostimulants modafinil and caffeine are attenuated in TAAR1 KO mice. TAAR1 KO mice and WT littermates were instrumented for EEG and EMG recording and implanted with telemetry transmitters for monitoring locomotor activity (LMA) and core body temperature (T). Following recovery, mice were administered modafinil (25, 50, 100 mg/kg), caffeine (2.5, 10, 20 mg/kg) or vehicle p.o. at ZT6 in balanced order. In WT mice, both modafinil and caffeine dose-dependently increased LMA for up to 6 h following dosing, whereas only the highest dose of each drug increased LMA in KO mice, and did so for less time after dosing. This effect was particularly pronounced following caffeine, such that total LMA response was significantly attenuated in KO mice compared to WT at all doses of caffeine and did not differ from Vehicle treatment. T increased comparably in both genotypes in a dose-dependent manner. TAAR1 deletion was associated with reduced wake consolidation following both drugs, but total time in wakefulness did not differ between KO and WT mice. Furthermore, gamma band EEG activity following both modafinil and caffeine treatment was attenuated in TAAR1 KO compared to WT mice. Our results show that TAAR1 is a critical component of the behavioral and cortical arousal associated with two widely used psychostimulants with very different mechanisms of action. Together with our previous findings, these data suggest that TAAR1 is a previously unrecognized component of an endogenous wake-modulating system.

摘要

痕量胺(TAs)是内源性氨基酸代谢产物,其结构与生物胺相似,是痕量胺相关受体1(TAAR1)的内源性配体,TAAR1是一种调节多巴胺能、5-羟色胺能和谷氨酸能活性的G蛋白偶联受体(GPCR)。选择性TAAR1完全激动剂和部分激动剂在啮齿动物和非人灵长类动物中表现出相似的促认知、抗抑郁和抗精神病样特性,这表明TAAR1是治疗神经和精神疾病的一个新靶点。我们之前报道过,TAAR1部分激动剂在大鼠和小鼠中具有促进觉醒的作用,并且TAAR1基因敲除(KO)和过表达小鼠的睡眠-觉醒和脑电图频谱组成发生了改变。在此,我们报道在TAAR1基因敲除小鼠中,对精神振奋剂莫达非尼和咖啡因的运动和脑电图频谱反应减弱。将TAAR1基因敲除小鼠和野生型同窝小鼠进行脑电图和肌电图记录,并植入遥测发射器以监测运动活动(LMA)和核心体温(T)。恢复后,小鼠按平衡顺序在ZT6口服给予莫达非尼(25、50、100mg/kg)、咖啡因(2.5、10、20mg/kg)或赋形剂。在野生型小鼠中,给药后长达6小时,莫达非尼和咖啡因均剂量依赖性地增加LMA,而在基因敲除小鼠中,每种药物只有最高剂量增加LMA,且给药后增加的时间较短。这种效应在咖啡因给药后尤为明显,以至于在所有咖啡因剂量下,基因敲除小鼠的总LMA反应与野生型小鼠相比均显著减弱,且与赋形剂处理组无差异。两种基因型的体温均以剂量依赖性方式相应升高。TAAR1缺失与两种药物给药后觉醒巩固的降低有关,但基因敲除小鼠和野生型小鼠的总觉醒时间没有差异。此外,与野生型小鼠相比,TAAR1基因敲除小鼠在莫达非尼和咖啡因治疗后的γ波段脑电图活动减弱。我们的结果表明,TAAR1是与两种作用机制截然不同的广泛使用的精神振奋剂相关的行为和皮层觉醒的关键组成部分。结合我们之前的研究结果,这些数据表明TAAR1是内源性觉醒调节系统中一个先前未被认识的组成部分。

https://cdn.ncbi.nlm.nih.gov/pmc/blobs/95ad/5801540/c79c9afde792/fphar-09-00035-g006.jpg
https://cdn.ncbi.nlm.nih.gov/pmc/blobs/95ad/5801540/2a46bb865474/fphar-09-00035-g001.jpg
https://cdn.ncbi.nlm.nih.gov/pmc/blobs/95ad/5801540/db40797d5056/fphar-09-00035-g002.jpg
https://cdn.ncbi.nlm.nih.gov/pmc/blobs/95ad/5801540/2a9dc5f18b11/fphar-09-00035-g003.jpg
https://cdn.ncbi.nlm.nih.gov/pmc/blobs/95ad/5801540/61cf318305df/fphar-09-00035-g004.jpg
https://cdn.ncbi.nlm.nih.gov/pmc/blobs/95ad/5801540/7ca0ae8c976b/fphar-09-00035-g005.jpg
https://cdn.ncbi.nlm.nih.gov/pmc/blobs/95ad/5801540/c79c9afde792/fphar-09-00035-g006.jpg
https://cdn.ncbi.nlm.nih.gov/pmc/blobs/95ad/5801540/2a46bb865474/fphar-09-00035-g001.jpg
https://cdn.ncbi.nlm.nih.gov/pmc/blobs/95ad/5801540/db40797d5056/fphar-09-00035-g002.jpg
https://cdn.ncbi.nlm.nih.gov/pmc/blobs/95ad/5801540/2a9dc5f18b11/fphar-09-00035-g003.jpg
https://cdn.ncbi.nlm.nih.gov/pmc/blobs/95ad/5801540/61cf318305df/fphar-09-00035-g004.jpg
https://cdn.ncbi.nlm.nih.gov/pmc/blobs/95ad/5801540/7ca0ae8c976b/fphar-09-00035-g005.jpg
https://cdn.ncbi.nlm.nih.gov/pmc/blobs/95ad/5801540/c79c9afde792/fphar-09-00035-g006.jpg

相似文献

1
Deletion of Trace Amine-Associated Receptor 1 Attenuates Behavioral Responses to Caffeine.痕量胺相关受体1的缺失减弱了对咖啡因的行为反应。
Front Pharmacol. 2018 Feb 2;9:35. doi: 10.3389/fphar.2018.00035. eCollection 2018.
2
Trace Amine-Associated Receptor 1 Regulates Wakefulness and EEG Spectral Composition.痕量胺相关受体1调节清醒状态和脑电图频谱组成。
Neuropsychopharmacology. 2017 May;42(6):1305-1314. doi: 10.1038/npp.2016.216. Epub 2016 Sep 23.
3
Normal thermoregulatory responses to 3-iodothyronamine, trace amines and amphetamine-like psychostimulants in trace amine associated receptor 1 knockout mice.痕量胺相关受体 1 基因敲除小鼠中 3-碘甲状腺原氨酸、痕量胺和苯丙胺类精神兴奋剂的正常体温调节反应。
J Neurosci Res. 2010 Jul;88(9):1962-9. doi: 10.1002/jnr.22367.
4
Trace amine-associated receptor 1 agonism promotes wakefulness without impairment of cognition in Cynomolgus macaques.痕胺相关受体 1 激动剂促进清醒而不损害食蟹猴的认知能力。
Neuropsychopharmacology. 2019 Jul;44(8):1485-1493. doi: 10.1038/s41386-019-0386-8. Epub 2019 Apr 6.
5
Wakefulness Induced by TAAR1 Partial Agonism is Mediated Through Dopaminergic Neurotransmission.TAAR1部分激动剂诱导的觉醒是通过多巴胺能神经传递介导的。
bioRxiv. 2024 Sep 14:2024.09.09.612122. doi: 10.1101/2024.09.09.612122.
6
Trace amine-associated receptor 1 partial agonism reveals novel paradigm for neuropsychiatric therapeutics.痕量胺相关受体 1 部分激动作用揭示了神经精神治疗学的新范例。
Biol Psychiatry. 2012 Dec 1;72(11):934-42. doi: 10.1016/j.biopsych.2012.05.014. Epub 2012 Jun 16.
7
Augmentation of methamphetamine-induced behaviors in transgenic mice lacking the trace amine-associated receptor 1.缺乏追踪胺相关受体 1 的转基因小鼠中甲基苯丙胺诱导行为的增强。
Pharmacol Biochem Behav. 2012 Apr;101(2):201-7. doi: 10.1016/j.pbb.2011.10.025. Epub 2011 Nov 4.
8
Trace Amine-Associated Receptor 1 Agonists as Narcolepsy Therapeutics.追踪与胺相关的受体 1 激动剂作为嗜睡症的治疗药物。
Biol Psychiatry. 2017 Nov 1;82(9):623-633. doi: 10.1016/j.biopsych.2016.10.012. Epub 2016 Oct 18.
9
Trace amine-associated receptor 1: a multimodal therapeutic target for neuropsychiatric diseases.痕量胺相关受体 1:神经精神疾病的多模式治疗靶点。
Expert Opin Ther Targets. 2018 Jun;22(6):513-526. doi: 10.1080/14728222.2018.1480723. Epub 2018 Jun 5.
10
TAAR1-dependent effects of apomorphine in mice.阿扑吗啡在小鼠中依赖TAAR1的效应。
Int J Neuropsychopharmacol. 2014 Oct;17(10):1683-93. doi: 10.1017/S1461145714000509. Epub 2014 Jun 13.

引用本文的文献

1
Relationship between Adenosine Deaminase Activity in the Cerebral Cortex and the Stimulating Effect of Caffeine in Adult Wistar Rats of Different Ages.大脑皮层中腺苷脱氨酶活性与不同年龄成年 Wistar 大鼠咖啡因刺激效应的关系。
Bull Exp Biol Med. 2022 Oct;173(6):706-708. doi: 10.1007/s10517-022-05616-x. Epub 2022 Nov 2.
2
Psychostimulant Use Disorder, an Unmet Therapeutic Goal: Can Modafinil Narrow the Gap?精神兴奋剂使用障碍,一个未实现的治疗目标:莫达非尼能缩小差距吗?
Front Neurosci. 2021 May 26;15:656475. doi: 10.3389/fnins.2021.656475. eCollection 2021.
3
Trace amine-associated receptor 1 agonism promotes wakefulness without impairment of cognition in Cynomolgus macaques.

本文引用的文献

1
Dorsal Raphe Dopamine Neurons Modulate Arousal and Promote Wakefulness by Salient Stimuli.背缝核多巴胺神经元通过显著刺激调节觉醒和促进觉醒。
Neuron. 2017 Jun 21;94(6):1205-1219.e8. doi: 10.1016/j.neuron.2017.05.020. Epub 2017 Jun 8.
2
Neural Circuitry of Wakefulness and Sleep.觉醒与睡眠的神经回路
Neuron. 2017 Feb 22;93(4):747-765. doi: 10.1016/j.neuron.2017.01.014.
3
Role of TAAR1 within the Subregions of the Mesocorticolimbic Dopaminergic System in Cocaine-Seeking Behavior.TAAR1在中脑皮质边缘多巴胺能系统各亚区中对可卡因觅求行为的作用。
痕胺相关受体 1 激动剂促进清醒而不损害食蟹猴的认知能力。
Neuropsychopharmacology. 2019 Jul;44(8):1485-1493. doi: 10.1038/s41386-019-0386-8. Epub 2019 Apr 6.
J Neurosci. 2017 Jan 25;37(4):882-892. doi: 10.1523/JNEUROSCI.2006-16.2016.
4
Trace Amine-Associated Receptor 1 Agonists as Narcolepsy Therapeutics.追踪与胺相关的受体 1 激动剂作为嗜睡症的治疗药物。
Biol Psychiatry. 2017 Nov 1;82(9):623-633. doi: 10.1016/j.biopsych.2016.10.012. Epub 2016 Oct 18.
5
The Trace Amine-Associated Receptor 1 Agonist RO5256390 Blocks Compulsive, Binge-like Eating in Rats.痕量胺相关受体1激动剂RO5256390可阻断大鼠的强迫性、暴饮暴食行为。
Neuropsychopharmacology. 2017 Jun;42(7):1458-1470. doi: 10.1038/npp.2016.233. Epub 2016 Oct 6.
6
Trace Amine-Associated Receptor 1 Regulates Wakefulness and EEG Spectral Composition.痕量胺相关受体1调节清醒状态和脑电图频谱组成。
Neuropsychopharmacology. 2017 May;42(6):1305-1314. doi: 10.1038/npp.2016.216. Epub 2016 Sep 23.
7
VTA dopaminergic neurons regulate ethologically relevant sleep-wake behaviors.腹侧被盖区多巴胺能神经元调节与行为学相关的睡眠-觉醒行为。
Nat Neurosci. 2016 Oct;19(10):1356-66. doi: 10.1038/nn.4377. Epub 2016 Sep 5.
8
The hallucinogen d-lysergic diethylamide (LSD) decreases dopamine firing activity through 5-HT, D and TAAR receptors.致幻剂d-麦角酸二乙酰胺(LSD)通过5-羟色胺、多巴胺和TAAR受体降低多巴胺放电活动。
Pharmacol Res. 2016 Nov;113(Pt A):81-91. doi: 10.1016/j.phrs.2016.08.022. Epub 2016 Aug 17.
9
A Novel Population of Wake-Promoting GABAergic Neurons in the Ventral Lateral Hypothalamus.下丘脑腹外侧区中一类新型的促觉醒γ-氨基丁酸能神经元
Curr Biol. 2016 Aug 22;26(16):2137-43. doi: 10.1016/j.cub.2016.05.078. Epub 2016 Jul 14.
10
Impact of Astroglial Connexins on Modafinil Pharmacological Properties.星形胶质细胞连接蛋白对莫达非尼药理特性的影响。
Sleep. 2016 Jun 1;39(6):1283-92. doi: 10.5665/sleep.5854.