Suppr超能文献

建立模型以研究生理和病理条件下的周细胞生物学在大脑功能和功能障碍中的作用。

Modelling physiological and pathological conditions to study pericyte biology in brain function and dysfunction.

机构信息

Centre for Brain Research, Faculty of Medical and Health Sciences, University of Auckland, 85 Park Rd, Grafton, Auckland, 1023, New Zealand.

Department of Pharmacology and Clinical Pharmacology, Faculty of Medical and Health Sciences, University of Auckland, 85 Park Rd, Grafton, Auckland, 1023, New Zealand.

出版信息

BMC Neurosci. 2018 Feb 22;19(1):6. doi: 10.1186/s12868-018-0405-4.

Abstract

BACKGROUND

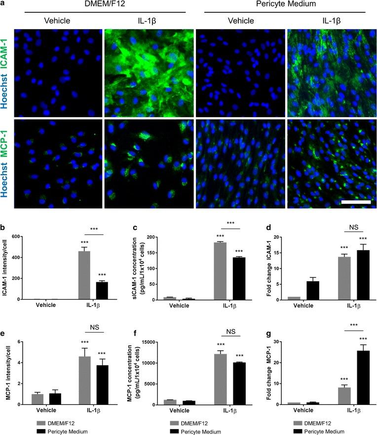
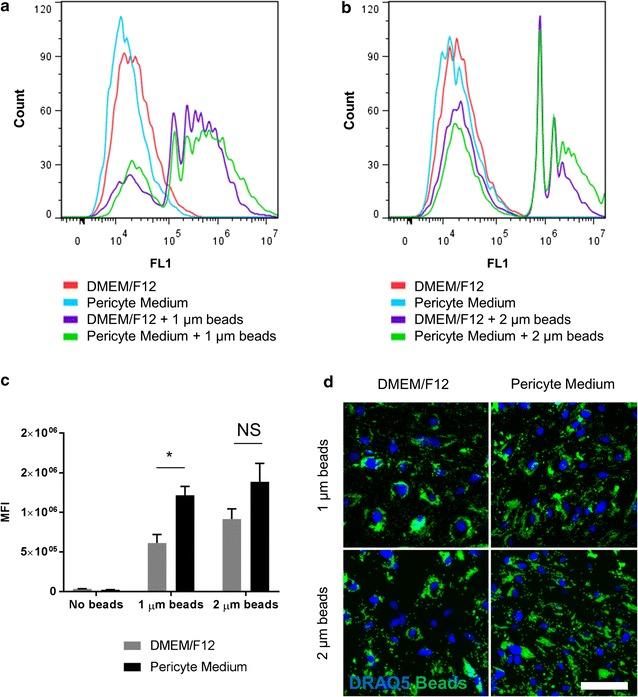
Brain pericytes ensheathe the endothelium and contribute to formation and maintenance of the blood-brain-barrier. Additionally, pericytes are involved in several aspects of the CNS immune response including scarring, adhesion molecule expression, chemokine secretion, and phagocytosis. In vitro cultures are routinely used to investigate these functions of brain pericytes, however, these are highly plastic cells and can display differing phenotypes and functional responses depending on their culture conditions. Here we sought to investigate how two commonly used culture media, high serum containing DMEM/F12 and low serum containing Pericyte Medium (ScienCell), altered the phenotype of human brain pericytes and neuroinflammatory responses.

METHODS

Pericytes were isolated from adult human brain biopsy tissue and cultured in DMEM/F12 (D-pericytes) or Pericyte Medium (P-pericytes). Immunocytochemistry, qRT-PCR, and EdU incorporation were used to determine how this altered their basal phenotype, including the expression of pericyte markers, proliferation, and cell morphology. To determine whether culture media altered the inflammatory response in human brain pericytes, immunocytochemistry, qRT-PCR, cytometric bead arrays, and flow cytometry were used to investigate transcription factor induction, chemokine secretion, adhesion molecule expression, migration, phagocytosis, and response to inflammatory-related growth factors.

RESULTS

P-pericytes displayed elevated proliferation and a distinct bipolar morphology compared to D-pericytes. Additionally, P-pericytes displayed lower expression of pericyte-associated markers NG2, PDGFRβ, and fibronectin, with notably lower αSMA, CD146, P4H and desmin, and higher Col-IV expression. Nuclear NF-kB translocation in response to IL-1β stimulation was observed in both cultures, however, P-pericytes displayed elevated expression of the transcription factor C/EBPδ, and lower expression of the adhesion molecule ICAM-1. P-pericytes displayed elevated phagocytic and migratory ability. Both cultures responded similarly to stimulation by the growth factors TGFβ and PDGF-BB.

CONCLUSIONS

Despite differences in their phenotype and magnitude of response, both P-pericytes and D-pericytes responded similarly to all examined functions, indicating that the neuroinflammatory phenotype of these cells is robust to culture conditions.

摘要

背景

脑周细胞包绕着内皮细胞,有助于血脑屏障的形成和维持。此外,周细胞还参与中枢神经系统免疫反应的多个方面,包括瘢痕形成、黏附分子表达、趋化因子分泌和吞噬作用。体外培养常用于研究脑周细胞的这些功能,然而,这些细胞高度可塑,其表型和功能反应因培养条件而异。在这里,我们试图研究两种常用的培养介质,高血清含量的 DMEM/F12 和低血清含量的周细胞培养基(ScienCell),如何改变人脑周细胞的表型和神经炎症反应。

方法

从成人脑活检组织中分离出周细胞,并在 DMEM/F12(D-周细胞)或周细胞培养基(P-周细胞)中培养。免疫细胞化学、qRT-PCR 和 EdU 掺入用于确定这如何改变它们的基础表型,包括周细胞标志物的表达、增殖和细胞形态。为了确定培养介质是否改变了人脑周细胞的炎症反应,我们使用免疫细胞化学、qRT-PCR、细胞因子珠阵列和流式细胞术来研究转录因子诱导、趋化因子分泌、黏附分子表达、迁移、吞噬作用以及对炎症相关生长因子的反应。

结果

P-周细胞表现出较高的增殖和独特的双极形态,与 D-周细胞相比。此外,P-周细胞表达较低的周细胞相关标志物 NG2、PDGFRβ 和纤维连接蛋白,而 αSMA、CD146、P4H 和结蛋白的表达明显较低,Col-IV 的表达较高。在两种培养物中均观察到 IL-1β 刺激后核 NF-kB 易位,但 P-周细胞中 C/EBPδ 转录因子的表达上调,ICAM-1 黏附分子的表达下调。P-周细胞表现出较高的吞噬和迁移能力。两种培养物对生长因子 TGFβ 和 PDGF-BB 的刺激反应相似。

结论

尽管表型和反应幅度存在差异,但 P-周细胞和 D-周细胞对所有检查的功能的反应相似,这表明这些细胞的神经炎症表型对培养条件具有较强的鲁棒性。

https://cdn.ncbi.nlm.nih.gov/pmc/blobs/c1d1/5824614/f2562c371949/12868_2018_405_Fig1_HTML.jpg

文献AI研究员

20分钟写一篇综述,助力文献阅读效率提升50倍。

立即体验

用中文搜PubMed

大模型驱动的PubMed中文搜索引擎

马上搜索

文档翻译

学术文献翻译模型,支持多种主流文档格式。

立即体验