Department of Internal Medicine, University of São Paulo at Ribeirão Preto Medical School, Ribeirão Preto, São Paulo, Brazil.
Department of Pharmacology, Institute of Biomedical Sciences of the University of São Paulo, São Paulo, Brazil.
Cell Death Dis. 2018 Feb 22;9(3):311. doi: 10.1038/s41419-017-0256-4.
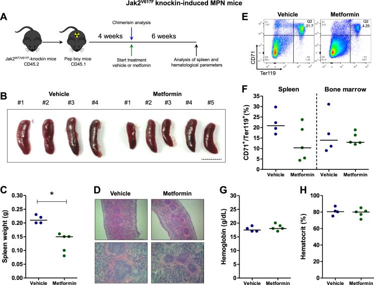
The recurrent gain-of-function JAK2 mutation confers growth factor-independent proliferation for hematopoietic cells and is a major contributor to the pathogenesis of myeloproliferative neoplasms (MPN). The lack of complete response in most patients treated with the JAK1/2 inhibitor ruxolitinib indicates the need for identifying novel therapeutic strategies. Metformin is a biguanide that exerts selective antineoplastic activity in hematological malignancies. In the present study, we investigate and compare effects of metformin and ruxolitinib alone and in combination on cell signaling and cellular functions in JAK2-positive cells. In JAK2-expressing cell lines, metformin treatment significantly reduced cell viability, cell proliferation, clonogenicity, and cellular oxygen consumption and delayed cell cycle progression. Metformin reduced cyclin D1 expression and RB, STAT3, STAT5, ERK1/2 and p70S6K phosphorylation. Metformin plus ruxolitinib demonstrated more intense reduction of cell viability and induction of apoptosis compared to monotherapy. Notably, metformin reduced Ba/F3 JAK2 tumor burden and splenomegaly in Jak2 knock-in-induced MPN mice and spontaneous erythroid colony formation in primary cells from polycythemia vera patients. In conclusion, metformin exerts multitarget antileukemia activity in MPN: downregulation of JAK2/STAT signaling and mitochondrial activity. Our exploratory study establishes novel molecular mechanisms of metformin and ruxolitinib action and provides insights for development of alternative/complementary therapeutic strategies for MPN.
反复出现的 JAK2 功能获得性突变赋予了造血细胞生长因子非依赖性增殖能力,是骨髓增殖性肿瘤(MPN)发病机制的主要因素。大多数接受 JAK1/2 抑制剂芦可替尼治疗的患者缺乏完全缓解,这表明需要确定新的治疗策略。二甲双胍是一种双胍类药物,在血液系统恶性肿瘤中具有选择性抗肿瘤活性。在本研究中,我们研究并比较了二甲双胍和芦可替尼单独及联合应用对 JAK2 阳性细胞的细胞信号和细胞功能的影响。在 JAK2 表达的细胞系中,二甲双胍处理显著降低了细胞活力、细胞增殖、集落形成能力和细胞耗氧量,并延迟了细胞周期进程。二甲双胍降低了 cyclin D1 的表达以及 RB、STAT3、STAT5、ERK1/2 和 p70S6K 的磷酸化。与单药治疗相比,二甲双胍加芦可替尼治疗显示出更强的降低细胞活力和诱导细胞凋亡的作用。值得注意的是,二甲双胍降低了 Jak2 敲入诱导的 MPN 小鼠的 Ba/F3 JAK2 肿瘤负担和脾肿大,以及原发性真性红细胞增多症患者细胞的自发性红细胞集落形成。总之,二甲双胍在 MPN 中发挥多靶点抗白血病作用:下调 JAK2/STAT 信号和线粒体活性。我们的探索性研究确立了二甲双胍和芦可替尼作用的新分子机制,并为 MPN 的替代/补充治疗策略的发展提供了新的见解。