Suppr超能文献

不同的组蛋白修饰表明癌症中早期应激诱导的药物耐受性。

Distinct histone modifications denote early stress-induced drug tolerance in cancer.

作者信息

Emran Abdullah Al, Marzese Diego M, Menon Dinoop Ravindran, Stark Mitchell S, Torrano Joachim, Hammerlindl Heinz, Zhang Gao, Brafford Patricia, Salomon Matthew P, Nelson Nellie, Hammerlindl Sabrina, Gupta Deepesh, Mills Gordon B, Lu Yiling, Sturm Richard A, Flaherty Keith, Hoon Dave S B, Gabrielli Brian, Herlyn Meenhard, Schaider Helmut

机构信息

Dermatology Research Centre, The University of Queensland Diamantina Institute, The University of Queensland, Translational Research Institute, Brisbane, Australia.

Department of Translational Molecular Medicine, John Wayne Cancer Institute, Santa Monica, CA, USA.

出版信息

Oncotarget. 2017 Dec 24;9(9):8206-8222. doi: 10.18632/oncotarget.23654. eCollection 2018 Feb 2.

Abstract

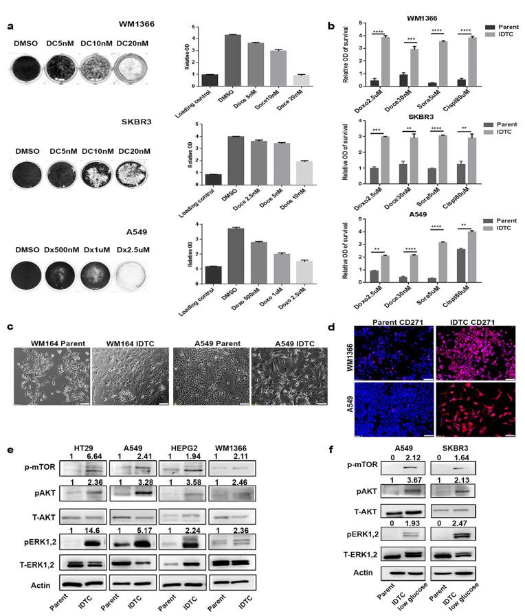
Besides somatic mutations or drug efflux, epigenetic reprogramming can lead to acquired drug resistance. We recently have identified early stress-induced multi-drug tolerant cancer cells termed induced drug-tolerant cells (IDTCs). Here, IDTCs were generated using different types of cancer cell lines; melanoma, lung, breast and colon cancer. A common loss of the H3K4me3 and H3K27me3 and gain of H3K9me3 mark was observed as a significant response to drug exposure or nutrient starvation in IDTCs. These epigenetic changes were reversible upon drug holidays. Microarray, qRT-PCR and protein expression data confirmed the up-regulation of histone methyltransferases (SETDB1 and SETDB2) which contribute to the accumulation of H3K9me3 concomitantly in the different cancer types. Genome-wide studies suggest that transcriptional repression of genes is due to concordant loss of H3K4me3 and regional increment of H3K9me3. Conversely, genome-wide CpG site-specific DNA methylation showed no common changes at the IDTC state. This suggests that distinct histone methylation patterns rather than DNA methylation are driving the transition from parental to IDTCs. In addition, silencing of SETDB1/2 reversed multi drug tolerance. Alterations of histone marks in early multi-drug tolerance with an increment in H3K9me3 and loss of H3K4me3/H3K27me3 is neither exclusive for any particular stress response nor cancer type specific but rather a generic response.

摘要

除了体细胞突变或药物外排,表观遗传重编程也可导致获得性耐药。我们最近鉴定出了早期应激诱导的多药耐受癌细胞,称为诱导性耐药细胞(IDTCs)。在这里,我们使用不同类型的癌细胞系(黑色素瘤、肺癌、乳腺癌和结肠癌)生成了IDTCs。观察到H3K4me3和H3K27me3的共同缺失以及H3K9me3标记的增加,这是IDTCs对药物暴露或营养饥饿的显著反应。这些表观遗传变化在停药期是可逆的。微阵列、qRT-PCR和蛋白质表达数据证实了组蛋白甲基转移酶(SETDB1和SETDB2)的上调,这在不同癌症类型中均导致H3K9me3的积累。全基因组研究表明,基因的转录抑制是由于H3K4me3的一致缺失和H3K9me3的区域增加。相反,全基因组CpG位点特异性DNA甲基化在IDTC状态下没有显示出共同变化。这表明,驱动从亲代细胞向IDTCs转变的是独特的组蛋白甲基化模式,而非DNA甲基化。此外,SETDB1/2的沉默逆转了多药耐受性。早期多药耐受性中组蛋白标记的改变,即H3K9me3增加以及H3K4me3/H3K27me3缺失,既不是任何特定应激反应所特有的,也不是癌症类型特异性的,而是一种普遍反应。

https://cdn.ncbi.nlm.nih.gov/pmc/blobs/2123/5823586/4fd2b7c52ce5/oncotarget-09-8206-g001.jpg

文献AI研究员

20分钟写一篇综述,助力文献阅读效率提升50倍。

立即体验

用中文搜PubMed

大模型驱动的PubMed中文搜索引擎

马上搜索

文档翻译

学术文献翻译模型,支持多种主流文档格式。

立即体验