Suppr超能文献

沙漠蝗的交配前行为与性冲突

Precopulatory behavior and sexual conflict in the desert locust.

作者信息

Golov Yiftach, Rillich Jan, Harari Ally, Ayali Amir

机构信息

School of Zoology, Tel Aviv University, Tel Aviv, Israel.

Department of Entomology, Volcani Center, Bet Dagan, Israel.

出版信息

PeerJ. 2018 Feb 28;6:e4356. doi: 10.7717/peerj.4356. eCollection 2018.

Abstract

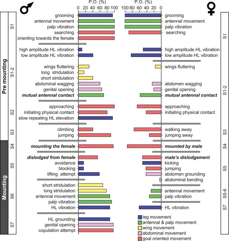
Studies of mating and reproductive behavior have contributed much to our understanding of various animals' ecological success. The desert locust, , is an important agricultural pest. However, knowledge of locust courtship and precopulatory behavior is surprisingly limited. Here we provide a comprehensive study of the precopulatory behavior of both sexes of the desert locust in the gregarious phase, with particular emphasis on the conflict between the sexes. Detailed HD-video monitoring of courtship and mating of 20 locust pairs, in a controlled environment, enabled both qualitative and quantitative descriptions of the behavior. A comprehensive list of behavioral elements was used to generate an eight-step ethogram, from first encounter between the sexes to actual copulation. Further analyses included the probability of each element occurring, and a kinematic diagram based on a transitional matrix. Eleven novel behavioral elements are described in this study, and two potential points of conflict between the sexes are identified. Locust sexual interaction was characterized by the dominance of the males during the pre-mounting stage, and an overall stereotypic male courtship behavior. In contrast, females displayed no clear courtship-related behavior and an overall less organized behavioral sequence. Central elements in the sexual behavior of the females were low-amplitude hind-leg vibration, as well as rejecting males by jumping and kicking. Intricate reciprocal interactions between the sexes were evident mostly at the mounting stage. The reported findings contribute important insights to our knowledge of locust mating and reproductive behavior, and may assist in confronting this devastating agricultural pest.

摘要

对交配和繁殖行为的研究极大地增进了我们对各种动物生态成功的理解。沙漠蝗虫是一种重要的农业害虫。然而,令人惊讶的是,关于蝗虫求偶和交配前行为的知识却非常有限。在此,我们对群居阶段沙漠蝗虫雌雄两性的交配前行为进行了全面研究,特别强调了两性之间的冲突。在可控环境中对20对蝗虫的求偶和交配进行详细的高清视频监测,使得能够对行为进行定性和定量描述。使用一份全面的行为元素列表生成了一个从两性初次接触到实际交配的八步行为图谱。进一步的分析包括每个元素出现的概率,以及基于过渡矩阵的运动学图表。本研究描述了11个新的行为元素,并确定了两个两性之间潜在的冲突点。蝗虫的性互动表现为在骑跨前阶段雄性占主导地位,以及整体刻板的雄性求偶行为。相比之下,雌性没有表现出明显的与求偶相关的行为,且行为序列总体上较无组织。雌性性行为的核心元素是低幅度的后腿振动,以及通过跳跃和踢腿拒绝雄性。两性之间复杂的相互作用主要在骑跨阶段明显。所报告的研究结果为我们对蝗虫交配和繁殖行为的认识提供了重要见解,并可能有助于应对这种具有毁灭性的农业害虫。

https://cdn.ncbi.nlm.nih.gov/pmc/blobs/bcae/5834936/abe306cb354e/peerj-06-4356-g001.jpg

文献AI研究员

20分钟写一篇综述,助力文献阅读效率提升50倍。

立即体验

用中文搜PubMed

大模型驱动的PubMed中文搜索引擎

马上搜索

文档翻译

学术文献翻译模型,支持多种主流文档格式。

立即体验