Department of Medicine, Cambridge Institute for Medical Research, University of Cambridge, Cambridge, UK.
Department of Medicine, Cambridge Institute for Medical Research, University of Cambridge, Cambridge, UK
EMBO Rep. 2018 May;19(5). doi: 10.15252/embr.201745603. Epub 2018 Mar 8.
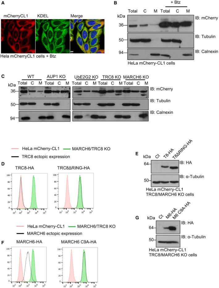
Misfolded or damaged proteins are typically targeted for destruction by proteasome-mediated degradation, but the mammalian ubiquitin machinery involved is incompletely understood. Here, using forward genetic screens in human cells, we find that the proteasome-mediated degradation of the soluble misfolded reporter, mCherry-CL1, involves two ER-resident E3 ligases, MARCH6 and TRC8. mCherry-CL1 degradation is routed via the ER membrane and dependent on the hydrophobicity of the substrate, with complete stabilisation only observed in double knockout MARCH6/TRC8 cells. To identify a more physiological correlate, we used quantitative mass spectrometry and found that TRC8 and MARCH6 depletion altered the turnover of the tail-anchored protein heme oxygenase-1 (HO-1). These E3 ligases associate with the intramembrane cleaving signal peptide peptidase (SPP) and facilitate the degradation of HO-1 following intramembrane proteolysis. Our results highlight how ER-resident ligases may target the same substrates, but work independently of each other, to optimise the protein quality control of selected soluble and tail-anchored proteins.
错误折叠或受损的蛋白质通常会被蛋白酶体介导的降解所靶向,但涉及的哺乳动物泛素化机制尚不完全清楚。在这里,我们通过人类细胞的正向遗传筛选发现,可溶性错误折叠报告蛋白 mCherry-CL1 的蛋白酶体介导降解涉及两种内质网驻留的 E3 连接酶,MARCH6 和 TRC8。mCherry-CL1 的降解是通过内质网膜进行的,并且依赖于底物的疏水性,只有在 MARCH6/TRC8 双敲除细胞中才观察到完全稳定。为了鉴定更具生理相关性的物质,我们使用定量质谱发现 TRC8 和 MARCH6 的耗竭改变了尾部锚定蛋白血红素加氧酶-1(HO-1)的周转率。这些 E3 连接酶与跨膜切割信号肽肽酶(SPP)结合,并在跨膜蛋白酶解后促进 HO-1 的降解。我们的结果强调了内质网驻留的连接酶如何可以靶向相同的底物,但彼此独立地工作,以优化选定的可溶性和尾部锚定蛋白的蛋白质质量控制。