Suppr超能文献

鉴定一种新型 2-氧吲哚氟化衍生物作为体内抗肿瘤剂,通过 AMPK 激活作用治疗前列腺癌。

Identification of a novel 2-oxindole fluorinated derivative as in vivo antitumor agent for prostate cancer acting via AMPK activation.

机构信息

Department of Systems Biology, School of Medicine, University of Alcalá, Alcalá de Henares, E-28871, Madrid, Spain.

Instituto de Química Médica (IQM-CSIC), Juan de la Cierva 3, E-28006, Madrid, Spain.

出版信息

Sci Rep. 2018 Mar 12;8(1):4370. doi: 10.1038/s41598-018-22690-2.

Abstract

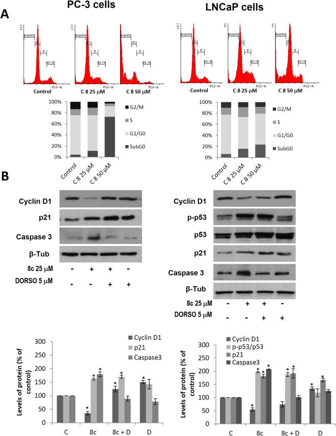
The key metabolic sensor adenosine monophosphate-dependent kinase (AMPK) has emerged as a promising therapeutic target for cancer prevention and treatment. Besides its role in energy homeostasis, AMPK blocks cell cycle, regulates autophagy and suppresses the anabolic processes required for rapid cell growth. AMPK is especially relevant in prostate cancer in which activation of lipogenic pathways correlate with tumor progression and aggressiveness. This study reports the discovery of a new series of 2-oxindole derivatives whose AMPK modulatory ability, as well as the antitumoral profile in prostate cancer cells, was evaluated. One of the assayed compounds, compound 8c, notably activated AMPK in cultured PC-3, DU145 and LNCaP prostate cancer cells. Likewise, compound 8c caused PC-3, DU145 and LNCaP cells viability inhibition. Selective knocking down of α1 or α2 isoforms as well as in vitro assays using human recombinant α1β1γ1 or α2β1γ1 AMPK isoforms revealed that compound 8c exhibit preference for AMPKα1. Consistent with efficacy at the cellular level, compound 8c was potent in suppressing the growth of PC-3 xenograft tumors. In conclusion, our results show that a new 2-oxindole fluorinated derivative exerts potent in vivo antitumor actions against prostate cancer cells, indicating a promising clinical therapeutic strategy for the treatment of androgen-independent prostate cancer.

摘要

关键代谢传感器腺苷单磷酸依赖性激酶 (AMPK) 已成为预防和治疗癌症的有前途的治疗靶点。除了在能量平衡中的作用外,AMPK 还阻止细胞周期、调节自噬并抑制快速细胞生长所需的合成代谢过程。AMPK 在前列腺癌中尤为重要,其中脂肪生成途径的激活与肿瘤进展和侵袭性相关。本研究报告了一系列新的 2-氧吲哚衍生物的发现,这些化合物的 AMPK 调节能力以及在前列腺癌细胞中的抗肿瘤特性已得到评估。在所测试的化合物中,化合物 8c 特别能激活培养的 PC-3、DU145 和 LNCaP 前列腺癌细胞中的 AMPK。同样,化合物 8c 导致 PC-3、DU145 和 LNCaP 细胞活力抑制。选择性敲低α1 或α2 同工型以及使用人重组α1β1γ1 或α2β1γ1 AMPK 同工型进行的体外测定表明,化合物 8c 对 AMPKα1 表现出偏好。与细胞水平的疗效一致,化合物 8c 能有效抑制 PC-3 异种移植肿瘤的生长。总之,我们的结果表明,一种新的 2-氧吲哚氟化衍生物对前列腺癌细胞具有强大的体内抗肿瘤作用,表明其是治疗雄激素非依赖性前列腺癌的有前途的临床治疗策略。

https://cdn.ncbi.nlm.nih.gov/pmc/blobs/959a/5847527/df3078d813ef/41598_2018_22690_Fig1_HTML.jpg

文献AI研究员

20分钟写一篇综述,助力文献阅读效率提升50倍。

立即体验

用中文搜PubMed

大模型驱动的PubMed中文搜索引擎

马上搜索

文档翻译

学术文献翻译模型,支持多种主流文档格式。

立即体验