Suppr超能文献

Nutlin-3a 作为一种新型抗癌药物,用于治疗 CTNNB1 突变的肾上腺皮质癌。

Nutlin-3a as a novel anticancer agent for adrenocortical carcinoma with CTNNB1 mutation.

机构信息

Department of Urology, Huashan Hospital, Shanghai, 200040, China.

Fudan Institute of Urology, Shanghai, 200040, China.

出版信息

Cancer Med. 2018 Apr;7(4):1440-1449. doi: 10.1002/cam4.1431. Epub 2018 Mar 13.

Abstract

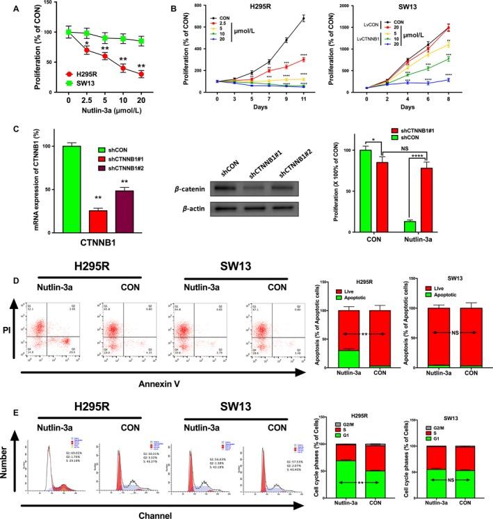
Adrenocortical carcinoma (ACC) is a rare malignancy, and CTNNB1 is frequently mutated in ACC. Our study aims to screen for effective agents with antineoplastic activity against ACC with CTNNB1 mutation. In-silico screening of the Genomics of Drug Sensitivity in Cancer (GDSC) database was conducted. Drug sensitivity in cells with CTNNB1 mutation was analyzed and further in vitro and in vivo studies were performed using the compound. Only one compound, Nutlin-3a, an MDM2 inhibitor, was significantly sensitive in 18 cancer cells with CTNNB1 mutation. Further analysis of the 18 cells revealed no significant efficacy between cells with both CTNNB1 and TP53 mutations indicating concomitant TP53 mutation did not impact on drug efficacy. We verified that Nutlin-3a inhibited cellular proliferation in ACC cell line NCI-H295R which harbored CTNNB1 mutation but not in SW13 cells which did not. Nutlin-3a induced cell apoptosis and G1 cell-cycle arrest in NCI-H295R cells. Nutlin-3a also decreased cellular migration and inhibited epithelial-to-mesenchymal transition (EMT) process in terms of EMT index. Nutlin-3a resulted in decreased β-catenin level independent of p53 level in NCI-H295R but not SW13 cells. We also evaluated the effect of Nutlin-3a on hormonal secretion of NCI-H295R cells and found it resulted in decreased levels of cortisol, androgen, and progesterone. Nutlin-3a treatment inhibited ACC tumor growth with no observed toxicity in mice in vivo. Our study has revealed that Nutlin-3a potently inhibits ACC with CTNNB1 mutation. How p53/MDM2 axis coordinates with Wnt/beta-Catenin signaling in ACC warrants further study.

摘要

肾上腺皮质癌(ACC)是一种罕见的恶性肿瘤,CTNNB1 常发生突变。本研究旨在筛选针对 CTNNB1 突变的 ACC 具有抗肿瘤活性的有效药物。对癌症基因组药物敏感性(GDSC)数据库进行了计算机筛选。分析了 CTNNB1 突变细胞的药物敏感性,并进一步使用该化合物进行了体外和体内研究。只有一种化合物,MDM2 抑制剂 Nutlin-3a,在 18 种具有 CTNNB1 突变的癌细胞中具有显著的敏感性。对这 18 种细胞的进一步分析表明,同时存在 CTNNB1 和 TP53 突变的细胞之间没有显著的疗效,表明同时存在 TP53 突变不会影响药物疗效。我们验证了 Nutlin-3a 抑制了携带 CTNNB1 突变的 ACC 细胞系 NCI-H295R 的细胞增殖,但不抑制不携带 CTNNB1 突变的 SW13 细胞的增殖。Nutlin-3a 诱导 NCI-H295R 细胞凋亡和 G1 细胞周期停滞。Nutlin-3a 还降低了细胞迁移并抑制了 EMT 指数的上皮-间充质转化(EMT)过程。Nutlin-3a 降低了 NCI-H295R 细胞中β-连环蛋白水平,而不影响 SW13 细胞中的 p53 水平。我们还评估了 Nutlin-3a 对 NCI-H295R 细胞激素分泌的影响,发现它降低了皮质醇、雄激素和孕激素的水平。Nutlin-3a 治疗抑制了 ACC 肿瘤的生长,在体内小鼠中未观察到毒性。本研究表明,Nutlin-3a 可有效抑制 CTNNB1 突变的 ACC。p53/MDM2 轴与 Wnt/β-连环蛋白信号在 ACC 中的协调作用值得进一步研究。

https://cdn.ncbi.nlm.nih.gov/pmc/blobs/add9/5911589/9b49050465b3/CAM4-7-1440-g001.jpg

文献检索

告别复杂PubMed语法,用中文像聊天一样搜索,搜遍4000万医学文献。AI智能推荐,让科研检索更轻松。

立即免费搜索

文件翻译

保留排版,准确专业,支持PDF/Word/PPT等文件格式,支持 12+语言互译。

免费翻译文档

深度研究

AI帮你快速写综述,25分钟生成高质量综述,智能提取关键信息,辅助科研写作。

立即免费体验