Suppr超能文献

IL-36γ 是银屑病细胞中 IL-23 的强诱导剂,并能激活血管生成。

IL-36γ Is a Strong Inducer of IL-23 in Psoriatic Cells and Activates Angiogenesis.

机构信息

Centre of Skin Sciences, School of Chemistry and Biosciences, University of Bradford, Bradford, United Kingdom.

Endothelial Cell Biology Unit, School of Molecular and Cellular Biology, University of Leeds, Leeds, United Kingdom.

出版信息

Front Immunol. 2018 Feb 26;9:200. doi: 10.3389/fimmu.2018.00200. eCollection 2018.

Abstract

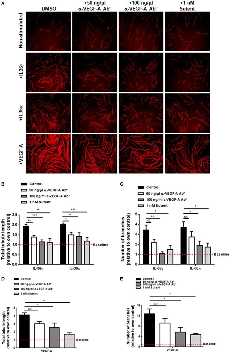
The IL-1 family member cytokine IL-36γ is recognised as key mediator in the immunopathology of psoriasis, hallmarks of which involve the activation of both resident and infiltrating inflammatory myeloid cells and aberrant angiogenesis. This research demonstrates a role for IL-36γ in both myeloid activation and angiogenesis. We show that IL-36γ induces the production of psoriasis-associated cytokines from macrophages (IL-23 and TNFα) and that this response is enhanced in macrophages from psoriasis patients. This effect is specific for IL-36γ and could not be mimicked by other IL-1 family cytokines such as IL-1α. IL-36γ was also demonstrated to induce endothelial tube formation and branching, in a VEGF-A-dependent manner. Furthermore, IL-36γ-stimulated macrophages potently activated endothelial cells and led to increased adherence of monocytes, effects that were markedly more pronounced for psoriatic macrophages. Interestingly, regardless of stimulus, psoriasis monocytes showed increased adherence to both the stimulated and unstimulated endothelium when compared with monocytes from healthy individuals. Collectively, these findings show that IL-36γ has the potential to enhance endothelium directed leucocyte infiltration into the skin and strengthen the IL-23/IL-17 pathway adding to the growing evidence of pathogenetic roles for IL-36γ in psoriatic responses. Our findings also point to a cellular response, which could potentially explain cardiovascular comorbidities in psoriasis in the form of endothelial activation and increased monocyte adherence.

摘要

白细胞介素-1 家族成员细胞因子白细胞介素-36γ 被认为是银屑病免疫病理学的关键介质,其特征在于激活常驻和浸润性炎症髓样细胞以及异常血管生成。这项研究表明白细胞介素-36γ 在髓样细胞激活和血管生成中都发挥作用。我们表明白细胞介素-36γ 诱导巨噬细胞产生银屑病相关细胞因子(IL-23 和 TNFα),并且这种反应在银屑病患者的巨噬细胞中增强。这种作用是白细胞介素-36γ 特异性的,其他白细胞介素-1 家族细胞因子(如白细胞介素-1α)无法模拟。白细胞介素-36γ 还被证明以 VEGF-A 依赖的方式诱导内皮细胞管形成和分支。此外,白细胞介素-36γ 刺激的巨噬细胞强烈激活内皮细胞,并导致单核细胞的粘附增加,银屑病巨噬细胞的这些效应更为明显。有趣的是,无论刺激物如何,与健康个体的单核细胞相比,银屑病单核细胞在与刺激和未刺激的内皮细胞粘附时表现出增加的粘附能力。总之,这些发现表明白细胞介素-36γ 有可能增强白细胞向皮肤内皮定向浸润,并增强 IL-23/IL-17 通路,这增加了白细胞介素-36γ 在银屑病反应中具有致病作用的证据。我们的研究结果还指出了一种细胞反应,它可能以内皮激活和单核细胞粘附增加的形式解释银屑病中的心血管合并症。

https://cdn.ncbi.nlm.nih.gov/pmc/blobs/5f0a/5834930/d6585276bf7b/fimmu-09-00200-g001.jpg

文献检索

告别复杂PubMed语法,用中文像聊天一样搜索,搜遍4000万医学文献。AI智能推荐,让科研检索更轻松。

立即免费搜索

文件翻译

保留排版,准确专业,支持PDF/Word/PPT等文件格式,支持 12+语言互译。

免费翻译文档

深度研究

AI帮你快速写综述,25分钟生成高质量综述,智能提取关键信息,辅助科研写作。

立即免费体验