Suppr超能文献

p54/NONO的过表达诱导差异剪接并促进去势抵抗性前列腺癌的生长。

Overexpression of p54/NONO induces differential splicing and contributes to castration-resistant prostate cancer growth.

作者信息

Yamamoto Ryuji, Osawa Tsuyoshi, Sasaki Yusuke, Yamamoto Shogo, Anai Motonobu, Izumi Kouji, Matsumura Yoshihiro, Sakai Juro, Aburatani Hiroyuki, Mizokami Atsushi, Kodama Tatsuhiko, Tanaka Toshiya

机构信息

Laboratory for Systems Biology and Medicine (LSBM), Research Center for Advanced Science and Technology (RCAST), The University of Tokyo, Tokyo 153-8904, Japan.

Division of Genome Science, Research Center for Advanced Science and Technology (RCAST), The University of Tokyo, Tokyo 153-8904, Japan.

出版信息

Oncotarget. 2018 Jan 8;9(12):10510-10524. doi: 10.18632/oncotarget.24063. eCollection 2018 Feb 13.

Abstract

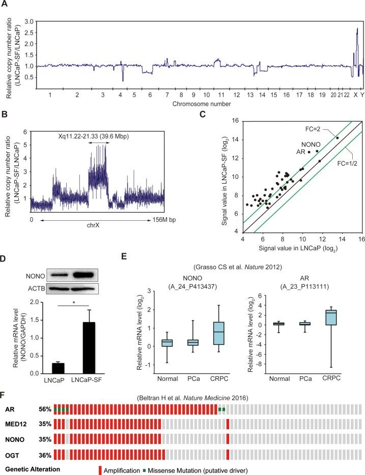
The non-POU domain-containing octamer binding protein p54/NONO is a multifunctional nuclear protein involved in RNA splicing, processing, and transcriptional regulation of nuclear hormone receptors. Through chromosome copy number analysis via whole-exome sequencing, we revealed amplification of the chromosome Xq11.22-q21.33 locus containing the androgen receptor () and genes in androgen-independent, castration-resistant prostate cancer (CRPC)-like LNCaP-SF cells. Moreover, was frequently amplified and overexpressed in patients with CRPC. RNA sequencing data revealed that a truncated ephrin type-A receptor 6 () splice variant () was overexpressed in LNCaP-SF cells, and knockdown of or prevented expression and reduced proliferation and invasion by LNCaP-SF cells grown under androgen deprivation conditions. Growth inhibition and differential splicing of mRNA by p54/NONO were confirmed in gene silencing experiments in 22Rv1 PCa cells. Importantly, knockdown in LNCaP-SF cells led to reduced tumor growth in castrated mice. These findings indicate that p54/NONO is amplified and overexpressed in CRPC cells and clinical samples, and facilitates CRPC growth by mediating aberrant splicing. We therefore propose that p54/NONO constitutes a novel and attractive therapeutic target for CRPC.

摘要

不含POU结构域的八聚体结合蛋白p54/NONO是一种多功能核蛋白,参与RNA剪接、加工以及核激素受体的转录调控。通过全外显子测序进行染色体拷贝数分析,我们发现在雄激素非依赖性、去势抵抗性前列腺癌(CRPC)样LNCaP-SF细胞中,包含雄激素受体()和基因的Xq11.22-q21.33染色体位点发生了扩增。此外,在CRPC患者中也经常出现扩增和过表达。RNA测序数据显示,截短的ephrin A型受体6()剪接变体()在LNCaP-SF细胞中过表达,敲低或可阻止表达,并降低雄激素剥夺条件下培养的LNCaP-SF细胞的增殖和侵袭。在22Rv1前列腺癌细胞的基因沉默实验中证实了p54/NONO对mRNA的生长抑制和差异剪接作用。重要的是,敲低LNCaP-SF细胞中的可导致去势小鼠肿瘤生长减缓。这些发现表明,p54/NONO在CRPC细胞和临床样本中扩增并过表达,通过介导异常剪接促进CRPC生长。因此,我们提出p54/NONO构成了CRPC一个新的且有吸引力的治疗靶点。

https://cdn.ncbi.nlm.nih.gov/pmc/blobs/6505/5828187/693c1cc5bba7/oncotarget-09-10510-g001.jpg

文献AI研究员

20分钟写一篇综述,助力文献阅读效率提升50倍。

立即体验

用中文搜PubMed

大模型驱动的PubMed中文搜索引擎

马上搜索

文档翻译

学术文献翻译模型,支持多种主流文档格式。

立即体验