Suppr超能文献

遗传性压力易感性神经病(HNPP)因 17p11.2 缺失在韩国新生儿人群中的频率。

Frequency of hereditary neuropathy with liability to pressure palsies (HNPP) due to 17p11.2 deletion in a Korean newborn population.

机构信息

Department of Laboratory Medicine and Genetics, Samsung Medical Center, Sungkyunkwan University School of Medicine, Seoul, Republic of Korea.

LabGenomics Clinical Research Institute, LabGenomics, Seongnam, Gyeonggi-do, Republic of Korea.

出版信息

Orphanet J Rare Dis. 2018 Mar 15;13(1):40. doi: 10.1186/s13023-018-0779-5.

Abstract

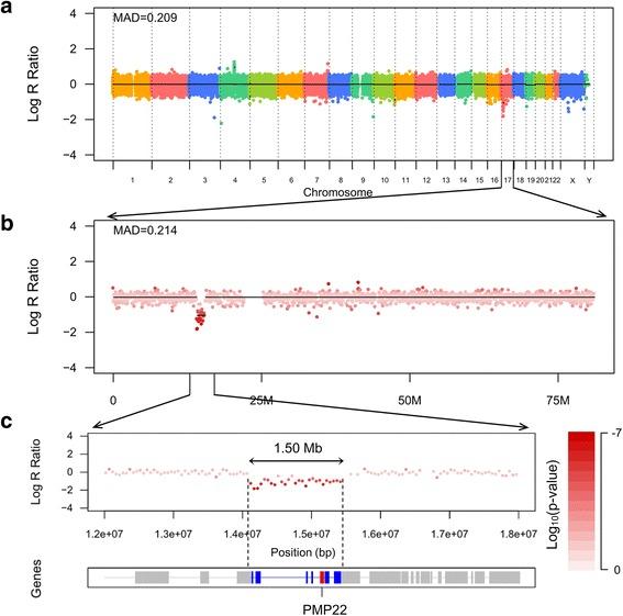
Hereditary neuropathy with liability to pressure palsies (HNPP) is an autosomal dominant disorder mainly due to a deletion of chromosome 17p11.2 including PMP22 (PMP22 Del HNPP). The prevalence of HNPP is estimated to be 0.84 to 16 per 100,000, but could be underestimated because of the mild symptoms of HNPP. In this study, we estimated the prevalence of PMP22 Del HNPP in a Korean newborn population who underwent next-generation sequencing (NGS)-based copy number variation (CNV) analysis. Of the 11,885 newborns tested by NGS-based CNV analysis, 17p11.2 deletions were found in seven samples. The prevalence of PMP22 Del HNPP was estimated to be 58.9 per 100,000 (95% confidence interval (CI), 25.8-116.5) or 1 in 1698 (95% CI, 1/909-1/5000). Our data suggest that PMP22 Del HNPP might not be uncommon at least in the Korean population.

摘要

遗传性压力易感性神经病(HNPP)是一种常染色体显性遗传病,主要由 17p11.2 染色体缺失引起,包括 PMP22(PMP22 Del HNPP)。HNPP 的患病率估计为每 10 万人中有 0.84 至 16 人,但由于 HNPP 的症状较轻,其患病率可能被低估。在这项研究中,我们对接受基于新一代测序(NGS)的拷贝数变异(CNV)分析的韩国新生儿人群进行了 PMP22 Del HNPP 的患病率估计。在通过 NGS 进行的基于 CNV 分析的 11885 名新生儿中,有 7 个样本发现了 17p11.2 缺失。PMP22 Del HNPP 的患病率估计为每 10 万人 58.9 例(95%置信区间(CI),25.8-116.5)或每 1698 人 1 例(95%CI,1/909-1/5000)。我们的数据表明,PMP22 Del HNPP 在韩国人群中至少并不罕见。

https://cdn.ncbi.nlm.nih.gov/pmc/blobs/4914/5856277/422408d368f3/13023_2018_779_Fig1_HTML.jpg

文献AI研究员

20分钟写一篇综述,助力文献阅读效率提升50倍。

立即体验

用中文搜PubMed

大模型驱动的PubMed中文搜索引擎

马上搜索

文档翻译

学术文献翻译模型,支持多种主流文档格式。

立即体验