• 文献检索
  • 文档翻译
  • 深度研究
  • 学术资讯
  • Suppr Zotero 插件Zotero 插件
  • 邀请有礼
  • 套餐&价格
  • 历史记录
应用&插件
Suppr Zotero 插件Zotero 插件浏览器插件Mac 客户端Windows 客户端微信小程序
定价
高级版会员购买积分包购买API积分包
服务
文献检索文档翻译深度研究API 文档MCP 服务
关于我们
关于 Suppr公司介绍联系我们用户协议隐私条款
关注我们

Suppr 超能文献

核心技术专利:CN118964589B侵权必究
粤ICP备2023148730 号-1Suppr @ 2026

文献检索

告别复杂PubMed语法,用中文像聊天一样搜索,搜遍4000万医学文献。AI智能推荐,让科研检索更轻松。

立即免费搜索

文件翻译

保留排版,准确专业,支持PDF/Word/PPT等文件格式,支持 12+语言互译。

免费翻译文档

深度研究

AI帮你快速写综述,25分钟生成高质量综述,智能提取关键信息,辅助科研写作。

立即免费体验

缰核对防御行为的抑制性增益调制。

Inhibitory gain modulation of defense behaviors by zona incerta.

机构信息

Zilkha Neurogenetic Institute, University of Southern California, Los Angeles, CA, 90089, USA.

Graduate Program in Neuroscience, University of Southern California, Los Angeles, CA, 90089, USA.

出版信息

Nat Commun. 2018 Mar 20;9(1):1151. doi: 10.1038/s41467-018-03581-6.

DOI:10.1038/s41467-018-03581-6
PMID:29559622
原文链接:https://pmc.ncbi.nlm.nih.gov/articles/PMC5861117/
Abstract

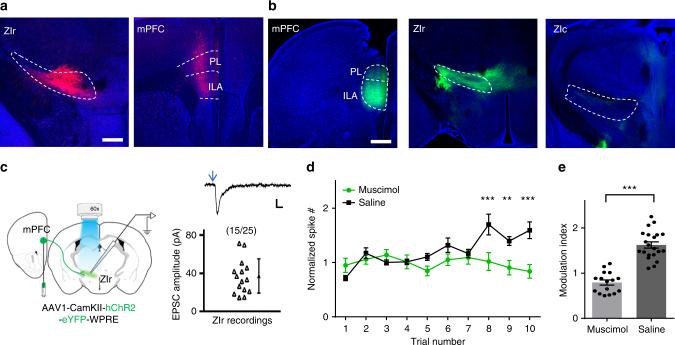
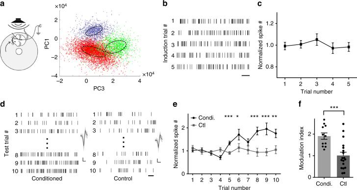
Zona incerta (ZI) is a functionally mysterious subthalamic nucleus containing mostly inhibitory neurons. Here, we discover that GABAergic neurons in the rostral sector of ZI (ZIr) directly innervate excitatory but not inhibitory neurons in the dorsolateral and ventrolateral compartments of periaqueductal gray (PAG), which can drive flight and freezing behaviors respectively. Optogenetic activation of ZIr neurons or their projections to PAG reduces both sound-induced innate flight response and conditioned freezing response, while optogenetic suppression of these neurons enhances these defensive behaviors, likely through a mechanism of gain modulation. ZIr activity progressively increases during extinction of conditioned freezing response, and suppressing ZIr activity impairs the expression of fear extinction. Furthermore, ZIr is innervated by the medial prefrontal cortex (mPFC), and silencing mPFC prevents the increase of ZIr activity during extinction and the expression of fear extinction. Together, our results suggest that ZIr is engaged in modulating defense behaviors.

摘要

不确定区(ZI)是一个功能神秘的底丘脑核,其中主要包含抑制性神经元。在这里,我们发现 ZI 前区(ZIr)的 GABA 能神经元直接支配中脑导水管周围灰质(PAG)背外侧和腹外侧隔室的兴奋性神经元,但不支配抑制性神经元,这些神经元分别可以驱动飞行和冻结行为。光遗传激活 ZIr 神经元或其投射到 PAG 的投射可以减少声音诱导的先天飞行反应和条件性冻结反应,而光遗传抑制这些神经元则增强了这些防御行为,可能是通过增益调节的机制。在条件性冻结反应的消退过程中,ZIr 的活动逐渐增加,而抑制 ZIr 的活动则损害了恐惧消退的表达。此外,ZIr 被内侧前额叶皮层(mPFC)支配,沉默 mPFC 可以防止在消退过程中 ZIr 活动的增加和恐惧消退的表达。综上所述,我们的研究结果表明,ZIr 参与调节防御行为。

https://cdn.ncbi.nlm.nih.gov/pmc/blobs/d61d/5861117/fe811d82bd26/41467_2018_3581_Fig8_HTML.jpg
https://cdn.ncbi.nlm.nih.gov/pmc/blobs/d61d/5861117/469f72ebddac/41467_2018_3581_Fig1_HTML.jpg
https://cdn.ncbi.nlm.nih.gov/pmc/blobs/d61d/5861117/5e0b172b97cb/41467_2018_3581_Fig2_HTML.jpg
https://cdn.ncbi.nlm.nih.gov/pmc/blobs/d61d/5861117/03b5f52e6cda/41467_2018_3581_Fig3_HTML.jpg
https://cdn.ncbi.nlm.nih.gov/pmc/blobs/d61d/5861117/cea45fdf919a/41467_2018_3581_Fig4_HTML.jpg
https://cdn.ncbi.nlm.nih.gov/pmc/blobs/d61d/5861117/b7ce2a87f3d6/41467_2018_3581_Fig5_HTML.jpg
https://cdn.ncbi.nlm.nih.gov/pmc/blobs/d61d/5861117/efa147ef8a02/41467_2018_3581_Fig6_HTML.jpg
https://cdn.ncbi.nlm.nih.gov/pmc/blobs/d61d/5861117/27f4c21259a2/41467_2018_3581_Fig7_HTML.jpg
https://cdn.ncbi.nlm.nih.gov/pmc/blobs/d61d/5861117/fe811d82bd26/41467_2018_3581_Fig8_HTML.jpg
https://cdn.ncbi.nlm.nih.gov/pmc/blobs/d61d/5861117/469f72ebddac/41467_2018_3581_Fig1_HTML.jpg
https://cdn.ncbi.nlm.nih.gov/pmc/blobs/d61d/5861117/5e0b172b97cb/41467_2018_3581_Fig2_HTML.jpg
https://cdn.ncbi.nlm.nih.gov/pmc/blobs/d61d/5861117/03b5f52e6cda/41467_2018_3581_Fig3_HTML.jpg
https://cdn.ncbi.nlm.nih.gov/pmc/blobs/d61d/5861117/cea45fdf919a/41467_2018_3581_Fig4_HTML.jpg
https://cdn.ncbi.nlm.nih.gov/pmc/blobs/d61d/5861117/b7ce2a87f3d6/41467_2018_3581_Fig5_HTML.jpg
https://cdn.ncbi.nlm.nih.gov/pmc/blobs/d61d/5861117/efa147ef8a02/41467_2018_3581_Fig6_HTML.jpg
https://cdn.ncbi.nlm.nih.gov/pmc/blobs/d61d/5861117/27f4c21259a2/41467_2018_3581_Fig7_HTML.jpg
https://cdn.ncbi.nlm.nih.gov/pmc/blobs/d61d/5861117/fe811d82bd26/41467_2018_3581_Fig8_HTML.jpg

相似文献

1
Inhibitory gain modulation of defense behaviors by zona incerta.缰核对防御行为的抑制性增益调制。
Nat Commun. 2018 Mar 20;9(1):1151. doi: 10.1038/s41467-018-03581-6.
2
Somatostatin-Positive Neurons in the Rostral Zona Incerta Modulate Innate Fear-Induced Defensive Response in Mice.脑桥首端正中隆起中的生长抑素阳性神经元调节小鼠先天恐惧诱导的防御反应。
Neurosci Bull. 2023 Feb;39(2):245-260. doi: 10.1007/s12264-022-00958-y. Epub 2022 Oct 19.
3
Raphe serotonin projections dynamically regulate feeding behavior through targeting inhibitory circuits from rostral zona incerta to paraventricular thalamus.中缝核 5-羟色胺投射通过靶向从喙状壳到室旁核的抑制性回路动态调节摄食行为。
Mol Metab. 2022 Dec;66:101634. doi: 10.1016/j.molmet.2022.101634. Epub 2022 Nov 10.
4
Projections from the Rostral Zona Incerta to the Thalamic Paraventricular Nucleus Mediate Nociceptive Neurotransmission in Mice.从吻侧未定带到丘脑室旁核的投射介导小鼠的伤害性神经传递。
Metabolites. 2023 Feb 3;13(2):226. doi: 10.3390/metabo13020226.
5
Zona incerta GABAergic neurons integrate prey-related sensory signals and induce an appetitive drive to promote hunting.不确定带 GABA 能神经元整合与猎物相关的感觉信号,并引起一种欲求驱动,以促进捕猎。
Nat Neurosci. 2019 Jun;22(6):921-932. doi: 10.1038/s41593-019-0404-5. Epub 2019 May 24.
6
An inhibitory circuit from central amygdala to zona incerta drives pain-related behaviors in mice.中脑杏仁核到未定带的抑制性回路驱动小鼠的疼痛相关行为。
Elife. 2022 Oct 21;11:e68760. doi: 10.7554/eLife.68760.
7
Modulation of fear generalization by the zona incerta.缰核对恐惧泛化的调制作用。
Proc Natl Acad Sci U S A. 2019 Apr 30;116(18):9072-9077. doi: 10.1073/pnas.1820541116. Epub 2019 Apr 9.
8
Periaqueductal Gray Neuronal Activities Underlie Different Aspects of Defensive Behaviors.导水管周围灰质神经元活动是防御行为不同方面的基础。
J Neurosci. 2016 Jul 20;36(29):7580-8. doi: 10.1523/JNEUROSCI.4425-15.2016.
9
Activation of the Intrinsic Pain Inhibitory Circuit from the Midcingulate Cg2 to Zona Incerta Alleviates Neuropathic Pain.中扣带皮层 Cg2 到未定带的内源性疼痛抑制回路的激活可缓解神经病理性疼痛。
J Neurosci. 2019 Nov 13;39(46):9130-9144. doi: 10.1523/JNEUROSCI.1683-19.2019. Epub 2019 Oct 11.
10
Zona incerta distributes a broad movement signal that modulates behavior.脑桥核被盖区发放广泛的运动信号来调节行为。
Elife. 2023 Dec 4;12:RP89366. doi: 10.7554/eLife.89366.

引用本文的文献

1
Experience-dependent maternal defense behavior mediated by profrontal cortical projections to the medial preoptic area in mice.小鼠前额叶皮质向内侧视前区投射介导的经验依赖性母性防御行为。
Nat Commun. 2025 Aug 18;16(1):7664. doi: 10.1038/s41467-025-63062-5.
2
Sleep pressure is differentially regulated by molecularly distinct subtypes of Lhx6-positive and Lhx6-negative neurons of the zona incerta.睡眠压力受未定带中分子层面不同的Lhx6阳性和Lhx6阴性神经元亚型的差异调节。
bioRxiv. 2025 Aug 1:2025.07.30.667705. doi: 10.1101/2025.07.30.667705.
3
Decoding gene networks controlling hypothalamic and prethalamic neuron development.

本文引用的文献

1
Lhx6-positive GABA-releasing neurons of the zona incerta promote sleep.未定带中Lhx6阳性释放γ-氨基丁酸的神经元促进睡眠。
Nature. 2017 Aug 31;548(7669):582-587. doi: 10.1038/nature23663. Epub 2017 Aug 23.
2
Reduced GABAergic neuronal activity in zona incerta causes neuropathic pain in a rat sciatic nerve chronic constriction injury model.未定带中γ-氨基丁酸能神经元活动的降低在大鼠坐骨神经慢性压迫损伤模型中导致神经性疼痛。
J Pain Res. 2017 May 11;10:1125-1134. doi: 10.2147/JPR.S131104. eCollection 2017.
3
Rapid binge-like eating and body weight gain driven by zona incerta GABA neuron activation.
解码控制下丘脑和丘脑前神经元发育的基因网络。
Cell Rep. 2025 Jun 24;44(6):115858. doi: 10.1016/j.celrep.2025.115858. Epub 2025 Jun 12.
4
Endocannabinoids disinhibit the ventral tegmental nucleus of Gudden to dorsal premammillary nucleus pathway to enhance escape behavior following learned threat experience.内源性大麻素解除对从Gudden腹侧被盖核到乳头前背核的通路的抑制,以增强在经历习得性威胁后的逃避行为。
Nat Commun. 2025 May 27;16(1):4885. doi: 10.1038/s41467-025-60080-1.
5
Dual and plasticity-dependent regulation of cerebello-zona incerta circuits on anxiety-like behaviors.小脑-未定带神经回路对焦虑样行为的双重及可塑性依赖调节
Nat Commun. 2025 Apr 8;16(1):3339. doi: 10.1038/s41467-025-58727-0.
6
The zona incerta negatively regulates the red nucleus during movement cued by sound signals.未定带在声音信号提示的运动过程中对红核起负向调节作用。
PLoS Biol. 2025 Apr 7;23(4):e3003092. doi: 10.1371/journal.pbio.3003092. eCollection 2025 Apr.
7
Abnormal iron metabolism in the zona incerta in Parkinson's disease mice.帕金森病小鼠未定带中铁代谢异常。
J Neural Transm (Vienna). 2025 Mar 22. doi: 10.1007/s00702-025-02913-3.
8
Topographic organization of bidirectional connections between the cingulate region (infralimbic area and anterior cingulate area, dorsal part) and the interbrain (diencephalon) of the adult male rat.成年雄性大鼠扣带区(腹内侧前额叶皮层和前扣带区,背侧部分)与间脑之间双向连接的拓扑组织。
bioRxiv. 2024 Oct 1:2024.09.29.615708. doi: 10.1101/2024.09.29.615708.
9
Brainwide Projections of Mouse Dopaminergic Zona Incerta Neurons.小鼠多巴胺能未定带神经元的全脑投射
J Comp Neurol. 2025 Mar;533(3):e70039. doi: 10.1002/cne.70039.
10
Zona incerta: from Parkinson's disease to addiction.未定带:从帕金森病到成瘾
Front Neural Circuits. 2025 Feb 6;19:1537449. doi: 10.3389/fncir.2025.1537449. eCollection 2025.
由未定带γ-氨基丁酸能神经元激活驱动的快速暴饮暴食和体重增加。
Science. 2017 May 26;356(6340):853-859. doi: 10.1126/science.aam7100.
4
AAV-Mediated Anterograde Transsynaptic Tagging: Mapping Corticocollicular Input-Defined Neural Pathways for Defense Behaviors.腺相关病毒介导的顺行跨突触标记:绘制用于防御行为的皮质-皮质下输入定义的神经通路
Neuron. 2017 Jan 4;93(1):33-47. doi: 10.1016/j.neuron.2016.11.045. Epub 2016 Dec 15.
5
A Designer AAV Variant Permits Efficient Retrograde Access to Projection Neurons.一种设计的腺相关病毒变体允许高效逆行进入投射神经元。
Neuron. 2016 Oct 19;92(2):372-382. doi: 10.1016/j.neuron.2016.09.021. Epub 2016 Oct 6.
6
Midbrain circuits for defensive behaviour.中脑防御行为回路。
Nature. 2016 Jun 9;534(7606):206-12. doi: 10.1038/nature17996. Epub 2016 Jun 1.
7
Cross-Modality Sharpening of Visual Cortical Processing through Layer-1-Mediated Inhibition and Disinhibition.通过第1层介导的抑制和去抑制实现视觉皮层处理的跨模态锐化
Neuron. 2016 Mar 2;89(5):1031-45. doi: 10.1016/j.neuron.2016.01.027. Epub 2016 Feb 18.
8
A GABAergic projection from the zona incerta to cortex promotes cortical neuron development.从未定带到皮质的γ-氨基丁酸能投射促进皮质神经元发育。
Science. 2015 Oct 30;350(6260):554-8. doi: 10.1126/science.aac6472. Epub 2015 Oct 1.
9
The Zona Incerta Regulates Communication between the Superior Colliculus and the Posteromedial Thalamus: Implications for Thalamic Interactions with the Dorsolateral Striatum.未定带调节上丘与丘脑后内侧核之间的通信:对丘脑与背外侧纹状体相互作用的影响。
J Neurosci. 2015 Jun 24;35(25):9463-76. doi: 10.1523/JNEUROSCI.1606-15.2015.
10
Auditory cortex controls sound-driven innate defense behaviour through corticofugal projections to inferior colliculus.听觉皮层通过向中脑下丘的皮质下行投射来控制声音驱动的先天防御行为。
Nat Commun. 2015 Jun 11;6:7224. doi: 10.1038/ncomms8224.