Department of Microbiology & Immunology, University of Saskatchewan, Saskatoon, SK, Canada.
Department of Microbiology & Immunology, McGill University, Montréal, QC, Canada.
Nucleic Acids Res. 2018 Jun 1;46(10):5139-5158. doi: 10.1093/nar/gky273.
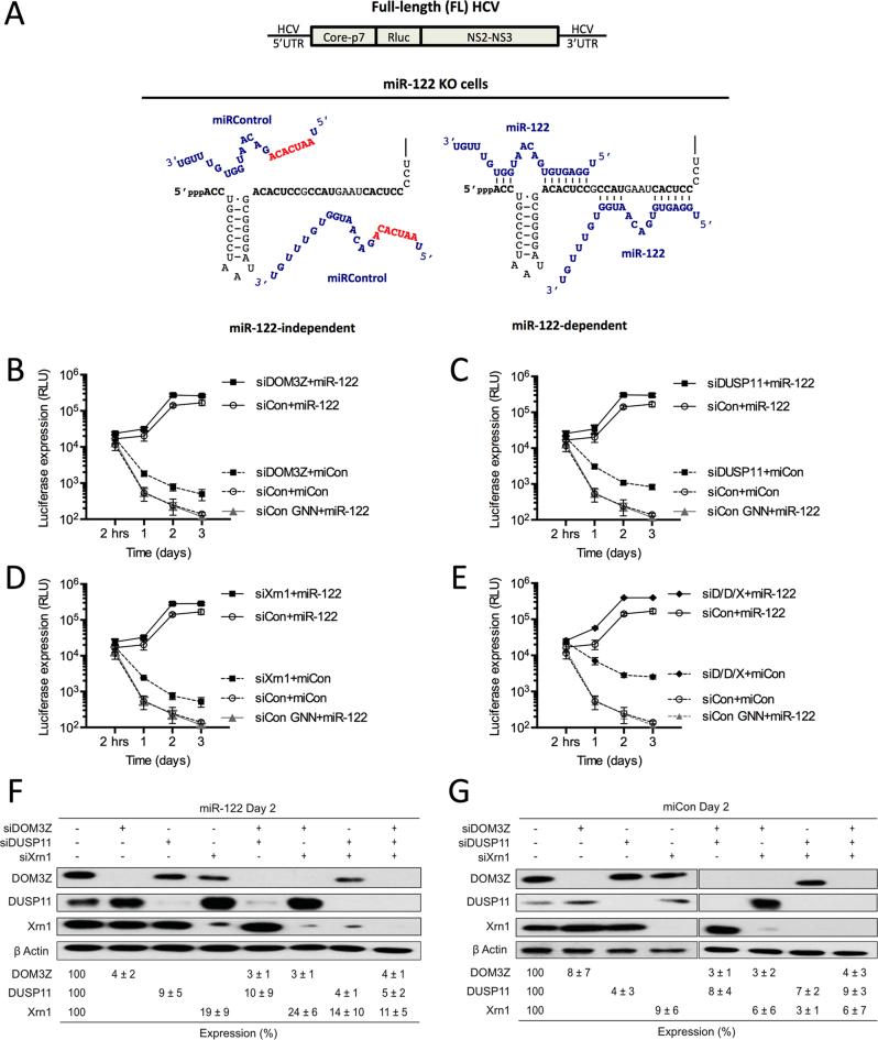
Hepatitis C virus (HCV) recruits two molecules of the liver-specific microRNA-122 (miR-122) to the 5' end of its genome. This interaction promotes viral RNA accumulation, but the precise mechanism(s) remain incompletely understood. Previous studies suggest that miR-122 is able to protect the HCV genome from 5' exonucleases (Xrn1/2), but this protection is not sufficient to account for the effect of miR-122 on HCV RNA accumulation. Thus, we investigated whether miR-122 was also able to protect the viral genome from innate sensors of RNA or cellular pyrophosphatases. We found that miR-122 does not play a protective role against recognition by PKR, RIG-I-like receptors, or IFITs 1 and 5. However, we found that knockdown of both the cellular pyrophosphatases, DOM3Z and DUSP11, was able to rescue viral RNA accumulation of subgenomic replicons in the absence of miR-122. Nevertheless, pyrophosphatase knockdown increased but did not restore viral RNA accumulation of full-length HCV RNA in miR-122 knockout cells, suggesting that miR-122 likely plays an additional role(s) in the HCV life cycle, beyond 5' end protection. Overall, our results support a model in which miR-122 stabilizes the HCV genome by shielding its 5' terminus from cellular pyrophosphatase activity and subsequent turnover by exonucleases (Xrn1/2).
丙型肝炎病毒 (HCV) 招募两种肝脏特异性 microRNA-122 (miR-122) 分子到其基因组的 5'端。这种相互作用促进了病毒 RNA 的积累,但确切的机制仍不完全清楚。先前的研究表明,miR-122 能够保护 HCV 基因组免受 5'外切核酸酶 (Xrn1/2) 的侵害,但这种保护不足以解释 miR-122 对 HCV RNA 积累的影响。因此,我们研究了 miR-122 是否也能够保护病毒基因组免受 RNA 先天传感器或细胞焦磷酸酶的识别。我们发现,miR-122 不能对 PKR、RIG-I 样受体或 IFITs 1 和 5 的识别起到保护作用。然而,我们发现,细胞焦磷酸酶 DOM3Z 和 DUSP11 的敲低都能够挽救 miR-122 缺失时亚基因组复制子的病毒 RNA 积累。然而,焦磷酸酶敲低增加了但并没有恢复 miR-122 缺失细胞中全长 HCV RNA 的病毒 RNA 积累,这表明 miR-122 可能在 HCV 生命周期中发挥了额外的作用,而不仅仅是 5'端保护。总的来说,我们的结果支持了这样一种模型,即 miR-122 通过屏蔽其 5'末端免受细胞焦磷酸酶活性和随后的外切核酸酶 (Xrn1/2) 降解来稳定 HCV 基因组。