Suppr超能文献

富含肝脏的激活蛋白1作为CCAAT/增强子结合蛋白β的一种同工型,可抑制肝细胞癌的干细胞特征。

Liver-enriched activator protein 1 as an isoform of CCAAT/enhancer-binding protein beta suppresses stem cell features of hepatocellular carcinoma.

作者信息

Yang Li-Hua, Wang Ye, Qiao Shi, Wang Min-Jun, Chen Fei, Zi Xiao-Yuan, Li Jian-Xiu, Zhang Hai-Bin, Yu Bing, Hu Yi-Ping

机构信息

Department of Cell Biology, Center for Stem Cell and Medicine, Second Military Medical University, Shanghai, People's Republic of China.

Department of Cell Biology and Neurobiology, Xuzhou Medical University, Xuzhou, People's Republic of China.

出版信息

Cancer Manag Res. 2018 Apr 26;10:873-885. doi: 10.2147/CMAR.S160172. eCollection 2018.

Abstract

PURPOSE

Liver cancer stem cells (CSCs) are known to be associated with the development, survival, proliferation, metastasis, and recurrence of liver tumors. The aim of this study was to investigate the association of liver-enriched activator protein 1 (LAP1) with hepatocellular carcinoma (HCC) and liver CSCs (LCSCs) and explore the impact of LAP1 on LCSCs.

MATERIALS AND METHODS

Differences in LAP1 expression in liver cancer tissues versus matched para-tumoral liver tissues and LCSCs versus non-CSCs were analyzed by Western blotting, real-time polymerase chain reaction, immunohistochemistry, and flow cytometry. The effect of LAP1 on liver cancer cells was evaluated by the expression of CSC markers, oncosphere formation, proliferation, migration, and invasion in vitro. Cell cycle distribution and the number of apoptotic cells were analyzed to assess cell cycle and cell apoptosis. Furthermore, a mouse subcutaneous tumor implant model was established to explore the role of LAP1 in the development of HCC in vivo. Finally, the expression of CSC markers in paraffin-embedded sections was evaluated by immunofluorescence.

RESULTS

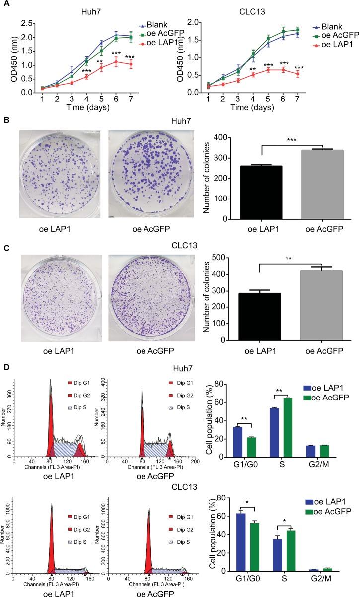
LAP1 was weakly expressed in HCC tumors and cell lines and even weaker in LCSCs. LAP1 inhibited the expression of stem cell-associated genes and reduced the abilities of oncosphere formation, proliferation, migration, and invasion in vitro. Cell cycle assay revealed that LAP1 induced G1/G0 arrest. Furthermore, LAP1 decreased subcutaneous tumor-formation ability and the expression of CSC markers and Ki67 in vivo.

CONCLUSION

LAP1 suppressed the stem cell features of HCC, indicating that it possessed an antitumor effect in liver cancer, both in vitro and in vivo; therefore, LAP1 may prove to be a potential target in liver CSC-targeted therapy.

摘要

目的

已知肝癌干细胞(CSCs)与肝肿瘤的发生、存活、增殖、转移及复发相关。本研究旨在探讨肝富集激活蛋白1(LAP1)与肝细胞癌(HCC)及肝CSCs(LCSCs)的关联,并探究LAP1对LCSCs的影响。

材料与方法

采用蛋白质免疫印迹法、实时聚合酶链反应、免疫组织化学及流式细胞术分析肝癌组织与配对癌旁肝组织中LAP1表达的差异,以及LCSCs与非CSCs中LAP1表达的差异。通过CSC标志物的表达、体外成瘤球形成、增殖、迁移及侵袭情况评估LAP1对肝癌细胞的作用。分析细胞周期分布及凋亡细胞数量以评估细胞周期和细胞凋亡。此外,建立小鼠皮下肿瘤移植模型以探究LAP1在体内肝癌发生发展中的作用。最后,通过免疫荧光评估石蜡包埋切片中CSC标志物的表达。

结果

LAP1在HCC肿瘤及细胞系中表达较弱,在LCSCs中表达更弱。LAP1抑制干细胞相关基因的表达,并降低体外成瘤球形成、增殖、迁移及侵袭能力。细胞周期分析显示LAP1诱导G1/G0期阻滞。此外,LAP1降低体内皮下肿瘤形成能力及CSC标志物和Ki67的表达。

结论

LAP1抑制HCC的干细胞特性,表明其在体外和体内对肝癌均具有抗肿瘤作用;因此,LAP1可能是肝CSC靶向治疗的潜在靶点。

https://cdn.ncbi.nlm.nih.gov/pmc/blobs/6596/5927340/a86bb8defaa6/cmar-10-873Fig1.jpg

文献检索

告别复杂PubMed语法,用中文像聊天一样搜索,搜遍4000万医学文献。AI智能推荐,让科研检索更轻松。

立即免费搜索

文件翻译

保留排版,准确专业,支持PDF/Word/PPT等文件格式,支持 12+语言互译。

免费翻译文档

深度研究

AI帮你快速写综述,25分钟生成高质量综述,智能提取关键信息,辅助科研写作。

立即免费体验