Department of Pediatrics, New York Medical College, Valhalla, New York, USA.
Celgene Cellular Therapeutics, Warren, New Jersey, USA.
Stem Cells Transl Med. 2018 Jul;7(7):530-542. doi: 10.1002/sctm.17-0182. Epub 2018 May 10.
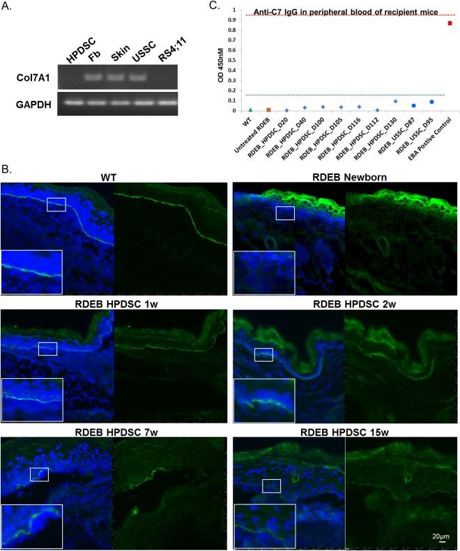
Recessive dystrophic epidermolysis bullosa (RDEB) is a devastating inherited skin blistering disease caused by mutations in the COL7A1 gene that encodes type VII collagen (C7), a major structural component of anchoring fibrils at the dermal-epidermal junction (DEJ). We recently demonstrated that human cord blood-derived unrestricted somatic stem cells promote wound healing and ameliorate the blistering phenotype in a RDEB (col7a1 ) mouse model. Here, we demonstrate significant therapeutic effect of a further novel stem cell product in RDEB, that is, human placental-derived stem cells (HPDSCs), currently being used as human leukocyte antigen-independent donor cells with allogeneic umbilical cord blood stem cell transplantation in patients with malignant and nonmalignant diseases. HPDSCs are isolated from full-term placentas following saline perfusion, red blood cell depletion, and volume reduction. HPDSCs contain significantly higher level of both hematopoietic and nonhematopoietic stem and progenitor cells than cord blood and are low in T cell content. A single intrahepatic administration of HPDSCs significantly elongated the median life span of the col7a1 mice from 2 to 7 days and an additional intrahepatic administration significantly extended the median life span to 18 days. We further demonstrated that after intrahepatic administration, HPDSCs engrafted short-term in the organs affected by RDEB, that is, skin and gastrointestinal tract of col7a1 mice, increased adhesion at the DEJ and deposited C7 even at 4 months after administration of HPDSCs, without inducing anti-C7 antibodies. This study warrants future clinical investigation to determine the safety and efficacy of HPDSCs in patients with severe RDEB. Stem Cells Translational Medicine 2018;7:530-542.
隐性营养不良型大疱性表皮松解症(RDEB)是一种严重的遗传性皮肤水疱病,由编码 VII 型胶原(C7)的 COL7A1 基因突变引起,C7 是真皮-表皮连接(DEJ)处锚定纤维的主要结构成分。我们最近证明,人脐带血来源的无限制体干细胞可促进伤口愈合,并改善 RDEB(col7a1)小鼠模型的水疱表型。在此,我们证明了另一种新型干细胞产品在 RDEB 中的显著治疗效果,即人胎盘来源的干细胞(HPDSCs),目前正被用作恶性和非恶性疾病患者中与人类白细胞抗原无关的供体细胞,与同种异体脐带血干细胞移植联合使用。HPDSCs 是从足月胎盘经盐水灌注、红细胞去除和体积减少后分离得到的。HPDSCs 中造血和非造血干细胞和祖细胞的含量明显高于脐带血,且 T 细胞含量较低。单次肝内给予 HPDSCs 可显著延长 col7a1 小鼠的中位寿命,从 2 天延长至 7 天,再次肝内给予可将中位寿命进一步延长至 18 天。我们进一步证明,肝内给予 HPDSCs 后,HPDSCs 短期定植于 RDEB 受累器官,即 col7a1 小鼠的皮肤和胃肠道,增加了 DEJ 的黏附性,并在给予 HPDSCs 后 4 个月时沉积 C7,而不会诱导抗 C7 抗体。这项研究为今后在严重 RDEB 患者中进行 HPDSCs 的安全性和有效性研究提供了依据。《干细胞转化医学》2018 年;7:530-542。