• 文献检索
  • 文档翻译
  • 深度研究
  • 学术资讯
  • Suppr Zotero 插件Zotero 插件
  • 邀请有礼
  • 套餐&价格
  • 历史记录
应用&插件
Suppr Zotero 插件Zotero 插件浏览器插件Mac 客户端Windows 客户端微信小程序
定价
高级版会员购买积分包购买API积分包
服务
文献检索文档翻译深度研究API 文档MCP 服务
关于我们
关于 Suppr公司介绍联系我们用户协议隐私条款
关注我们

Suppr 超能文献

核心技术专利:CN118964589B侵权必究
粤ICP备2023148730 号-1Suppr @ 2026

文献检索

告别复杂PubMed语法,用中文像聊天一样搜索,搜遍4000万医学文献。AI智能推荐,让科研检索更轻松。

立即免费搜索

文件翻译

保留排版,准确专业,支持PDF/Word/PPT等文件格式,支持 12+语言互译。

免费翻译文档

深度研究

AI帮你快速写综述,25分钟生成高质量综述,智能提取关键信息,辅助科研写作。

立即免费体验

由微小RNA-146a调控的小胶质细胞SMAD4促进小胶质细胞迁移,而小胶质细胞迁移在胶质瘤环境中支持肿瘤进展。

Microglial SMAD4 regulated by microRNA-146a promotes migration of microglia which support tumor progression in a glioma environment.

作者信息

Karthikeyan Aparna, Gupta Neelima, Tang Carol, Mallilankaraman Karthik, Silambarasan Maskomani, Shi Meng, Lu Lei, Ang Beng Ti, Ling Eng-Ang, Dheen S Thameem

机构信息

Department of Anatomy, Yong Loo Lin School of Medicine, National University of Singapore, Singapore.

Department of Research, National Neuroscience Institute, Singapore.

出版信息

Oncotarget. 2018 May 18;9(38):24950-24969. doi: 10.18632/oncotarget.25116.

DOI:10.18632/oncotarget.25116
PMID:29861845
原文链接:https://pmc.ncbi.nlm.nih.gov/articles/PMC5982777/
Abstract

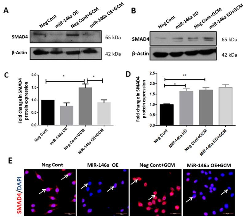
Glioma tumors constitute a significant portion of microglial cells, which are known to support tumor progression. The present study demonstrates that transforming growth factor-β (TGFβ) signaling pathway in microglia in a glioma environment is involved in tumor progression and pathogenesis. It has been shown that the TGFβ level is elevated in higher grades of gliomas and its signaling pathway regulates tumor progression through phosphorylation of SMAD2 and SMAD3, which form a complex with SMAD4 to regulate target gene transcription. In an cell line-based model increased protein levels of pSMAD2/3, total SMAD2/3 and SMAD4 were observed in murine BV2 microglia cultured in glioma conditioned medium (GCM), indicative of the activated TGFβ signaling pathway in microglia associated with glioma environment. Immunofluorescence labeling further revealed the expression of SMAD4 in microglial and non-microglial cells of human glioblastomas tissue . Functional analysis through shRNA-mediated stable knockdown of SMAD4 in microglia revealed the downregulation of the expression of matrix metalloproteinase 9 (MMP9), which has been shown to be involved in tumor progression and cell migration. Further, knockdown of SMAD4 in microglia decreased the migration of microglial cells towards GCM, indicating that SMAD4 promotes microglial migration in glioma environment. In addition, SMAD4 has been shown to be post-transcriptionally regulated by microRNA-146a, which was downregulated in microglia treated with GCM. Overexpression of miR-146a resulted in decreased expression of SMAD4 together with tumor supportive gene MMP9 in microglia, and subsequently suppressed microglial migration towards GCM, possibly through regulation of SMAD4. On the other hand, the cell viability assay revealed decreased viability of glioma cells when they were treated with conditioned medium derived from SMAD4 knockdown microglia or miR-146a overexpressed microglia as compared to glioma cells treated with the medium from control microglial cells. Taken together, the present study suggests that microglial SMAD4 which is epigenetically regulated by miR-146a promotes microglial migration in gliomas and glioma cell viability.

摘要

胶质瘤肿瘤构成了小胶质细胞的很大一部分,已知小胶质细胞会促进肿瘤进展。本研究表明,胶质瘤环境中小胶质细胞内的转化生长因子-β(TGFβ)信号通路参与肿瘤进展和发病机制。研究表明,在高级别胶质瘤中TGFβ水平升高,其信号通路通过SMAD2和SMAD3的磷酸化来调节肿瘤进展,SMAD2和SMAD3与SMAD4形成复合物以调节靶基因转录。在基于细胞系的模型中,在胶质瘤条件培养基(GCM)中培养的小鼠BV2小胶质细胞中观察到pSMAD2/3、总SMAD2/3和SMAD4的蛋白水平增加,这表明与胶质瘤环境相关的小胶质细胞中TGFβ信号通路被激活。免疫荧光标记进一步揭示了SMAD4在人胶质母细胞瘤组织的小胶质细胞和非小胶质细胞中的表达。通过shRNA介导的小胶质细胞中SMAD4稳定敲低进行功能分析,结果显示基质金属蛋白酶9(MMP9)的表达下调,MMP9已被证明参与肿瘤进展和细胞迁移。此外,小胶质细胞中SMAD4的敲低减少了小胶质细胞向GCM的迁移,表明SMAD4促进胶质瘤环境中小胶质细胞的迁移。此外,已证明SMAD4受到微小RNA-146a的转录后调控,在用GCM处理的小胶质细胞中微小RNA-146a表达下调。miR-146a的过表达导致小胶质细胞中SMAD4以及肿瘤支持基因MMP9的表达降低,随后抑制了小胶质细胞向GCM的迁移,可能是通过调节SMAD4实现的。另一方面,细胞活力测定显示,与用对照小胶质细胞培养基处理的胶质瘤细胞相比,用来自SMAD4敲低小胶质细胞或miR-146a过表达小胶质细胞的条件培养基处理时,胶质瘤细胞的活力降低。综上所述,本研究表明,受miR-146a表观遗传调控的小胶质细胞SMAD4促进胶质瘤中小胶质细胞的迁移以及胶质瘤细胞的活力。

https://cdn.ncbi.nlm.nih.gov/pmc/blobs/72d3/5982777/c7948404f49d/oncotarget-09-24950-g011.jpg
https://cdn.ncbi.nlm.nih.gov/pmc/blobs/72d3/5982777/283cd9f3bd71/oncotarget-09-24950-g001.jpg
https://cdn.ncbi.nlm.nih.gov/pmc/blobs/72d3/5982777/bf129de4edaf/oncotarget-09-24950-g002.jpg
https://cdn.ncbi.nlm.nih.gov/pmc/blobs/72d3/5982777/64f8628cd6d4/oncotarget-09-24950-g003.jpg
https://cdn.ncbi.nlm.nih.gov/pmc/blobs/72d3/5982777/a177f009e4bc/oncotarget-09-24950-g004.jpg
https://cdn.ncbi.nlm.nih.gov/pmc/blobs/72d3/5982777/00abf5ffe490/oncotarget-09-24950-g005.jpg
https://cdn.ncbi.nlm.nih.gov/pmc/blobs/72d3/5982777/9c457303582b/oncotarget-09-24950-g006.jpg
https://cdn.ncbi.nlm.nih.gov/pmc/blobs/72d3/5982777/9d4cdf539f77/oncotarget-09-24950-g007.jpg
https://cdn.ncbi.nlm.nih.gov/pmc/blobs/72d3/5982777/78951e8c6435/oncotarget-09-24950-g008.jpg
https://cdn.ncbi.nlm.nih.gov/pmc/blobs/72d3/5982777/0094db5ab3cf/oncotarget-09-24950-g009.jpg
https://cdn.ncbi.nlm.nih.gov/pmc/blobs/72d3/5982777/2d4881909b1f/oncotarget-09-24950-g010.jpg
https://cdn.ncbi.nlm.nih.gov/pmc/blobs/72d3/5982777/c7948404f49d/oncotarget-09-24950-g011.jpg
https://cdn.ncbi.nlm.nih.gov/pmc/blobs/72d3/5982777/283cd9f3bd71/oncotarget-09-24950-g001.jpg
https://cdn.ncbi.nlm.nih.gov/pmc/blobs/72d3/5982777/bf129de4edaf/oncotarget-09-24950-g002.jpg
https://cdn.ncbi.nlm.nih.gov/pmc/blobs/72d3/5982777/64f8628cd6d4/oncotarget-09-24950-g003.jpg
https://cdn.ncbi.nlm.nih.gov/pmc/blobs/72d3/5982777/a177f009e4bc/oncotarget-09-24950-g004.jpg
https://cdn.ncbi.nlm.nih.gov/pmc/blobs/72d3/5982777/00abf5ffe490/oncotarget-09-24950-g005.jpg
https://cdn.ncbi.nlm.nih.gov/pmc/blobs/72d3/5982777/9c457303582b/oncotarget-09-24950-g006.jpg
https://cdn.ncbi.nlm.nih.gov/pmc/blobs/72d3/5982777/9d4cdf539f77/oncotarget-09-24950-g007.jpg
https://cdn.ncbi.nlm.nih.gov/pmc/blobs/72d3/5982777/78951e8c6435/oncotarget-09-24950-g008.jpg
https://cdn.ncbi.nlm.nih.gov/pmc/blobs/72d3/5982777/0094db5ab3cf/oncotarget-09-24950-g009.jpg
https://cdn.ncbi.nlm.nih.gov/pmc/blobs/72d3/5982777/2d4881909b1f/oncotarget-09-24950-g010.jpg
https://cdn.ncbi.nlm.nih.gov/pmc/blobs/72d3/5982777/c7948404f49d/oncotarget-09-24950-g011.jpg

相似文献

1
Microglial SMAD4 regulated by microRNA-146a promotes migration of microglia which support tumor progression in a glioma environment.由微小RNA-146a调控的小胶质细胞SMAD4促进小胶质细胞迁移,而小胶质细胞迁移在胶质瘤环境中支持肿瘤进展。
Oncotarget. 2018 May 18;9(38):24950-24969. doi: 10.18632/oncotarget.25116.
2
Microglia-Derived Olfactomedin-like 3 Promotes Pro-Tumorigenic Microglial Function and Malignant Features of Glioma Cells.小胶质细胞衍生的嗅觉素样蛋白 3 促进促肿瘤性小胶质细胞功能和神经胶质瘤细胞的恶性特征。
Int J Mol Sci. 2021 Dec 2;22(23):13052. doi: 10.3390/ijms222313052.
3
Microglial Exosome miR-7239-3p Promotes Glioma Progression by Regulating Circadian Genes.小胶质细胞外泌体 miR-7239-3p 通过调控昼夜节律基因促进胶质瘤进展。
Neurosci Bull. 2021 Apr;37(4):497-510. doi: 10.1007/s12264-020-00626-z. Epub 2021 Feb 2.
4
Glioma-mediated microglial activation promotes glioma proliferation and migration: roles of Na+/H+ exchanger isoform 1.胶质瘤介导的小胶质细胞激活促进胶质瘤增殖和迁移:钠/氢交换体1亚型的作用
Carcinogenesis. 2016 Sep;37(9):839-851. doi: 10.1093/carcin/bgw068. Epub 2016 Jun 9.
5
S-Adenosylhomocysteine promotes the invasion of C6 glioma cells via increased secretion of matrix metalloproteinase-2 in murine microglial BV2 cells.S-腺苷同型半胱氨酸通过增加鼠小胶质细胞 BV2 中基质金属蛋白酶-2 的分泌促进 C6 神经胶质瘤细胞的侵袭。
Toxicol Sci. 2009 Dec;112(2):322-30. doi: 10.1093/toxsci/kfp218. Epub 2009 Sep 21.
6
Participation of an abnormality in the transforming growth factor-beta signaling pathway in resistance of malignant glioma cells to growth inhibition induced by that factor.转化生长因子-β信号通路异常参与恶性胶质瘤细胞对该因子诱导的生长抑制的抵抗。
J Neurosurg. 2006 Jul;105(1):119-28. doi: 10.3171/jns.2006.105.1.119.
7
miR-146a-5p acts as a negative regulator of TGF-β signaling in skeletal muscle after acute contusion.miR-146a-5p 在急性挫伤后作为骨骼肌中 TGF-β 信号的负调节剂。
Acta Biochim Biophys Sin (Shanghai). 2017 Jul 1;49(7):628-634. doi: 10.1093/abbs/gmx052.
8
miR-146a promotes cell migration and invasion in melanoma by directly targeting SMAD4.微小RNA-146a通过直接靶向SMAD4促进黑色素瘤细胞的迁移和侵袭。
Oncol Lett. 2018 May;15(5):7111-7117. doi: 10.3892/ol.2018.8172. Epub 2018 Mar 5.
9
In Search for Reliable Markers of Glioma-Induced Polarization of Microglia.寻找胶质瘤诱导的小胶质细胞极化的可靠标志物。
Front Immunol. 2018 Jun 15;9:1329. doi: 10.3389/fimmu.2018.01329. eCollection 2018.
10
P2Y14 receptor activation decreases interleukin-6 production and glioma GL261 cell proliferation in microglial transwell cultures.P2Y14 受体激活可减少小胶质细胞转染培养中白细胞介素-6 的产生和神经胶质瘤 GL261 细胞的增殖。
J Neurooncol. 2018 Mar;137(1):23-31. doi: 10.1007/s11060-017-2700-9. Epub 2017 Nov 30.

引用本文的文献

1
Dysregulated RNA m6A Methylation Contributes to the Metastasis of Gallbladder Cancer Through miR-146a-5p.RNA m6A甲基化失调通过miR-146a-5p促进胆囊癌转移。
J Cell Mol Med. 2025 Aug;29(15):e70764. doi: 10.1111/jcmm.70764.
2
Phytochemical profiling and anticancer potential of pistachio wastes against MCF-7 breast cancer cells: a metabolic and apoptotic pathway analysis.开心果废弃物对MCF-7乳腺癌细胞的植物化学分析及抗癌潜力:代谢和凋亡途径分析
BMC Complement Med Ther. 2025 Jul 17;25(1):275. doi: 10.1186/s12906-025-04963-2.
3
METTL3 promotes oral squamous cell carcinoma by regulating miR-146a-5p/SMAD4 axis.

本文引用的文献

1
Biology of Microglia in the Developing Brain.发育中大脑的小胶质细胞生物学
J Neuropathol Exp Neurol. 2017 Sep 1;76(9):736-753. doi: 10.1093/jnen/nlx056.
2
miR-146a negatively regulates the induction of proinflammatory cytokines in response to Japanese encephalitis virus infection in microglial cells.微小RNA-146a在小胶质细胞中对日本脑炎病毒感染作出反应时负向调节促炎细胞因子的诱导。
Arch Virol. 2017 Jun;162(6):1495-1505. doi: 10.1007/s00705-017-3226-3. Epub 2017 Feb 11.
3
HDAC Inhibitor Sodium Butyrate-Mediated Epigenetic Regulation Enhances Neuroprotective Function of Microglia During Ischemic Stroke.
METTL3通过调控miR-146a-5p/SMAD4轴促进口腔鳞状细胞癌。
Oncotarget. 2025 May 8;16:291-309. doi: 10.18632/oncotarget.28717.
4
Agathisflavone Inhibits Viability and Modulates the Expression of miR-125b, miR-155, IL-6, and Arginase in Glioblastoma Cells and Microglia/Macrophage Activation.贝壳杉黄酮抑制胶质母细胞瘤细胞活力并调节miR - 125b、miR - 155、白细胞介素 - 6和精氨酸酶的表达以及小胶质细胞/巨噬细胞激活。
Molecules. 2025 Jan 3;30(1):158. doi: 10.3390/molecules30010158.
5
MiRNA-146a-A Key Player in Immunity and Diseases.miRNA-146a:免疫与疾病中的关键分子
Int J Mol Sci. 2023 Aug 14;24(16):12767. doi: 10.3390/ijms241612767.
6
Fluid shear stress-induced down-regulation of miR-146a-5p inhibits osteoblast apoptosis via targeting SMAD4.流体切应力诱导的 miR-146a-5p 下调通过靶向 SMAD4 抑制成骨细胞凋亡。
Physiol Res. 2022 Dec 16;71(6):835-848. doi: 10.33549/physiolres.934922. Epub 2022 Oct 13.
7
[Atorvastatin inhibits malignant behaviors and induces apoptosis in human glioma cells by up-regulating miR-146a and inhibiting the PI3K/Akt signaling pathway].阿托伐他汀通过上调miR-146a并抑制PI3K/Akt信号通路来抑制人胶质瘤细胞的恶性行为并诱导其凋亡。
Nan Fang Yi Ke Da Xue Xue Bao. 2022 Jun 20;42(6):899-904. doi: 10.12122/j.issn.1673-4254.2022.06.14.
8
Glutaminase isoforms expression switches microRNA levels and oxidative status in glioblastoma cells.谷氨酰胺酶同工型表达在胶质母细胞瘤细胞中切换 microRNA 水平和氧化状态。
J Biomed Sci. 2021 Feb 20;28(1):14. doi: 10.1186/s12929-021-00712-y.
9
Peritumoral Microenvironment in High-Grade Gliomas: From FLAIRectomy to Microglia-Glioma Cross-Talk.高级别胶质瘤的瘤周微环境:从FLAIR切除术到小胶质细胞-胶质瘤相互作用
Brain Sci. 2021 Feb 6;11(2):200. doi: 10.3390/brainsci11020200.
10
Microglia mediated neuroinflammation - signaling regulation and therapeutic considerations with special reference to some natural compounds.小胶质细胞介导的神经炎症——信号调节及治疗对策,特别关注一些天然化合物。
Histol Histopathol. 2020 Nov;35(11):1229-1250. doi: 10.14670/HH-18-239. Epub 2020 Jul 14.
组蛋白去乙酰化酶抑制剂丁酸钠通过表观遗传调控增强缺血性脑卒中期间小胶质细胞的神经保护功能。
Mol Neurobiol. 2017 Oct;54(8):6391-6411. doi: 10.1007/s12035-016-0149-z. Epub 2016 Oct 8.
4
Glioma-induced inhibition of caspase-3 in microglia promotes a tumor-supportive phenotype.胶质母细胞瘤诱导小胶质细胞中 caspase-3 的抑制促进了肿瘤支持表型。
Nat Immunol. 2016 Nov;17(11):1282-1290. doi: 10.1038/ni.3545. Epub 2016 Sep 12.
5
MicroRNAs: Key Players in Microglia and Astrocyte Mediated Inflammation in CNS Pathologies.微小RNA:中枢神经系统疾病中微胶质细胞和星形胶质细胞介导的炎症的关键参与者。
Curr Med Chem. 2016;23(30):3528-3546. doi: 10.2174/0929867323666160814001040.
6
IL-4 drives microglia and macrophages toward a phenotype conducive for tissue repair and functional recovery after spinal cord injury.白细胞介素-4促使小胶质细胞和巨噬细胞形成一种有利于脊髓损伤后组织修复和功能恢复的表型。
Glia. 2016 Dec;64(12):2079-2092. doi: 10.1002/glia.23041. Epub 2016 Jul 29.
7
KCa3.1 inhibition switches the phenotype of glioma-infiltrating microglia/macrophages.KCa3.1抑制作用可改变胶质瘤浸润性小胶质细胞/巨噬细胞的表型。
Cell Death Dis. 2016 Apr 7;7(4):e2174. doi: 10.1038/cddis.2016.73.
8
Glioblastoma-infiltrated innate immune cells resemble M0 macrophage phenotype.胶质母细胞瘤浸润的固有免疫细胞类似于M0巨噬细胞表型。
JCI Insight. 2016;1(2). doi: 10.1172/jci.insight.85841. Epub 2016 Feb 25.
9
Evaluation of TgH(CX3CR1-EGFP) mice implanted with mCherry-GL261 cells as an in vivo model for morphometrical analysis of glioma-microglia interaction.评估植入mCherry-GL261细胞的TgH(CX3CR1-EGFP)小鼠作为神经胶质瘤-小胶质细胞相互作用形态计量分析的体内模型。
BMC Cancer. 2016 Feb 8;16:72. doi: 10.1186/s12885-016-2118-3.
10
PRRX2 as a novel TGF-β-induced factor enhances invasion and migration in mammary epithelial cell and correlates with poor prognosis in breast cancer.PRRX2作为一种新的转化生长因子β诱导因子,增强乳腺上皮细胞的侵袭和迁移能力,并与乳腺癌的不良预后相关。
Mol Carcinog. 2016 Dec;55(12):2247-2259. doi: 10.1002/mc.22465. Epub 2016 Jan 29.