Suppr超能文献

比亚迪通过P38丝裂原活化蛋白激酶-αB晶状体蛋白信号通路改善急性心肌梗死后心力衰竭中氧化应激诱导的心肌细胞凋亡。

BYD Ameliorates Oxidative Stress-Induced Myocardial Apoptosis in Heart Failure Post-Acute Myocardial Infarction via the P38 MAPK-CRYAB Signaling Pathway.

作者信息

Zhang Yi, Li Chun, Meng Hui, Guo Dongqing, Zhang Qian, Lu Wenji, Wang Qixin, Wang Yong, Tu Pengfei

机构信息

Modern Research Center for Traditional Chinese Medicine, School of Chinese Materia Medica, Beijing University of Chinese Medicine, Beijing, China.

The School of Life Sciences, Beijing University of Chinese Medicine, Beijing, China.

出版信息

Front Physiol. 2018 May 8;9:505. doi: 10.3389/fphys.2018.00505. eCollection 2018.

Abstract

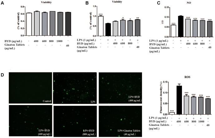
Heart failure (HF) post-acute myocardial infarction (AMI) contributes to increasing mortality and morbidity worldwide. Baoyuan decoction (BYD) is a well-known traditional Chinese medicine formula that exhibits myocardial protection clinically. The aim of this study was to identify the effects of BYD on oxidative stress-induced apoptosis in HF post-AMI and characterize the underlying mechanism. In our study, we constructed left anterior descending (LAD)-induced AMI rat models and a macrophage-conditioned media (CM)-induced H9C2 injury model. , BYD could protect cardiac functions, decrease inflammatory cell infiltration and inhibit oxidative stress-induced apoptosis. , BYD inhibited cellular apoptosis and regulated the expressions of key apoptotic molecules, including reducing the expression of B cell lymphoma-2 (Bcl-2) associated X protein (Bax) and cleaved caspase-3 and -9. Interestingly, the P38 mitogen-activated protein kinase (MAPK)-αB-crystallin (CRYAB) signaling pathway was activated by BYD treatment, and the P38 MAPK inhibitor SB203580 could reverse the protective effects of BYD. This study identified that BYD protected against oxidative stress-induced myocardial apoptosis via the P38 MAPK-CRYAB pathway. CRYAB may become a novel therapeutic target for AMI.

摘要

急性心肌梗死(AMI)后心力衰竭(HF)导致全球死亡率和发病率不断上升。保元汤(BYD)是一种著名的中药方剂,临床上具有心肌保护作用。本研究旨在确定保元汤对急性心肌梗死后心力衰竭中氧化应激诱导的细胞凋亡的影响,并阐明其潜在机制。在我们的研究中,我们构建了左冠状动脉前降支(LAD)诱导的急性心肌梗死大鼠模型和巨噬细胞条件培养基(CM)诱导的H9C2损伤模型。结果表明,保元汤可以保护心脏功能,减少炎症细胞浸润,并抑制氧化应激诱导的细胞凋亡。此外,保元汤抑制细胞凋亡并调节关键凋亡分子的表达,包括降低B细胞淋巴瘤-2(Bcl-2)相关X蛋白(Bax)以及裂解的半胱天冬酶-3和-9的表达。有趣的是,保元汤处理激活了P38丝裂原活化蛋白激酶(MAPK)-αB-晶状体蛋白(CRYAB)信号通路,而P38 MAPK抑制剂SB203580可以逆转保元汤的保护作用。本研究确定保元汤通过P38 MAPK-CRYAB途径保护心肌免受氧化应激诱导的细胞凋亡。CRYAB可能成为急性心肌梗死的一个新的治疗靶点。

https://cdn.ncbi.nlm.nih.gov/pmc/blobs/2072/5951999/8ea0efa76d07/fphys-09-00505-g001.jpg

文献AI研究员

20分钟写一篇综述,助力文献阅读效率提升50倍。

立即体验

用中文搜PubMed

大模型驱动的PubMed中文搜索引擎

马上搜索

文档翻译

学术文献翻译模型,支持多种主流文档格式。

立即体验