Suppr超能文献

创伤性脑损伤大鼠膜联蛋白A7水平升高并促进继发性脑损伤。

Annexin A7 Levels Increase in Rats With Traumatic Brain Injury and Promote Secondary Brain Injury.

作者信息

Gao Fan, Li Di, Rui Qin, Ni Haibo, Liu Huixiang, Jiang Feng, Tao Li, Gao Rong, Dang Baoqi

机构信息

Department of Rehabilitation, Zhangjiagang Hospital of Traditional Chinese Medicine Affiliated to Nanjing University of Chinese Medicine, Suzhou, China.

Department of Neurosurgery and Translational Medicine Center, The First People's Hospital of Zhangjiagang, Suzhou, China.

出版信息

Front Neurosci. 2018 May 29;12:357. doi: 10.3389/fnins.2018.00357. eCollection 2018.

Abstract

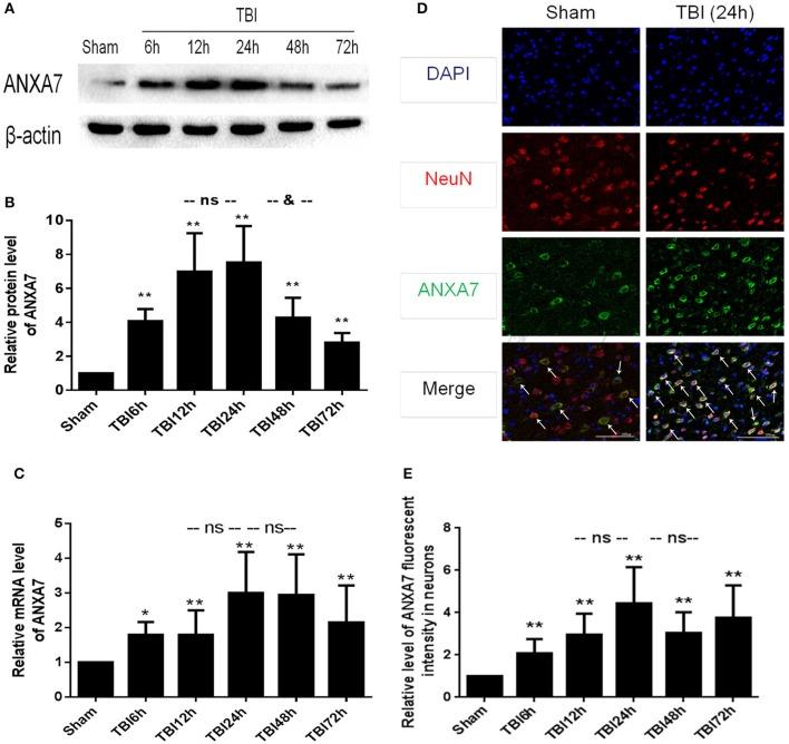
The incidence of traumatic brain injury (TBI) has been increasing annually. Annexin A7 is a calcium-dependent phospholipid binding protein. It can promote melting of the cell membrane. Recent studies have shown that it plays an important role in atherosclerosis, other cardiovascular diseases, and a variety of tumors. However, few studies of ANXA7 in TBI have been performed. We here observed how ANXA7 changes after TBI and discuss whether brain injury is associated with the use of ANXA7 antagonist intervention. 1. After TBI, ANXA7 levels were higher than in the sham group, peaking 24 h after TBI. 2. The use of siA7 was found to reduce the expression of A7 in the injured brain tissue, and also brain edema, BBB damage, cell death, and apoptosis relative to the sham group. ANXA7 promotes the development of secondary brain injury (SBI) after TBI.

摘要

创伤性脑损伤(TBI)的发病率每年都在上升。膜联蛋白A7是一种钙依赖性磷脂结合蛋白。它能促进细胞膜的融化。最近的研究表明,它在动脉粥样硬化、其他心血管疾病和多种肿瘤中发挥着重要作用。然而,关于膜联蛋白A7在创伤性脑损伤中的研究很少。我们在此观察了创伤性脑损伤后膜联蛋白A7的变化,并探讨脑损伤是否与使用膜联蛋白A7拮抗剂干预有关。1. 创伤性脑损伤后,膜联蛋白A7水平高于假手术组,在创伤性脑损伤后24小时达到峰值。2. 相对于假手术组,发现使用siA7可降低损伤脑组织中A7的表达,以及脑水肿、血脑屏障损伤、细胞死亡和细胞凋亡。膜联蛋白A7促进创伤性脑损伤后继发性脑损伤(SBI)的发展。

https://cdn.ncbi.nlm.nih.gov/pmc/blobs/3f57/5987168/ff0591abecec/fnins-12-00357-g0001.jpg

文献检索

告别复杂PubMed语法,用中文像聊天一样搜索,搜遍4000万医学文献。AI智能推荐,让科研检索更轻松。

立即免费搜索

文件翻译

保留排版,准确专业,支持PDF/Word/PPT等文件格式,支持 12+语言互译。

免费翻译文档

深度研究

AI帮你快速写综述,25分钟生成高质量综述,智能提取关键信息,辅助科研写作。

立即免费体验