Suppr超能文献

神经母细胞瘤中新型活化性ALK-I1171T突变对ALK抑制剂色瑞替尼的临床反应

Clinical response of the novel activating ALK-I1171T mutation in neuroblastoma to the ALK inhibitor ceritinib.

作者信息

Guan Jikui, Fransson Susanne, Siaw Joachim Tetteh, Treis Diana, Van den Eynden Jimmy, Chand Damini, Umapathy Ganesh, Ruuth Kristina, Svenberg Petter, Wessman Sandra, Shamikh Alia, Jacobsson Hans, Gordon Lena, Stenman Jakob, Svensson Pär-Johan, Hansson Magnus, Larsson Erik, Martinsson Tommy, Palmer Ruth H, Kogner Per, Hallberg Bengt

机构信息

Department of Medical Biochemistry and Cell Biology, Institute of Biomedicine, The Sahlgrenska Academy, University of Gothenburg, Gothenburg 40530, Sweden.

Children's Hospital Affiliated to Zhengzhou University, 450018 Zhengzhou, China.

出版信息

Cold Spring Harb Mol Case Stud. 2018 Aug 1;4(4). doi: 10.1101/mcs.a002550. Print 2018 Aug.

Abstract

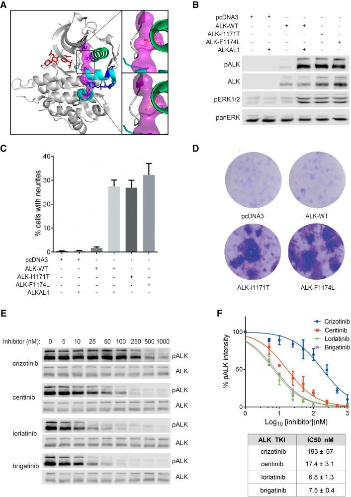
Tumors with anaplastic lymphoma kinase (ALK) fusion rearrangements, including non-small-cell lung cancer and anaplastic large cell lymphoma, are highly sensitive to ALK tyrosine kinase inhibitors (TKIs), underscoring the notion that such cancers are addicted to ALK activity. Although mutations in ALK are heavily implicated in childhood neuroblastoma, response to the ALK TKI crizotinib has been disappointing. Embryonal tumors in patients with DNA repair defects such as Fanconi anemia (FA) often have a poor prognosis, because of lack of therapeutic options. Here we report a child with underlying FA and ALK mutant high-risk neuroblastoma responding strongly to precision therapy with the ALK TKI ceritinib. Conventional chemotherapy treatment caused severe, life-threatening toxicity. Genomic analysis of the initial biopsy identified germline mutations as well as a novel variant. generates a potent gain-of-function mutant, as measured in PC12 cell neurite outgrowth and NIH3T3 transformation. Pharmacological inhibition profiling of ALK-I1171T in response to various ALK TKIs identified an 11-fold improved inhibition of ALK-I1171T with ceritinib when compared with crizotinib. Immunoaffinity-coupled LC-MS/MS phosphoproteomics analysis indicated a decrease in ALK signaling in response to ceritinib. Ceritinib was therefore selected for treatment in this child. Monotherapy with ceritinib was well tolerated and resulted in normalized catecholamine markers and tumor shrinkage. After 7.5 mo treatment, the residual primary tumor shrunk, was surgically removed, and exhibited hallmarks of differentiation together with reduced Ki67 levels. Clinical follow-up after 21 mo treatment revealed complete clinical remission including all metastatic sites. Therefore, ceritinib presents a viable therapeutic option for ALK-positive neuroblastoma.

摘要

具有间变性淋巴瘤激酶(ALK)融合重排的肿瘤,包括非小细胞肺癌和间变性大细胞淋巴瘤,对ALK酪氨酸激酶抑制剂(TKIs)高度敏感,这突出了此类癌症对ALK活性有依赖性的观点。虽然ALK突变与儿童神经母细胞瘤密切相关,但对ALK TKI克唑替尼的反应却令人失望。患有DNA修复缺陷(如范可尼贫血(FA))的患者的胚胎性肿瘤通常预后较差,因为缺乏治疗选择。在此,我们报告一名患有潜在FA和ALK突变的高危神经母细胞瘤患儿,对ALK TKI色瑞替尼的精准治疗反应强烈。传统化疗导致严重的、危及生命的毒性。对初始活检的基因组分析确定了种系突变以及一种新变体。该变体产生了一种有效的功能获得性突变体,这在PC12细胞神经突生长和NIH3T3转化实验中得到了验证。针对各种ALK TKIs对ALK-I1171T进行的药理抑制分析表明,与克唑替尼相比,色瑞替尼对ALK-I1171T的抑制作用提高了11倍。免疫亲和偶联的液相色谱-串联质谱磷酸化蛋白质组学分析表明,色瑞替尼可使ALK信号传导减少。因此,选择色瑞替尼对该患儿进行治疗。色瑞替尼单药治疗耐受性良好,使儿茶酚胺标志物恢复正常并导致肿瘤缩小。经过7.5个月的治疗,残留的原发性肿瘤缩小,通过手术切除,表现出分化特征且Ki67水平降低。治疗21个月后的临床随访显示包括所有转移部位在内的完全临床缓解。因此,色瑞替尼是ALK阳性神经母细胞瘤的一种可行治疗选择。

https://cdn.ncbi.nlm.nih.gov/pmc/blobs/f71b/6071567/260824c1f923/MCS002550Gua_F1.jpg

文献检索

告别复杂PubMed语法,用中文像聊天一样搜索,搜遍4000万医学文献。AI智能推荐,让科研检索更轻松。

立即免费搜索

文件翻译

保留排版,准确专业,支持PDF/Word/PPT等文件格式,支持 12+语言互译。

免费翻译文档

深度研究

AI帮你快速写综述,25分钟生成高质量综述,智能提取关键信息,辅助科研写作。

立即免费体验