Suppr超能文献

胆囊收缩素受体靶向性多聚体纳米颗粒抑制胰腺癌的生长和转移。

Cholecystokinin Receptor-Targeted Polyplex Nanoparticle Inhibits Growth and Metastasis of Pancreatic Cancer.

作者信息

Burks Julian, Nadella Sandeep, Mahmud Abdullah, Mankongpaisarnrung Charoen, Wang Juan, Hahm Jong-In, Tucker Robin D, Shivapurkar Narayan, Stern Stephan T, Smith Jill P

机构信息

Department of Oncology, Georgetown University, Washington, District of Columbia.

Department of Medicine, Georgetown University, Washington, District of Columbia.

出版信息

Cell Mol Gastroenterol Hepatol. 2018 Mar 7;6(1):17-32. doi: 10.1016/j.jcmgh.2018.02.013. eCollection 2018.

Abstract

BACKGROUND & AIMS: Pancreatic ductal adenocarcinoma (PDAC) remains the most aggressive malignancy with the lowest 5-year survival rate of all cancers in part owing to the lack of tumor-specific therapy and the rapid metastatic nature of this cancer. The gastrointestinal peptide gastrin is a trophic peptide that stimulates growth of PDAC in an autocrine fashion by interaction with the cholecystokinin receptor that is overexpressed in this malignancy.

METHODS

We developed a therapeutic novel polyplex nanoparticle (NP) that selectively targets the cholecystokinin receptor on PDAC. The NP was characterized in vitro and stability testing was performed in human blood. The effects of the target-specific NP loaded with gastrin small interfering RNA (siRNA) was compared with an untargeted NP and with an NP loaded with a scrambled siRNA in vitro and in 2 orthotopic models of PDAC. A polymerase chain reaction metastasis array examined differentially expressed genes from control tumors compared with tumors of mice treated with the targeted polyplex NP.

RESULTS

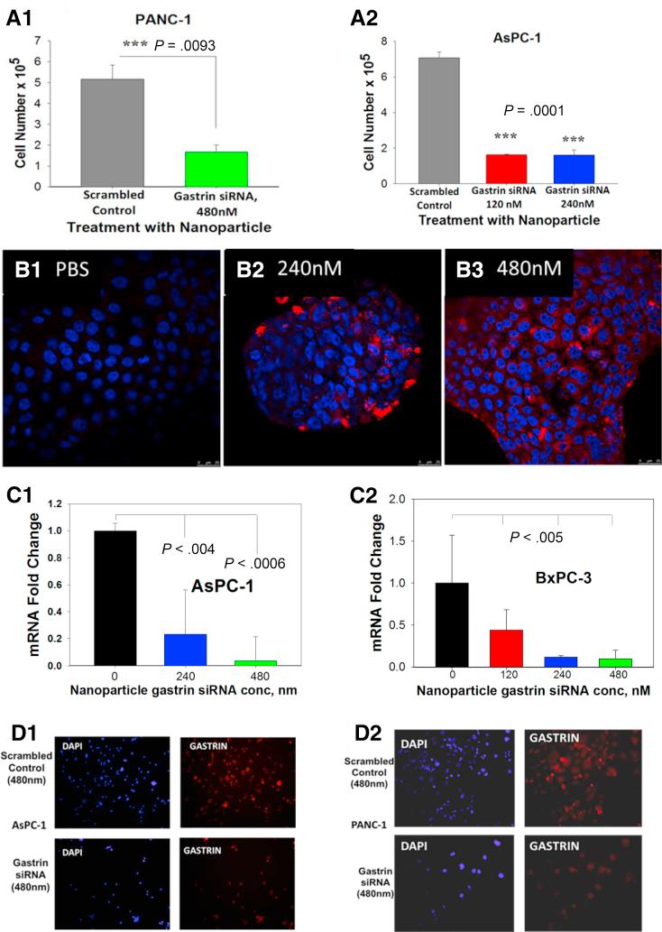
The polyplex NP forms a micelle that safely delivers specific gastrin siRNA to the tumor without off-target toxicity. Consistent with these findings, cellular uptake was confirmed only with the targeted fluorescently labeled NP by confocal microscopy in vitro and by IVIS fluorescent based imaging in mice bearing orthotopic pancreatic cancers but not found with untargeted NPs. Tumor uptake and release of the gastrin siRNA NP was verified by decreased cellular gastrin gene expression by quantitative reverse-transcription polymerase chain reaction and peptide expression by immunohistochemistry. Growth of PDAC was inhibited in a dose-related fashion in cell culture and in vivo. The targeted NP therapy completely blocked tumor metastasis and altered tumor-specific genes.

CONCLUSIONS

Our polyplex nanoparticle platform establishes both a strong foundation for the development of receptor-targeted therapeutics and a unique approach for the delivery of siRNA in vivo, thus warranting further exploration of this approach in other types of cancers.

摘要

背景与目的

胰腺导管腺癌(PDAC)仍然是最具侵袭性的恶性肿瘤,在所有癌症中5年生存率最低,部分原因是缺乏肿瘤特异性治疗方法以及该癌症具有快速转移的特性。胃肠肽胃泌素是一种营养肽,通过与在这种恶性肿瘤中过度表达的胆囊收缩素受体相互作用,以自分泌方式刺激PDAC的生长。

方法

我们开发了一种治疗性新型多聚体纳米颗粒(NP),其可选择性靶向PDAC上的胆囊收缩素受体。对该NP进行了体外表征,并在人血液中进行了稳定性测试。将负载胃泌素小干扰RNA(siRNA)的靶向特异性NP与非靶向NP以及负载乱序siRNA的NP在体外和两种PDAC原位模型中进行效果比较。通过聚合酶链反应转移阵列检测对照肿瘤与接受靶向多聚体NP治疗的小鼠肿瘤中差异表达的基因。

结果

多聚体NP形成胶束,可安全地将特异性胃泌素siRNA递送至肿瘤,而无脱靶毒性。与这些发现一致,体外共聚焦显微镜和原位胰腺癌小鼠的基于IVIS荧光成像仅证实靶向荧光标记的NP有细胞摄取,而非靶向NP未观察到细胞摄取。通过定量逆转录聚合酶链反应检测细胞胃泌素基因表达降低以及免疫组织化学检测肽表达,证实了胃泌素siRNA NP的肿瘤摄取和释放。在细胞培养和体内,PDAC的生长以剂量相关方式受到抑制。靶向NP治疗完全阻断了肿瘤转移并改变了肿瘤特异性基因。

结论

我们的多聚体纳米颗粒平台为受体靶向治疗的开发奠定了坚实基础,并为体内siRNA递送提供了独特方法,因此有必要在其他类型癌症中进一步探索这种方法。

https://cdn.ncbi.nlm.nih.gov/pmc/blobs/a9bc/6008260/158471d30d35/fx1.jpg

文献检索

告别复杂PubMed语法,用中文像聊天一样搜索,搜遍4000万医学文献。AI智能推荐,让科研检索更轻松。

立即免费搜索

文件翻译

保留排版,准确专业,支持PDF/Word/PPT等文件格式,支持 12+语言互译。

免费翻译文档

深度研究

AI帮你快速写综述,25分钟生成高质量综述,智能提取关键信息,辅助科研写作。

立即免费体验