• 文献检索
  • 文档翻译
  • 深度研究
  • 学术资讯
  • Suppr Zotero 插件Zotero 插件
  • 邀请有礼
  • 套餐&价格
  • 历史记录
应用&插件
Suppr Zotero 插件Zotero 插件浏览器插件Mac 客户端Windows 客户端微信小程序
定价
高级版会员购买积分包购买API积分包
服务
文献检索文档翻译深度研究API 文档MCP 服务
关于我们
关于 Suppr公司介绍联系我们用户协议隐私条款
关注我们

Suppr 超能文献

核心技术专利:CN118964589B侵权必究
粤ICP备2023148730 号-1Suppr @ 2026

文献检索

告别复杂PubMed语法,用中文像聊天一样搜索,搜遍4000万医学文献。AI智能推荐,让科研检索更轻松。

立即免费搜索

文件翻译

保留排版,准确专业,支持PDF/Word/PPT等文件格式,支持 12+语言互译。

免费翻译文档

深度研究

AI帮你快速写综述,25分钟生成高质量综述,智能提取关键信息,辅助科研写作。

立即免费体验

鳞状细胞癌的青春之泉?关于非小细胞肺癌及相应癌旁肺组织的表观遗传年龄

Fountain of youth for squamous cell carcinomas? On the epigenetic age of non-small cell lung cancer and corresponding tumor-free lung tissues.

作者信息

Marwitz Sebastian, Heinbockel Lena, Scheufele Swetlana, Kugler Christian, Reck Martin, Rabe Klaus F, Perner Sven, Goldmann Torsten, Ammerpohl Ole

机构信息

Pathology of the University Medical Center Schleswig-Holstein (UKSH), Campus Luebeck and the Research Center Borstel, site Borstel, Germany.

Airway Research Center North, Member of the German Center for Lung Research (DZL), Großhansdorf, Germany.

出版信息

Int J Cancer. 2018 Dec 15;143(12):3061-3070. doi: 10.1002/ijc.31641. Epub 2018 Oct 16.

DOI:10.1002/ijc.31641
PMID:29974462
原文链接:https://pmc.ncbi.nlm.nih.gov/articles/PMC6282761/
Abstract

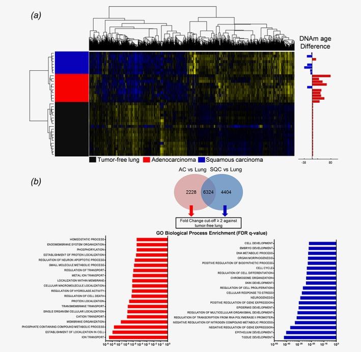
Aging affects the core processes of almost every organism, and the functional decline at the cellular and tissue levels influences disease development. Recently, it was shown that the methylation of certain CpG dinucleotides correlates with chronological age and that this epigenetic clock can be applied to study aging-related effects. We investigated these molecular age loci in non-small cell lung cancer (NSCLC) tissues from patients with adenocarcinomas (AC) and squamous cell carcinomas (SQC) as well as in matched tumor-free lung tissue. In both NSCLC subtypes, the calculated epigenetic age did not correlate with the chronological age. In particular, SQC exhibited rejuvenation compared to the corresponding normal lung tissue as well as with the chronological age of the donor. Moreover, the younger epigenetic pattern was associated with a trend toward stem cell-like gene expression patterns. These findings show deep phenotypic differences between the tumor entities AC and SQC, which might be useful for novel therapeutic and diagnostic approaches.

摘要

衰老影响几乎每个生物体的核心过程,细胞和组织水平的功能衰退会影响疾病发展。最近研究表明,某些CpG二核苷酸的甲基化与实足年龄相关,并且这种表观遗传时钟可用于研究衰老相关效应。我们研究了来自腺癌(AC)和鳞状细胞癌(SQC)患者的非小细胞肺癌(NSCLC)组织以及匹配的无肿瘤肺组织中的这些分子年龄位点。在两种NSCLC亚型中,计算出的表观遗传年龄与实足年龄不相关。特别是,与相应的正常肺组织以及供体的实足年龄相比,SQC表现出年轻化。此外,较年轻的表观遗传模式与干细胞样基因表达模式的趋势相关。这些发现表明肿瘤实体AC和SQC之间存在深刻的表型差异,这可能对新的治疗和诊断方法有用。

https://cdn.ncbi.nlm.nih.gov/pmc/blobs/8613/6282761/02f437a00756/IJC-143-3061-g003.jpg
https://cdn.ncbi.nlm.nih.gov/pmc/blobs/8613/6282761/d7ecd1110ac6/IJC-143-3061-g001.jpg
https://cdn.ncbi.nlm.nih.gov/pmc/blobs/8613/6282761/0590ae086bba/IJC-143-3061-g002.jpg
https://cdn.ncbi.nlm.nih.gov/pmc/blobs/8613/6282761/02f437a00756/IJC-143-3061-g003.jpg
https://cdn.ncbi.nlm.nih.gov/pmc/blobs/8613/6282761/d7ecd1110ac6/IJC-143-3061-g001.jpg
https://cdn.ncbi.nlm.nih.gov/pmc/blobs/8613/6282761/0590ae086bba/IJC-143-3061-g002.jpg
https://cdn.ncbi.nlm.nih.gov/pmc/blobs/8613/6282761/02f437a00756/IJC-143-3061-g003.jpg

相似文献

1
Fountain of youth for squamous cell carcinomas? On the epigenetic age of non-small cell lung cancer and corresponding tumor-free lung tissues.鳞状细胞癌的青春之泉?关于非小细胞肺癌及相应癌旁肺组织的表观遗传年龄
Int J Cancer. 2018 Dec 15;143(12):3061-3070. doi: 10.1002/ijc.31641. Epub 2018 Oct 16.
2
hMSH2 and hMLH1 gene expression patterns differ between lung adenocarcinoma and squamous cell carcinoma: correlation with patient survival and response to adjuvant chemotherapy treatment.hMSH2 和 hMLH1 基因表达模式在肺腺癌和鳞状细胞癌之间存在差异:与患者生存和辅助化疗治疗反应的相关性。
Int J Biol Markers. 2013 Jan 27;27(4):e400-4. doi: 10.5301/JBM.2012.9420.
3
Frequent epigenetic inactivation of deleted in lung and esophageal cancer 1 gene by promoter methylation in non-small-cell lung cancer.非小细胞肺癌中因启动子甲基化导致肺及食管发育不全相关基因 1 频繁的表观遗传失活。
Clin Lung Cancer. 2010 Jul 1;11(4):264-70. doi: 10.3816/CLC.2010.n.034.
4
Aging related methylation influences the gene expression of key control genes in colorectal cancer and adenoma.衰老相关的甲基化影响结直肠癌和腺瘤中关键调控基因的基因表达。
World J Gastroenterol. 2016 Dec 21;22(47):10325-10340. doi: 10.3748/wjg.v22.i47.10325.
5
Genomewide DNA methylation analysis identifies novel methylated genes in non-small-cell lung carcinomas.全基因组 DNA 甲基化分析鉴定非小细胞肺癌中的新型甲基化基因。
J Thorac Oncol. 2013 May;8(5):562-73. doi: 10.1097/JTO.0b013e3182863ed2.
6
WT1 CpG islands methylation in human lung cancer: a pilot study.人类肺癌中 WT1 CpG 岛甲基化:一项初步研究。
Biochem Biophys Res Commun. 2012 Sep 28;426(3):306-9. doi: 10.1016/j.bbrc.2012.08.059. Epub 2012 Aug 20.
7
Epigenetic Aging Signatures Are Coherently Modified in Cancer.表观遗传衰老特征在癌症中发生一致性改变。
PLoS Genet. 2015 Jun 25;11(6):e1005334. doi: 10.1371/journal.pgen.1005334. eCollection 2015 Jun.
8
DNA Methylation as a Biomarker of Aging in Epidemiologic Studies.DNA甲基化作为流行病学研究中衰老的生物标志物。
Methods Mol Biol. 2018;1856:219-231. doi: 10.1007/978-1-4939-8751-1_12.
9
A genome-wide screen for promoter methylation in lung cancer identifies novel methylation markers for multiple malignancies.一项针对肺癌启动子甲基化的全基因组筛查鉴定出多种恶性肿瘤的新型甲基化标志物。
PLoS Med. 2006 Dec;3(12):e486. doi: 10.1371/journal.pmed.0030486.
10
Genome-wide combination profiling of DNA copy number and methylation for deciphering biomarkers in non-small cell lung cancer patients.对非小细胞肺癌患者的 DNA 拷贝数和甲基化进行全基因组组合分析,以破译生物标志物。
Cancer Lett. 2011 Dec 1;311(1):29-37. doi: 10.1016/j.canlet.2011.06.021. Epub 2011 Jun 24.

引用本文的文献

1
Impact of age, antiretroviral therapy, and cancer on epigenetic aging in people living with HIV.年龄、抗逆转录病毒治疗和癌症对 HIV 感染者表观遗传衰老的影响。
Cancer Med. 2023 May;12(9):11010-11019. doi: 10.1002/cam4.5809. Epub 2023 Mar 23.
2
Association of Epigenetic Age Acceleration With Risk Factors, Survival, and Quality of Life in Patients With Head and Neck Cancer.表观遗传年龄加速与头颈部癌症患者的危险因素、生存和生活质量的关系。
Int J Radiat Oncol Biol Phys. 2021 Sep 1;111(1):157-167. doi: 10.1016/j.ijrobp.2021.04.002. Epub 2021 Apr 18.
3
Dysfunctional epigenetic aging of the normal colon and colorectal cancer risk.

本文引用的文献

1
Targeting the cancer epigenome for therapy.针对癌症表观基因组进行治疗。
Nat Rev Genet. 2016 Sep 15;17(10):630-41. doi: 10.1038/nrg.2016.93.
2
Relationship of tobacco smoking and smoking-related DNA methylation with epigenetic age acceleration.吸烟及与吸烟相关的DNA甲基化与表观遗传年龄加速的关系。
Oncotarget. 2016 Jul 26;7(30):46878-46889. doi: 10.18632/oncotarget.9795.
3
Epigenetic age acceleration predicts cancer, cardiovascular, and all-cause mortality in a German case cohort.表观遗传年龄加速可预测德国病例队列中的癌症、心血管疾病及全因死亡率。
正常结肠和结直肠癌风险的功能失调的表观遗传衰老。
Clin Epigenetics. 2020 Jan 3;12(1):5. doi: 10.1186/s13148-019-0801-3.
4
Live and let die: epigenetic modifications of Survivin and Regucalcin in non-small cell lung cancer tissues contribute to malignancy.生死由命:Survivin 和 Regucalcin 在非小细胞肺癌组织中的表观遗传修饰促进了恶性肿瘤的发生。
Clin Epigenetics. 2019 Nov 12;11(1):157. doi: 10.1186/s13148-019-0770-6.
5
miR-210-3p regulates the proliferation and apoptosis of non-small cell lung cancer cells by targeting SIN3A.微小RNA-210-3p通过靶向SIN3A调控非小细胞肺癌细胞的增殖和凋亡。
Exp Ther Med. 2019 Oct;18(4):2565-2573. doi: 10.3892/etm.2019.7867. Epub 2019 Aug 8.
6
Measuring Aging and Identifying Aging Phenotypes in Cancer Survivors.测量癌症幸存者的衰老程度并识别衰老表型。
J Natl Cancer Inst. 2019 Dec 1;111(12):1245-1254. doi: 10.1093/jnci/djz136.
Clin Epigenetics. 2016 Jun 3;8:64. doi: 10.1186/s13148-016-0228-z. eCollection 2016.
4
The Aging Epigenome.衰老表观基因组
Mol Cell. 2016 Jun 2;62(5):728-44. doi: 10.1016/j.molcel.2016.05.013.
5
Downregulation of the TGFβ Pseudoreceptor BAMBI in Non-Small Cell Lung Cancer Enhances TGFβ Signaling and Invasion.非小细胞肺癌中 TGFβ 假受体 BAMBI 的下调增强 TGFβ 信号转导和侵袭。
Cancer Res. 2016 Jul 1;76(13):3785-801. doi: 10.1158/0008-5472.CAN-15-1326. Epub 2016 May 17.
6
Blood-based biomarkers of age-associated epigenetic changes in human islets associate with insulin secretion and diabetes.人类胰岛中与年龄相关的表观遗传变化的血液生物标志物与胰岛素分泌及糖尿病相关。
Nat Commun. 2016 Mar 31;7:11089. doi: 10.1038/ncomms11089.
7
HENMT1 and piRNA Stability Are Required for Adult Male Germ Cell Transposon Repression and to Define the Spermatogenic Program in the Mouse.成年雄性生殖细胞转座子抑制及定义小鼠生精程序需要HENMT1和piRNA稳定性。
PLoS Genet. 2015 Oct 23;11(10):e1005620. doi: 10.1371/journal.pgen.1005620. eCollection 2015 Oct.
8
DNA methylation age of blood predicts future onset of lung cancer in the women's health initiative.女性健康倡议研究中,血液的DNA甲基化年龄可预测肺癌的未来发病情况。
Aging (Albany NY). 2015 Sep;7(9):690-700. doi: 10.18632/aging.100809.
9
Stability analysis of a model gene network links aging, stress resistance, and negligible senescence.一个模型基因网络的稳定性分析将衰老、抗逆性和可忽略衰老联系起来。
Sci Rep. 2015 Aug 28;5:13589. doi: 10.1038/srep13589.
10
Epigenetic Aging Signatures Are Coherently Modified in Cancer.表观遗传衰老特征在癌症中发生一致性改变。
PLoS Genet. 2015 Jun 25;11(6):e1005334. doi: 10.1371/journal.pgen.1005334. eCollection 2015 Jun.