Suppr超能文献

同时表达 E-钙黏蛋白和 PLEKHA7 会对 E-钙黏蛋白/EGFR 介导的卵巢癌细胞生长产生负面影响。

Simultaneous E-cadherin and PLEKHA7 expression negatively affects E-cadherin/EGFR mediated ovarian cancer cell growth.

机构信息

Unit of Molecular Therapies, Department of Research, Via Amadeo 42, 20133, Milan, Italy.

Genomics, Department of Applied Research and Technology Development, Via Amadeo 42, 20133, Milan, Italy.

出版信息

J Exp Clin Cancer Res. 2018 Jul 11;37(1):146. doi: 10.1186/s13046-018-0796-1.

Abstract

BACKGROUND

The disruption of E-cadherin-mediated adhesion is considered an important driver of tumor progression. Nevertheless, numerous studies have demonstrated that E-cadherin promotes growth- or invasion-related signaling, contrary to the prevailing notion. During tumor progression, epithelial ovarian cancer (EOC) maintains E-cadherin expression and can positively affect EOC cell growth by contributing to PI3K/AKT activation. In polarized epithelia PLEKHA7, a regulator of the zonula adherens integrity, impinges E-cadherin functionality, but its role in EOCs has been never studied.

METHODS

Ex-vivo EOC cells and cell lines were used to study E-cadherin contribution to growth and EGFR activation. The expression of the proteins involved was assessed by real time RT-PCR, immunohistochemistry and western blotting. Cells growth and drug susceptibility was monitored in different 3-dimensional (3D) systems. Recombinant lentivirus-mediated gene expression, western blotting, immunoprecipitation and confocal microscopy were applied to investigate the biological impact of PLEKHA7 on E-cadherin behaviour. The clinical impact of PLEKHA7 was determined in publicly available datasets.

RESULTS

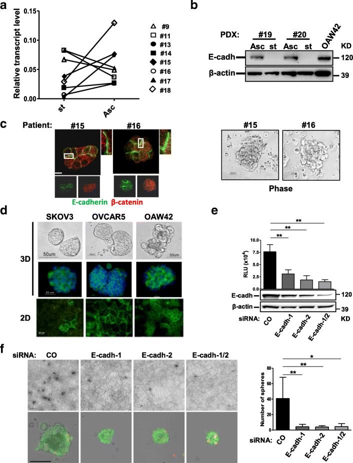
We show that E-cadherin expression contributes to growth of EOC cells and forms a complex with EGFR thus positively affecting ligand-dependent EGFR/CDK5 signaling. Accordingly, 3D cultures of E-cadherin-expressing EOC cells are sensitive to the CDK5 inhibitor roscovitine combined with cisplatin. We determined that PLEKHA7 overexpression reduces the formation of E-cadherin-EGFR complex, EGFR activation and cell tumorigenicity. Clinically, PLEKHA7 mRNA is statistically decreased in high grade EOCs respect to low malignant potential and low grade EOCs and correlates with better EOC patient outcome.

CONCLUSIONS

These data represent a significant step towards untangling the role of E-cadherin in EOCs by assessing its positive effects on EGFR/CDK5 signaling and its contribution to cell growth. Hence, the inhibition of this signaling using a CDK5 inhibitor exerts a synergistic effect with cisplatin prompting on the design of new therapeutic strategies to inhibit growth of EOC cells. We assessed for the first time in EOC cells that PLEKHA7 induces changes in the asset of E-cadherin-containing cell-cell contacts thus inhibiting E-cadherin/EGFR crosstalk and leading to a less aggressive tumor phenotype. Accordingly, PLEKHA7 levels are lower in high grade EOC patient tumors and EOC patients with better outcomes display higher PLEKHA7 levels.

摘要

背景

E-钙黏蛋白介导的黏附被认为是肿瘤进展的重要驱动因素。然而,许多研究表明,E-钙黏蛋白促进与生长或侵袭相关的信号转导,这与普遍观点相反。在肿瘤进展过程中,上皮性卵巢癌(EOC)维持 E-钙黏蛋白的表达,并通过促进 PI3K/AKT 的激活,有助于 EOC 细胞的生长。在极化上皮细胞中,PLEKHA7 是粘着斑完整性的调节剂,影响 E-钙黏蛋白的功能,但它在 EOC 中的作用尚未被研究。

方法

使用离体 EOC 细胞和细胞系研究 E-钙黏蛋白对生长和 EGFR 激活的贡献。通过实时 RT-PCR、免疫组织化学和 Western blot 评估相关蛋白的表达。在不同的三维(3D)系统中监测细胞生长和药物敏感性。应用重组慢病毒介导的基因表达、Western blot、免疫沉淀和共聚焦显微镜研究 PLEKHA7 对 E-钙黏蛋白行为的生物学影响。在公开可用的数据集确定 PLEKHA7 的临床影响。

结果

我们表明,E-钙黏蛋白的表达有助于 EOC 细胞的生长,并与 EGFR 形成复合物,从而正向影响配体依赖性 EGFR/CDK5 信号转导。因此,表达 E-钙黏蛋白的 EOC 细胞的 3D 培养物对 CDK5 抑制剂罗昔司汀联合顺铂敏感。我们确定 PLEKHA7 的过表达会减少 E-钙黏蛋白-EGFR 复合物的形成、EGFR 的激活和细胞的致瘤性。临床上,与低恶性潜能和低级别 EOC 相比,高等级 EOC 中 PLEKHA7 mRNA 的统计学降低,并与更好的 EOC 患者预后相关。

结论

这些数据通过评估 E-钙黏蛋白对 EGFR/CDK5 信号转导的正向作用及其对细胞生长的贡献,代表了阐明 EOC 中 E-钙黏蛋白作用的重要一步。因此,使用 CDK5 抑制剂抑制这种信号转导与顺铂联合使用会产生协同作用,促使设计新的治疗策略来抑制 EOC 细胞的生长。我们首次在 EOC 细胞中评估到,PLEKHA7 诱导含有 E-钙黏蛋白的细胞-细胞接触的资产发生变化,从而抑制 E-钙黏蛋白/EGFR 串扰,并导致侵袭性较弱的肿瘤表型。因此,高等级 EOC 患者肿瘤中 PLEKHA7 的水平较低,而结局较好的 EOC 患者的 PLEKHA7 水平较高。

https://cdn.ncbi.nlm.nih.gov/pmc/blobs/b7af/6042237/9bdff71b028a/13046_2018_796_Fig1_HTML.jpg

文献检索

告别复杂PubMed语法,用中文像聊天一样搜索,搜遍4000万医学文献。AI智能推荐,让科研检索更轻松。

立即免费搜索

文件翻译

保留排版,准确专业,支持PDF/Word/PPT等文件格式,支持 12+语言互译。

免费翻译文档

深度研究

AI帮你快速写综述,25分钟生成高质量综述,智能提取关键信息,辅助科研写作。

立即免费体验