Suppr超能文献

转录因子Zfx调节外周T细胞的自我更新和增殖。

The Transcription Factor Zfx Regulates Peripheral T Cell Self-Renewal and Proliferation.

作者信息

Smith-Raska Matthew R, Arenzana Teresita L, D'Cruz Louise M, Khodadadi-Jamayran Alireza, Tsirigos Aristotelis, Goldrath Ananda W, Reizis Boris

机构信息

Department of Microbiology and Immunology, Columbia University Medical Center, New York, NY, United States.

Division of Biological Sciences, University of California San Diego, La Jolla, CA, United States.

出版信息

Front Immunol. 2018 Jul 4;9:1482. doi: 10.3389/fimmu.2018.01482. eCollection 2018.

Abstract

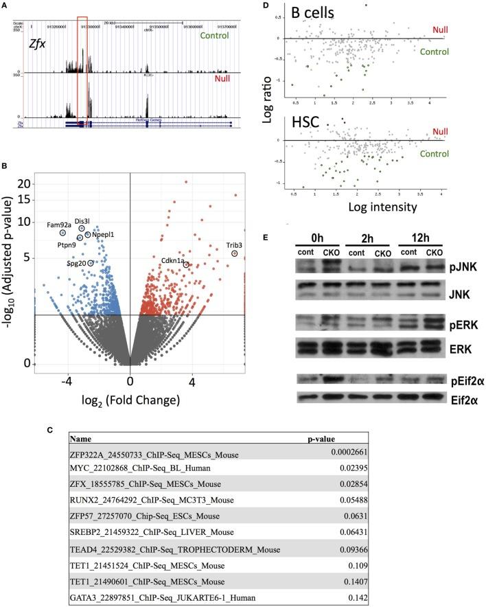
Peripheral T lymphocytes share many functional properties with hematopoietic stem cells (HSCs), including long-term maintenance, quiescence, and latent proliferative potential. In addition, peripheral T cells retain the capacity for further differentiation into a variety of subsets, much like HSCs. While the similarities between T cells and HSC have long been hypothesized, the potential common genetic regulation of HSCs and T cells has not been widely explored. We have studied the T cell-intrinsic role of , a transcription factor specifically required for HSC maintenance. We report that T cell-specific deletion of caused age-dependent depletion of naïve peripheral T cells. -deficient T cells also failed to undergo homeostatic proliferation in a lymphopenic environment, and showed impaired antigen-specific expansion and memory response. In addition, the invariant natural killer T cell compartment was severely reduced. RNA-Seq analysis revealed that the most dysregulated genes in Zfx-deficient T cells were similar to those observed in Zfx-deficient HSC and B cells. These studies identify as an important regulator of peripheral T cell maintenance and expansion and highlight the common molecular basis of HSC and lymphocyte homeostasis.

摘要

外周T淋巴细胞与造血干细胞(HSCs)具有许多功能特性,包括长期维持、静止和潜在的增殖能力。此外,外周T细胞保留了进一步分化为多种亚群的能力,这与造血干细胞非常相似。虽然T细胞和造血干细胞之间的相似性早已被推测,但造血干细胞和T细胞潜在的共同基因调控尚未得到广泛探索。我们研究了一种对造血干细胞维持特别必需的转录因子在T细胞内在的作用。我们报告说,T细胞特异性缺失该转录因子会导致幼稚外周T细胞随年龄增长而耗竭。缺乏该转录因子的T细胞在淋巴细胞减少的环境中也无法进行稳态增殖,并且显示出抗原特异性扩增和记忆反应受损。此外,不变自然杀伤T细胞区室严重减少。RNA测序分析表明,Zfx缺陷型T细胞中失调最严重的基因与Zfx缺陷型造血干细胞和B细胞中观察到的基因相似。这些研究确定该转录因子是外周T细胞维持和扩增的重要调节因子,并突出了造血干细胞和淋巴细胞稳态的共同分子基础。

https://cdn.ncbi.nlm.nih.gov/pmc/blobs/ab0c/6039547/c6b331e08a46/fimmu-09-01482-g001.jpg

文献AI研究员

20分钟写一篇综述,助力文献阅读效率提升50倍。

立即体验

用中文搜PubMed

大模型驱动的PubMed中文搜索引擎

马上搜索

文档翻译

学术文献翻译模型,支持多种主流文档格式。

立即体验