Park Jun Young, Cho Ye Lim, Chae Ju Ri, Moon Sung Hwan, Cho Won Gil, Choi Yun Jung, Lee Soo Jin, Kang Won Jun
Department of Nuclear Medicine, Severance Hospital, Yonsei University College of Medicine, Seoul, Korea; Department of Anatomy, Yonsei University Wonju College of Medicine, Wonju, Korea.
Department of Nuclear Medicine, Severance Hospital, Yonsei University College of Medicine, Seoul, Korea.
Mol Ther Nucleic Acids. 2018 Sep 7;12:543-553. doi: 10.1016/j.omtn.2018.06.003. Epub 2018 Jun 15.
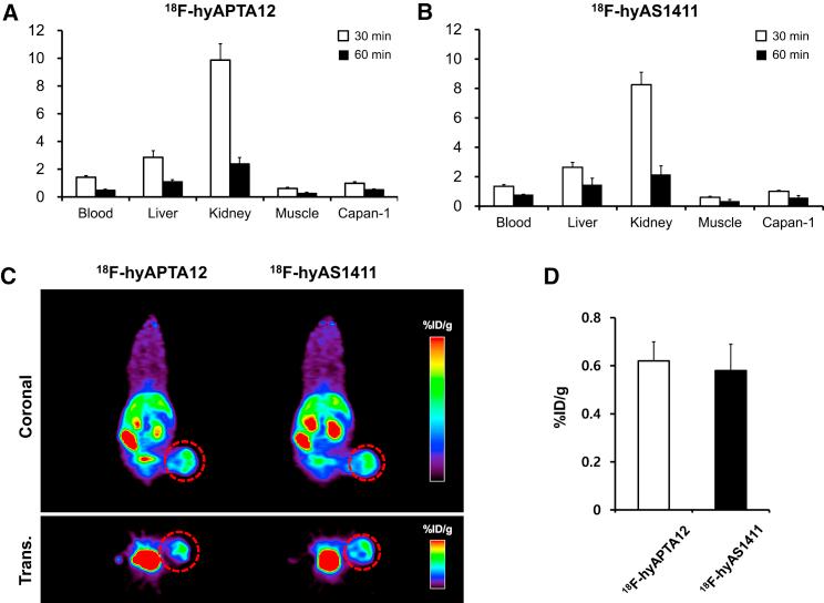
Gemcitabine has been considered a first-line chemotherapy agent for the treatment of pancreatic cancer. However, the initial response rate of gemcitabine is low and chemoresistance occurs frequently. Aptamers can be effectively internalized into cancer cells via binding to target molecules with high affinity and specificity. In the current study, we constructed an aptamer-based gemcitabine delivery system, APTA-12, and assessed its therapeutic effects on pancreatic cancer cells in vitro and in vivo. APTA-12 was effective in vitro and in vivo in pancreatic cancer cells with high expression of nucleolin. The results of in vitro cytotoxicity assays indicated that APTA-12 inhibited the growth of pancreatic cancer cell lines. In vivo evaluation showed that APTA-12 effectively inhibited the growth of pancreatic cancer in Capan-1 tumor-bearing mice compared to mice that received gemcitabine alone or vehicle. These results suggest that the gemcitabine-incorporated APTA-12 aptamer may be a promising targeted therapeutic strategy for pancreatic cancer.
吉西他滨一直被视为治疗胰腺癌的一线化疗药物。然而,吉西他滨的初始缓解率较低,且化疗耐药频繁发生。适配体能够通过与靶分子高亲和力和特异性结合而有效地内化进入癌细胞。在本研究中,我们构建了一种基于适配体的吉西他滨递送系统APTA - 12,并评估了其对胰腺癌细胞的体外和体内治疗效果。APTA - 12在体外和体内对核仁素高表达的胰腺癌细胞均有效。体外细胞毒性试验结果表明,APTA - 12抑制胰腺癌细胞系的生长。体内评估显示,与单独接受吉西他滨或赋形剂的小鼠相比,APTA - 12有效抑制了Capan - 1荷瘤小鼠体内胰腺癌的生长。这些结果表明,掺入吉西他滨的APTA - 12适配体可能是一种有前景的胰腺癌靶向治疗策略。