Suppr超能文献

定量质谱法用于研究人类黑素细胞刺激素肽在体外和体内的作用,表明β-MSH 和去乙酰化 α-MSH 在能量平衡中起着重要作用。

Quantitative mass spectrometry for human melanocortin peptides in vitro and in vivo suggests prominent roles for β-MSH and desacetyl α-MSH in energy homeostasis.

机构信息

Metabolic Research Laboratories and Medical Research Council Metabolic Diseases Unit, Wellcome Trust-Medical Research Council Institute of Metabolic Science, University of Cambridge, Cambridge, CB2 0QQ, UK; The Anne McLaren Laboratory for Regenerative Medicine, Wellcome Trust-Medical Research Council Cambridge Stem Cell Institute, University of Cambridge, Cambridge, CB2 0SZ, UK.

Metabolic Research Laboratories and Medical Research Council Metabolic Diseases Unit, Wellcome Trust-Medical Research Council Institute of Metabolic Science, University of Cambridge, Cambridge, CB2 0QQ, UK.

出版信息

Mol Metab. 2018 Nov;17:82-97. doi: 10.1016/j.molmet.2018.08.006. Epub 2018 Aug 21.

Abstract

OBJECTIVE

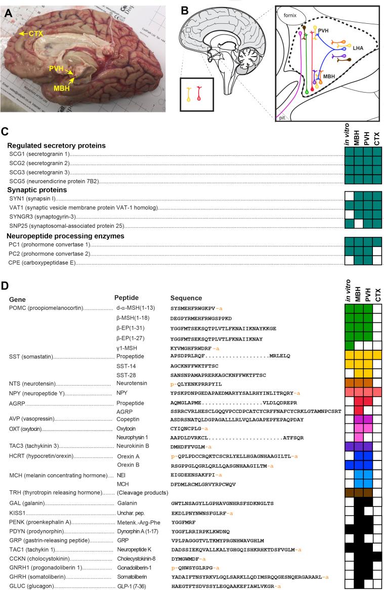
The lack of pro-opiomelanocortin (POMC)-derived melanocortin peptides results in hypoadrenalism and severe obesity in both humans and rodents that is treatable with synthetic melanocortins. However, there are significant differences in POMC processing between humans and rodents, and little is known about the relative physiological importance of POMC products in the human brain. The aim of this study was to determine which POMC-derived peptides are present in the human brain, to establish their relative concentrations, and to test if their production is dynamically regulated.

METHODS

We analysed both fresh post-mortem human hypothalamic tissue and hypothalamic neurons derived from human pluripotent stem cells (hPSCs) using liquid chromatography tandem mass spectrometry (LC-MS/MS) to determine the sequence and quantify the production of hypothalamic neuropeptides, including those derived from POMC.

RESULTS

In both in vitro and in vivo hypothalamic cells, LC-MS/MS revealed the sequence of hundreds of neuropeptides as a resource for the field. Although the existence of β-melanocyte stimulating hormone (MSH) is controversial, we found that both this peptide and desacetyl α-MSH (d-α-MSH) were produced in considerable excess of acetylated α-MSH. In hPSC-derived hypothalamic neurons, these POMC derivatives were appropriately trafficked, secreted, and their production was significantly (P < 0.0001) increased in response to the hormone leptin.

CONCLUSIONS

Our findings challenge the assumed pre-eminence of α-MSH and suggest that in humans, d-α-MSH and β-MSH are likely to be the predominant physiological products acting on melanocortin receptors.

摘要

目的

缺乏前阿黑皮素原(POMC)衍生的促黑素细胞皮质素肽会导致人类和啮齿动物出现肾上腺功能减退和严重肥胖,这些病症可以用合成促黑素细胞皮质素来治疗。然而,人类和啮齿动物的 POMC 加工存在显著差异,关于 POMC 产物在人类大脑中的相对生理重要性知之甚少。本研究旨在确定哪些 POMC 衍生肽存在于人类大脑中,确定它们的相对浓度,并测试它们的产生是否受到动态调节。

方法

我们使用液相色谱串联质谱(LC-MS/MS)分析了新鲜的死后人类下丘脑组织和源自人类多能干细胞(hPSC)的下丘脑神经元,以确定下丘脑神经肽的序列并定量其产生,包括源自 POMC 的神经肽。

结果

在体外和体内下丘脑细胞中,LC-MS/MS 揭示了数百种神经肽的序列,为该领域提供了资源。尽管β-促黑素细胞刺激素(MSH)的存在存在争议,但我们发现,这种肽和去乙酰化α-MSH(d-α-MSH)的产生都大大超过了乙酰化α-MSH。在 hPSC 衍生的下丘脑神经元中,这些 POMC 衍生物被适当运输、分泌,并且它们的产生在受到激素瘦素的刺激时显著增加(P < 0.0001)。

结论

我们的发现挑战了α-MSH 的主导地位假设,并表明在人类中,d-α-MSH 和β-MSH 可能是作用于黑素细胞皮质素受体的主要生理产物。

https://cdn.ncbi.nlm.nih.gov/pmc/blobs/b257/6197775/8e23fba6bd55/gr1.jpg

文献AI研究员

20分钟写一篇综述,助力文献阅读效率提升50倍。

立即体验

用中文搜PubMed

大模型驱动的PubMed中文搜索引擎

马上搜索

文档翻译

学术文献翻译模型,支持多种主流文档格式。

立即体验