• 文献检索
  • 文档翻译
  • 深度研究
  • 学术资讯
  • Suppr Zotero 插件Zotero 插件
  • 邀请有礼
  • 套餐&价格
  • 历史记录
应用&插件
Suppr Zotero 插件Zotero 插件浏览器插件Mac 客户端Windows 客户端微信小程序
定价
高级版会员购买积分包购买API积分包
服务
文献检索文档翻译深度研究API 文档MCP 服务
关于我们
关于 Suppr公司介绍联系我们用户协议隐私条款
关注我们

Suppr 超能文献

核心技术专利:CN118964589B侵权必究
粤ICP备2023148730 号-1Suppr @ 2026

文献检索

告别复杂PubMed语法,用中文像聊天一样搜索,搜遍4000万医学文献。AI智能推荐,让科研检索更轻松。

立即免费搜索

文件翻译

保留排版,准确专业,支持PDF/Word/PPT等文件格式,支持 12+语言互译。

免费翻译文档

深度研究

AI帮你快速写综述,25分钟生成高质量综述,智能提取关键信息,辅助科研写作。

立即免费体验

STK33 减轻庆大霉素诱导的耳蜗毛细胞和 House Ear Institute-Organ of Corti 1 细胞的耳毒性。

STK33 alleviates gentamicin-induced ototoxicity in cochlear hair cells and House Ear Institute-Organ of Corti 1 cells.

机构信息

Otolaryngology-Head and Neck Surgery, Shandong Provincial Hospital Affiliated to Shandong University, Jinan, China.

Shandong Provincial Key Laboratory of Otology, Jinan, China.

出版信息

J Cell Mol Med. 2018 Nov;22(11):5286-5299. doi: 10.1111/jcmm.13792. Epub 2018 Sep 6.

DOI:10.1111/jcmm.13792
PMID:30256516
原文链接:https://pmc.ncbi.nlm.nih.gov/articles/PMC6201369/
Abstract

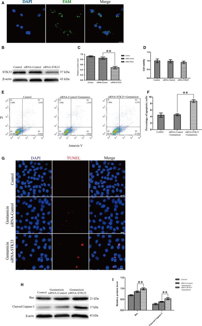
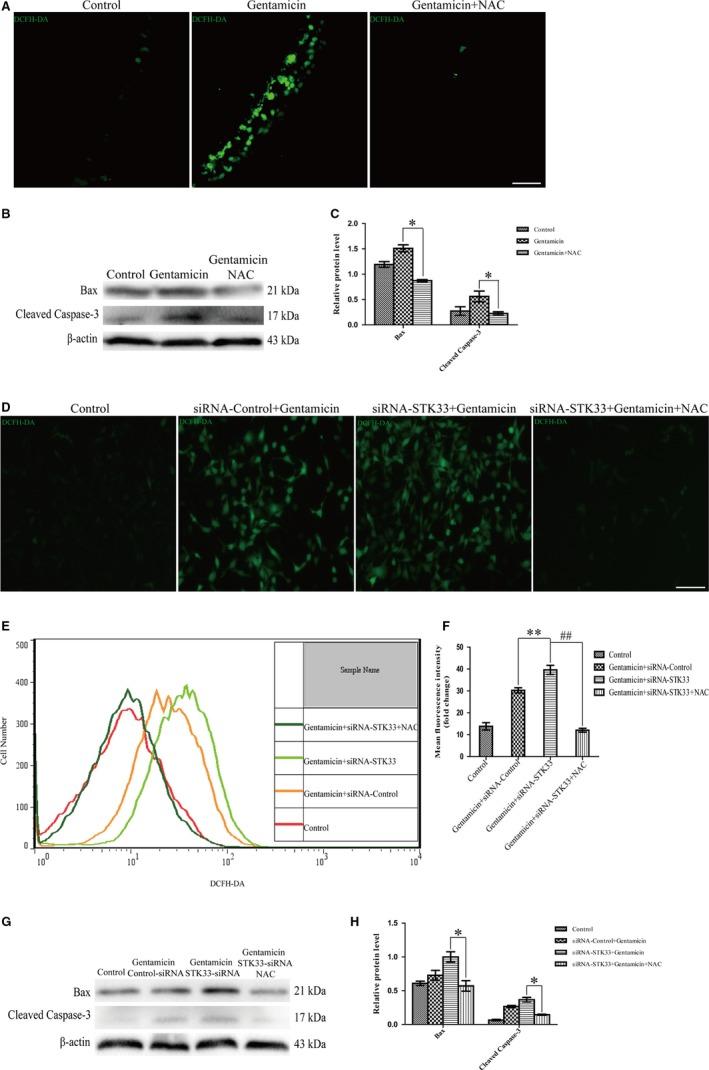
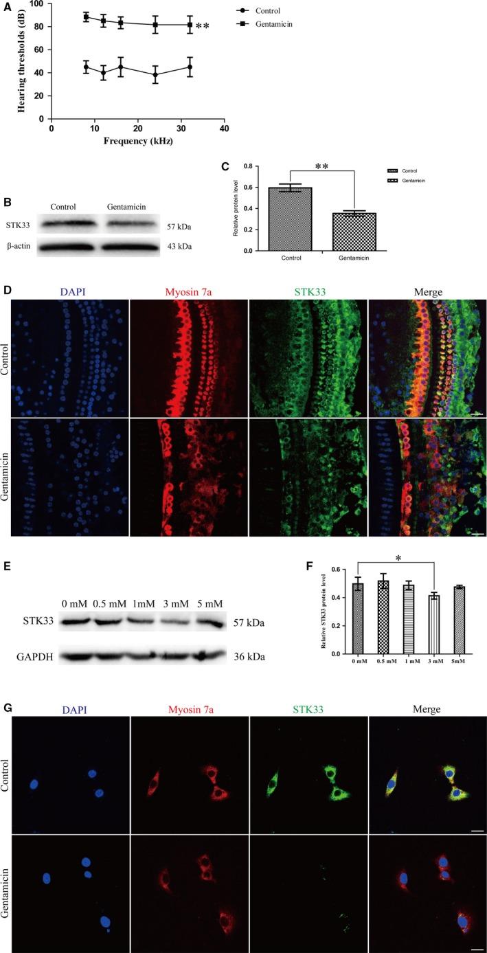
Serine/threonine kinase 33 (STK33), a member of the calcium/calmodulin-dependent kinase (CAMK), plays vital roles in a wide spectrum of cell processes. The present study was designed to investigate whether STK33 expressed in the mammalian cochlea and, if so, what effect STK33 exerted on aminoglycoside-induced ototoxicity in House Ear Institute-Organ of Corti 1 (HEI-OC1) cells. Immunofluorescence staining and western blotting were performed to investigate STK33 expression in cochlear hair cells (HCs) and HEI-OC1 cells with or without gentamicin treatment. CCK8, flow cytometry, immunofluorescence staining and western blotting were employed to detect the effects of STK33 knockdown, and/or U0126, and/or N-acetyl-L-cysteine (NAC) on the sensitivity to gentamicin-induced ototoxicity in HEI-OC1 cells. We found that STK33 was expressed in both mice cochlear HCs and HEI-OC1 cells, and the expression of STK33 was significantly decreased in cochlear HCs and HEI-OC1 cells after gentamicin exposure. STK33 knockdown resulted in an increase in the cleaved caspase-3 and Bax expressions as well as cell apoptosis after gentamicin damage in HEI-OC1 cells. Mechanistic studies revealed that knockdown of STK33 led to activated mitochondrial apoptosis pathway as well as augmented reactive oxygen species (ROS) accumulation after gentamicin damage. Moreover, STK33 was involved in extracellular signal-regulated kinase 1/2 pathway in primary culture of HCs and HEI-OC1 cells in response to gentamicin insult. The findings from this work indicate that STK33 decreases the sensitivity to the apoptosis dependent on mitochondrial apoptotic pathway by regulating ROS generation after gentamicin treatment, which provides a new potential target for protection from the aminoglycoside-induced ototoxicity.

摘要

丝氨酸/苏氨酸激酶 33(STK33)是钙/钙调蛋白依赖性激酶(CAMK)的成员,在广泛的细胞过程中发挥着重要作用。本研究旨在探讨 STK33 是否在哺乳动物耳蜗中表达,如果是,STK33 对庆大霉素诱导的耳蜗毛细胞(HCs)毒性有何影响。通过免疫荧光染色和 Western blot 分析,研究了 STK33 在未用或用庆大霉素处理的耳蜗 HCs 和 HEI-OC1 细胞中的表达。采用 CCK8、流式细胞术、免疫荧光染色和 Western blot 检测 STK33 敲低以及 U0126 和/或 N-乙酰-L-半胱氨酸(NAC)对庆大霉素诱导的 HEI-OC1 细胞毒性的影响。结果发现,STK33 在小鼠耳蜗 HCs 和 HEI-OC1 细胞中均有表达,庆大霉素处理后耳蜗 HCs 和 HEI-OC1 细胞中 STK33 的表达明显下调。STK33 敲低后,庆大霉素损伤的 HEI-OC1 细胞中 cleaved caspase-3 和 Bax 的表达以及细胞凋亡增加。机制研究表明,STK33 敲低导致线粒体凋亡途径激活以及庆大霉素损伤后活性氧(ROS)积累增加。此外,STK33 参与了庆大霉素损伤后原代培养的 HCs 和 HEI-OC1 细胞中细胞外信号调节激酶 1/2 通路的激活。本研究结果表明,STK33 通过调节庆大霉素处理后 ROS 的产生,降低了线粒体凋亡途径依赖的细胞凋亡的敏感性,为防治氨基糖苷类耳毒性提供了新的潜在靶点。

https://cdn.ncbi.nlm.nih.gov/pmc/blobs/5a8c/6201369/d6cf2b5f0d88/JCMM-22-5286-g007.jpg
https://cdn.ncbi.nlm.nih.gov/pmc/blobs/5a8c/6201369/7232f3801009/JCMM-22-5286-g001.jpg
https://cdn.ncbi.nlm.nih.gov/pmc/blobs/5a8c/6201369/9ca22c289ecd/JCMM-22-5286-g002.jpg
https://cdn.ncbi.nlm.nih.gov/pmc/blobs/5a8c/6201369/3a74f3ad02be/JCMM-22-5286-g003.jpg
https://cdn.ncbi.nlm.nih.gov/pmc/blobs/5a8c/6201369/1fb1ee45cc87/JCMM-22-5286-g004.jpg
https://cdn.ncbi.nlm.nih.gov/pmc/blobs/5a8c/6201369/fa9dc55add0c/JCMM-22-5286-g005.jpg
https://cdn.ncbi.nlm.nih.gov/pmc/blobs/5a8c/6201369/c258351d3cf1/JCMM-22-5286-g006.jpg
https://cdn.ncbi.nlm.nih.gov/pmc/blobs/5a8c/6201369/d6cf2b5f0d88/JCMM-22-5286-g007.jpg
https://cdn.ncbi.nlm.nih.gov/pmc/blobs/5a8c/6201369/7232f3801009/JCMM-22-5286-g001.jpg
https://cdn.ncbi.nlm.nih.gov/pmc/blobs/5a8c/6201369/9ca22c289ecd/JCMM-22-5286-g002.jpg
https://cdn.ncbi.nlm.nih.gov/pmc/blobs/5a8c/6201369/3a74f3ad02be/JCMM-22-5286-g003.jpg
https://cdn.ncbi.nlm.nih.gov/pmc/blobs/5a8c/6201369/1fb1ee45cc87/JCMM-22-5286-g004.jpg
https://cdn.ncbi.nlm.nih.gov/pmc/blobs/5a8c/6201369/fa9dc55add0c/JCMM-22-5286-g005.jpg
https://cdn.ncbi.nlm.nih.gov/pmc/blobs/5a8c/6201369/c258351d3cf1/JCMM-22-5286-g006.jpg
https://cdn.ncbi.nlm.nih.gov/pmc/blobs/5a8c/6201369/d6cf2b5f0d88/JCMM-22-5286-g007.jpg

相似文献

1
STK33 alleviates gentamicin-induced ototoxicity in cochlear hair cells and House Ear Institute-Organ of Corti 1 cells.STK33 减轻庆大霉素诱导的耳蜗毛细胞和 House Ear Institute-Organ of Corti 1 细胞的耳毒性。
J Cell Mol Med. 2018 Nov;22(11):5286-5299. doi: 10.1111/jcmm.13792. Epub 2018 Sep 6.
2
NaHS Protects Cochlear Hair Cells from Gentamicin-Induced Ototoxicity by Inhibiting the Mitochondrial Apoptosis Pathway.硫化氢通过抑制线粒体凋亡途径保护耳蜗毛细胞免受庆大霉素诱导的耳毒性作用。
PLoS One. 2015 Aug 21;10(8):e0136051. doi: 10.1371/journal.pone.0136051. eCollection 2015.
3
Induction of mitophagy in the HEI-OC1 auditory cell line and activation of the Atg12/LC3 pathway in the organ of Corti.在HEI-OC1听觉细胞系中诱导线粒体自噬以及在柯蒂氏器中激活Atg12/LC3通路。
Hear Res. 2018 Apr;361:52-65. doi: 10.1016/j.heares.2018.01.003. Epub 2018 Jan 11.
4
Evaluation of apoptotic markers in HEI-OC1 cells treated with gentamicin with and without the mitochondria-targeted antioxidant mitoquinone.评估庆大霉素处理的HEI-OC1细胞中凋亡标志物,处理条件包括有无线粒体靶向抗氧化剂米托醌。
Otol Neurotol. 2015 Mar;36(3):526-30. doi: 10.1097/MAO.0000000000000517.
5
Tauroursodeoxycholic acid attenuates gentamicin-induced cochlear hair cell death in vitro.牛磺熊去氧胆酸可减轻庆大霉素诱导的体外耳蜗毛细胞死亡。
Toxicol Lett. 2018 Sep 15;294:20-26. doi: 10.1016/j.toxlet.2018.05.007. Epub 2018 May 8.
6
Baicalin attenuates gentamicin-induced cochlear hair cell ototoxicity.黄芩苷减轻庆大霉素诱导的耳蜗毛细胞耳毒性。
J Appl Toxicol. 2019 Aug;39(8):1208-1214. doi: 10.1002/jat.3806. Epub 2019 Apr 25.
7
PINK1 Protects Auditory Hair Cells and Spiral Ganglion Neurons from Cisplatin-induced Ototoxicity via Inducing Autophagy and Inhibiting JNK Signaling Pathway.PINK1 通过诱导自噬和抑制 JNK 信号通路来保护听觉毛细胞和螺旋神经节神经元免受顺铂诱导的耳毒性。
Free Radic Biol Med. 2018 May 20;120:342-355. doi: 10.1016/j.freeradbiomed.2018.02.025. Epub 2018 Feb 17.
8
Regulation of the p53/SLC7A11/GPX4 Pathway by Gentamicin Induces Ferroptosis in HEI-OC1 Cells.庆大霉素通过调控 p53/SLC7A11/GPX4 通路诱导 HEI-OC1 细胞发生铁死亡。
Otol Neurotol. 2024 Sep 1;45(8):947-953. doi: 10.1097/MAO.0000000000004271. Epub 2024 Aug 6.
9
NLRX1 accelerates cisplatin-induced ototoxity in HEI-OC1 cells via promoting generation of ROS and activation of JNK signaling pathway.NLRX1 通过促进 ROS 的产生和 JNK 信号通路的激活加速顺铂诱导的 HEI-OC1 细胞耳毒性。
Sci Rep. 2017 Mar 13;7:44311. doi: 10.1038/srep44311.
10
U0126 pretreatment inhibits cisplatin-induced apoptosis and autophagy in HEI-OC1 cells and cochlear hair cells.U0126 预处理抑制 HEI-OC1 细胞和顺铂诱导的细胞凋亡和自噬以及耳蜗毛细胞。
Toxicol Appl Pharmacol. 2021 Mar 15;415:115447. doi: 10.1016/j.taap.2021.115447. Epub 2021 Feb 9.

引用本文的文献

1
Regulation of the p53/SLC7A11/GPX4 Pathway by Gentamicin Induces Ferroptosis in HEI-OC1 Cells.庆大霉素通过调控 p53/SLC7A11/GPX4 通路诱导 HEI-OC1 细胞发生铁死亡。
Otol Neurotol. 2024 Sep 1;45(8):947-953. doi: 10.1097/MAO.0000000000004271. Epub 2024 Aug 6.
2
Ivacaftor attenuates gentamicin-induced ototoxicity through the CFTR-Nrf2-HO1/NQO1 pathway.依伐卡托通过 CFTR-Nrf2-HO1/NQO1 通路减轻庆大霉素诱导的耳毒性。
Redox Rep. 2024 Dec;29(1):2332038. doi: 10.1080/13510002.2024.2332038. Epub 2024 Apr 2.
3
Effects of Cross-linked Hyaluronic Acid in a Rat Model of Vestibular and Cochlear Toxicity.

本文引用的文献

1
Negative regulators of cell death pathways in cancer: perspective on biomarkers and targeted therapies.癌症中细胞死亡途径的负调控因子:生物标志物和靶向治疗的展望。
Apoptosis. 2018 Feb;23(2):93-112. doi: 10.1007/s10495-018-1440-4.
2
Stk33 is required for spermatid differentiation and male fertility in mice.Stk33是小鼠精子细胞分化和雄性生育力所必需的。
Dev Biol. 2018 Jan 1;433(1):84-93. doi: 10.1016/j.ydbio.2017.11.007. Epub 2017 Nov 16.
3
Inhibition of MEK/ERK signalling pathway promotes erythroid differentiation and reduces HSCs engraftment in ex vivo expanded haematopoietic stem cells.
交联透明质酸在前庭和耳蜗毒性大鼠模型中的作用
Turk Arch Otorhinolaryngol. 2023 Sep;61(3):124-133. doi: 10.4274/tao.2023.2023-5-14. Epub 2023 Nov 14.
4
Identification of Target Proteins Involved in Cochlear Hair Cell Progenitor Cytotoxicity following Gentamicin Exposure.庆大霉素暴露后参与耳蜗毛细胞祖细胞毒性的靶蛋白鉴定。
J Clin Med. 2022 Jul 14;11(14):4072. doi: 10.3390/jcm11144072.
5
Heme Oxygenase-1 Protects Hair Cells From Gentamicin-Induced Death.血红素加氧酶-1保护毛细胞免受庆大霉素诱导的死亡。
Front Cell Neurosci. 2022 Apr 13;16:783346. doi: 10.3389/fncel.2022.783346. eCollection 2022.
6
Prediction of the Molecular Mechanisms Underlying Erlong Zuoci Treatment of Age-Related Hearing Loss via Network Pharmacology-Based Analyses Combined with Experimental Validation.基于网络药理学分析结合实验验证预测二龙左慈方治疗老年性听力损失的分子机制
Front Pharmacol. 2021 Nov 23;12:719267. doi: 10.3389/fphar.2021.719267. eCollection 2021.
7
Puerarin alleviates the ototoxicity of gentamicin by inhibiting the mitochondria‑dependent apoptosis pathway.葛根素通过抑制线粒体依赖性细胞凋亡通路缓解庆大霉素的耳毒性。
Mol Med Rep. 2021 Dec;24(6). doi: 10.3892/mmr.2021.12491. Epub 2021 Oct 15.
8
Characterization of quinoxaline derivatives for protection against iatrogenically induced hearing loss.喹喔啉衍生物防治医源性听力损失的特征。
JCI Insight. 2021 Mar 8;6(5):141561. doi: 10.1172/jci.insight.141561.
9
Liproxstatin-1 Protects Hair Cell-Like HEI-OC1 Cells and Cochlear Hair Cells against Neomycin Ototoxicity.Liproxstatin-1 可保护毛细胞样 HEI-OC1 细胞和耳蜗毛细胞免受新霉素耳毒性的损害。
Oxid Med Cell Longev. 2020 Dec 1;2020:1782659. doi: 10.1155/2020/1782659. eCollection 2020.
10
Inhibition of ferroptosis protects House Ear Institute-Organ of Corti 1 cells and cochlear hair cells from cisplatin-induced ototoxicity.抑制铁死亡可保护 House Ear Institute-Organ of Corti 1 细胞和耳蜗毛细胞免受顺铂诱导的耳毒性。
J Cell Mol Med. 2020 Oct;24(20):12065-12081. doi: 10.1111/jcmm.15839. Epub 2020 Sep 14.
抑制 MEK/ERK 信号通路可促进红系分化,并减少体外扩增造血干细胞中 HSCs 的植入。
J Cell Mol Med. 2018 Mar;22(3):1464-1474. doi: 10.1111/jcmm.13379. Epub 2017 Oct 10.
4
Autophagy protects auditory hair cells against neomycin-induced damage.自噬保护听觉毛细胞免受新霉素诱导的损伤。
Autophagy. 2017;13(11):1884-1904. doi: 10.1080/15548627.2017.1359449. Epub 2017 Oct 2.
5
Protective effect of alpha-linolenic acid on gentamicin-induced ototoxicity in mice.α-亚麻酸对庆大霉素诱导的小鼠耳毒性的保护作用。
Somatosens Mot Res. 2017 Sep;34(3):145-150. doi: 10.1080/08990220.2017.1356283. Epub 2017 Jul 31.
6
Kindlin-1 protects cells from oxidative damage through activation of ERK signalling.Kindlin-1通过激活ERK信号通路保护细胞免受氧化损伤。
Free Radic Biol Med. 2017 Jul;108:896-903. doi: 10.1016/j.freeradbiomed.2017.05.013. Epub 2017 May 10.
7
Anti-apoptotic effect of dexamethasone in an ototoxicity model.地塞米松在耳毒性模型中的抗凋亡作用。
Biomater Res. 2017 Apr 6;21:4. doi: 10.1186/s40824-017-0090-x. eCollection 2017.
8
c-Myb knockdown increases the neomycin-induced damage to hair-cell-like HEI-OC1 cells in vitro.c-Myb 敲低增加了新霉素诱导的体外毛细胞样 HEI-OC1 细胞损伤。
Sci Rep. 2017 Jan 23;7:41094. doi: 10.1038/srep41094.
9
Serine/threonine-kinase 33 (Stk33) - Component of the neuroendocrine network?丝氨酸/苏氨酸激酶33(Stk33)——神经内分泌网络的组成部分?
Brain Res. 2017 Jan 15;1655:152-160. doi: 10.1016/j.brainres.2016.11.006. Epub 2016 Nov 10.
10
Mitochondrial calcium uptake underlies ROS generation during aminoglycoside-induced hair cell death.线粒体钙摄取是氨基糖苷类药物诱导毛细胞死亡过程中活性氧生成的基础。
J Clin Invest. 2016 Sep 1;126(9):3556-66. doi: 10.1172/JCI84939. Epub 2016 Aug 8.