Suppr超能文献

抑制酪蛋白激酶2通过减弱JNK/p53信号级联反应保护少突胶质细胞免受兴奋毒性作用。

Inhibition of Casein Kinase 2 Protects Oligodendrocytes From Excitotoxicity by Attenuating JNK/p53 Signaling Cascade.

作者信息

Canedo-Antelo Manuel, Serrano Mari Paz, Manterola Andrea, Ruiz Asier, Llavero Francisco, Mato Susana, Zugaza José Luis, Pérez-Cerdá Fernando, Matute Carlos, Sánchez-Gómez María Victoria

机构信息

Achucarro Basque Center for Neuroscience, Leioa, Spain.

Departamento de Neurociencias, Universidad del País Vasco (UPV/EHU), Leioa, Spain.

出版信息

Front Mol Neurosci. 2018 Sep 13;11:333. doi: 10.3389/fnmol.2018.00333. eCollection 2018.

Abstract

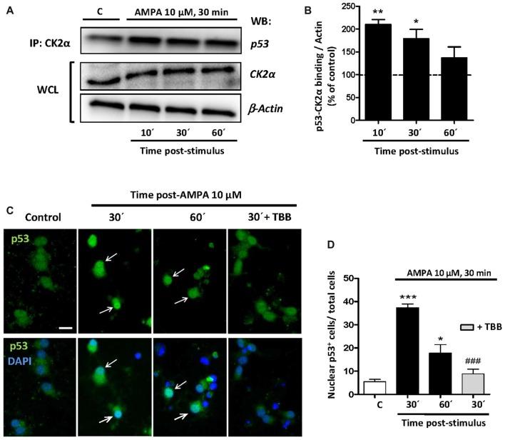
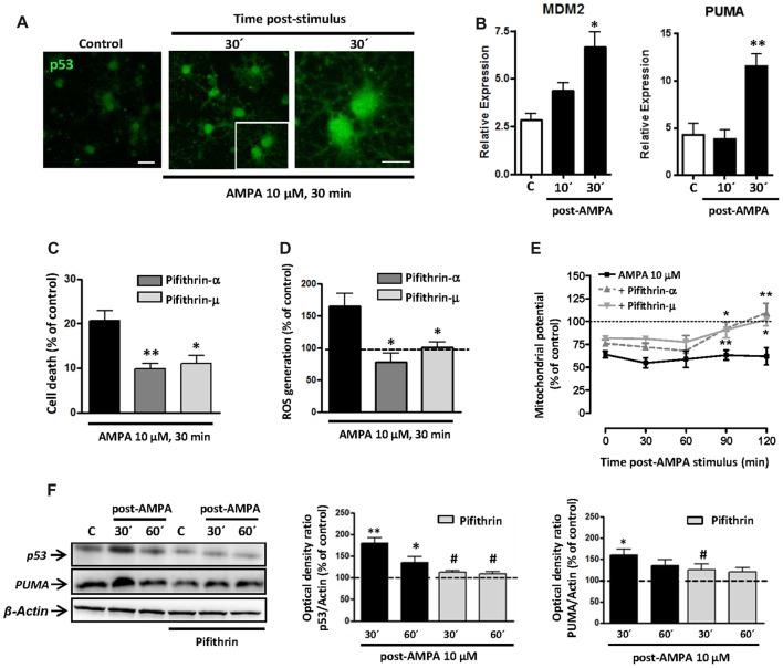
Oligodendrocytes are highly vulnerable to glutamate excitotoxicity, a central mechanism involved in tissue damage in Multiple Sclerosis (MS). Sustained activation of AMPA receptors in rat oligodendrocytes induces cytosolic calcium overload, mitochondrial depolarization, increase of reactive oxygen species, and activation of intracelular pathways resulting in apoptotic cell death. Although many signals driven by excitotoxicity have been identified, some of the key players are still under investigation. Casein kinase 2 (CK2) is a serine/threonine kinase, constitutively expressed in all eukaryotic tissues, involved in cell proliferation, malignant transformation and apoptosis. In this study, we identify CK2 as a critical regulator of oligodendrocytic death pathways and elucidate its role as a signal inductor following excitotoxic insults. We provide evidence that CK2 activity is up-regulated in AMPA-treated oligodendrocytes and CK2 inhibition significantly diminished AMPA receptor-induced oligodendroglial death. In addition, we analyzed mitogen-activated protein kinase (MAPK) signaling after excitotoxic insult. We observed that AMPA receptor activation induced a rapid increase in c-Jun N-terminal kinase (JNK) and p38 phosphorylation that was reduced after CK2 inhibition. Moreover, blocking their phosphorylation, we enhanced oligodendrocyte survival after excitotoxic insult. Finally, we observed that the tumor suppressor p53 is activated during AMPA receptor-induced cell death and, interestingly, down-regulated by JNK or CK2 inhibition. Together, these data indicate that the increase in CK2 activity induced by excitotoxic insults regulates MAPKs, triggers p53 activation and mediates subsequent oligodendroglial loss. Therefore, targeting CK2 may be a useful strategy to prevent oligodendrocyte death in MS and other diseases involving central nervous system (CNS) white matter.

摘要

少突胶质细胞极易受到谷氨酸兴奋性毒性的影响,这是多发性硬化症(MS)中组织损伤的核心机制。大鼠少突胶质细胞中α-氨基-3-羟基-5-甲基-4-异恶唑丙酸(AMPA)受体的持续激活会导致细胞溶质钙超载、线粒体去极化、活性氧增加以及细胞内信号通路激活,从而导致细胞凋亡死亡。尽管已经确定了许多由兴奋性毒性驱动的信号,但一些关键因素仍在研究中。酪蛋白激酶2(CK2)是一种丝氨酸/苏氨酸激酶,在所有真核组织中组成性表达,参与细胞增殖、恶性转化和凋亡。在本研究中,我们确定CK2是少突胶质细胞死亡途径的关键调节因子,并阐明其在兴奋性毒性损伤后作为信号诱导剂的作用。我们提供的证据表明,在AMPA处理的少突胶质细胞中CK2活性上调,CK2抑制可显著减少AMPA受体诱导的少突胶质细胞死亡。此外,我们分析了兴奋性毒性损伤后的丝裂原活化蛋白激酶(MAPK)信号传导。我们观察到,AMPA受体激活导致c-Jun氨基末端激酶(JNK)和p38磷酸化迅速增加,而在CK2抑制后这种增加减少。此外,阻断它们的磷酸化可提高兴奋性毒性损伤后少突胶质细胞的存活率。最后,我们观察到肿瘤抑制因子p53在AMPA受体诱导的细胞死亡过程中被激活,有趣的是,JNK或CK2抑制可使其下调。总之,这些数据表明,兴奋性毒性损伤诱导的CK2活性增加调节MAPKs,触发p53激活,并介导随后的少突胶质细胞损失。因此,靶向CK2可能是预防MS和其他涉及中枢神经系统(CNS)白质的疾病中少突胶质细胞死亡的有用策略。

https://cdn.ncbi.nlm.nih.gov/pmc/blobs/c691/6146035/9c247f049a53/fnmol-11-00333-g0001.jpg

文献AI研究员

20分钟写一篇综述,助力文献阅读效率提升50倍。

立即体验

用中文搜PubMed

大模型驱动的PubMed中文搜索引擎

马上搜索

文档翻译

学术文献翻译模型,支持多种主流文档格式。

立即体验