Suppr超能文献

海星中NGFFYamide信号的特征揭示了其在摄食行为和运动系统调节中的作用。

Characterization of NGFFYamide Signaling in Starfish Reveals Roles in Regulation of Feeding Behavior and Locomotory Systems.

作者信息

Tinoco Ana B, Semmens Dean C, Patching Emma C, Gunner Elizabeth F, Egertová Michaela, Elphick Maurice R

机构信息

School of Biological and Chemical Sciences, Queen Mary University of London, London, United Kingdom.

出版信息

Front Endocrinol (Lausanne). 2018 Sep 19;9:507. doi: 10.3389/fendo.2018.00507. eCollection 2018.

Abstract

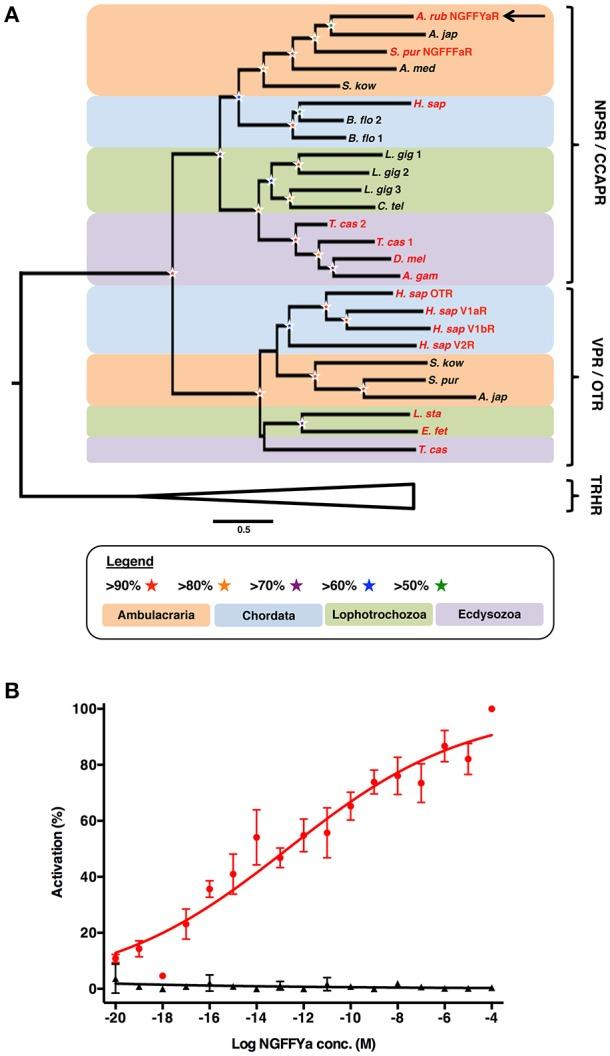
Neuropeptides in deuterostomian invertebrates that have an Asn-Gly motif (NG peptides) have been identified as orthologs of vertebrate neuropeptide-S (NPS)-type peptides and protostomian crustacean cardioactive peptide (CCAP)-type neuropeptides. To obtain new insights into the physiological roles of NG peptides in deuterostomian invertebrates, here we have characterized the NG peptide signaling system in an echinoderm-the starfish . The neuropeptide NGFFYamide was identified as the ligand for an NPS/CCAP-type receptor, providing further confirmation that NG peptides are orthologs of NPS/CCAP-type neuropeptides. Using mRNA hybridization, cells expressing the NGFFYamide precursor transcript were revealed in the radial nerve cords, circumoral nerve ring, coelomic epithelium, apical muscle, body wall, stomach, and tube feet of , indicating that NGFFYamide may have a variety of physiological roles in starfish. One of the most remarkable aspects of starfish biology is their feeding behavior, where the stomach is everted out of the mouth over the soft tissue of prey. Previously, we reported that NGFFYamide triggers retraction of the everted stomach in and here we show that injection of NGFFYamide causes a significant delay in the onset of feeding on prey. To investigate roles in regulating other aspects of starfish physiology, we examined the effects of NGFFYamide and found that it causes relaxation of acetylcholine-contracted apical muscle preparations and induction of tonic and phasic contraction of tube feet. Furthermore, analysis of the effects of injection of NGFFYamide on starfish locomotor activity revealed that it causes a significant reduction in mean velocity and distance traveled. Interestingly, experimental studies on mammals have revealed that NPS is an anxiolytic that suppresses appetite and induces hyperactivity in mammals. Our characterization of the actions of NGFFYamide in starfish indicates that NPS/NG peptide/CCAP-type signaling is an evolutionarily ancient regulator of feeding and locomotion.

摘要

在具有天冬酰胺 - 甘氨酸基序(NG肽)的后口动物无脊椎动物中,神经肽已被鉴定为脊椎动物神经肽S(NPS)型肽和原口动物甲壳类动物心脏活性肽(CCAP)型神经肽的直系同源物。为了深入了解NG肽在后口动物无脊椎动物中的生理作用,我们在此对一种棘皮动物——海星中的NG肽信号系统进行了表征。神经肽NGFFYamide被鉴定为NPS/CCAP型受体的配体,进一步证实了NG肽是NPS/CCAP型神经肽的直系同源物。通过mRNA杂交,在海星的放射状神经索、围口神经环、体腔上皮、顶端肌肉、体壁、胃和管足中发现了表达NGFFYamide前体转录本的细胞,这表明NGFFYamide可能在海星中具有多种生理作用。海星生物学最显著的方面之一是它们的摄食行为,即胃从口中翻出覆盖在猎物的软组织上。此前,我们报道NGFFYamide会触发海星中翻出的胃的回缩,在此我们表明注射NGFFYamide会导致捕食猎物时摄食开始出现显著延迟。为了研究其在调节海星生理其他方面的作用,我们检测了NGFFYamide的作用,发现它会使乙酰胆碱收缩的顶端肌肉制剂松弛,并诱导管足的强直性和阶段性收缩。此外,分析注射NGFFYamide对海星运动活性的影响发现,它会导致平均速度和行进距离显著降低。有趣的是,对哺乳动物的实验研究表明,NPS是一种抗焦虑剂,可抑制哺乳动物的食欲并诱导多动。我们对NGFFYamide在海星中作用的表征表明,NPS/NG肽/CCAP型信号是一种在进化上古老的摄食和运动调节因子。

https://cdn.ncbi.nlm.nih.gov/pmc/blobs/2b34/6156427/de5c279a082d/fendo-09-00507-g0001.jpg

文献检索

告别复杂PubMed语法,用中文像聊天一样搜索,搜遍4000万医学文献。AI智能推荐,让科研检索更轻松。

立即免费搜索

文件翻译

保留排版,准确专业,支持PDF/Word/PPT等文件格式,支持 12+语言互译。

免费翻译文档

深度研究

AI帮你快速写综述,25分钟生成高质量综述,智能提取关键信息,辅助科研写作。

立即免费体验