Suppr超能文献

化疗药物苯达莫司汀治疗小鼠非霍奇金淋巴瘤对精子发生的影响。

Effects of chemotherapeutic agent bendamustine for non-hodgkin lymphoma on spermatogenesis in mice.

作者信息

Zang Min-Bo, Zhou Qiao, Zhu Yun-Fei, Liu Ming-Xi, Zhou Zuo-Min

机构信息

State Key Laboratory of Reproductive Medicine, Department of Histology and Embryology, Nanjing Medical University, Nanjing, Jiangsu 211166, China.

出版信息

J Biomed Res. 2018 Nov 20;32(5):442-453. doi: 10.7555/JBR.31.20170023.

Abstract

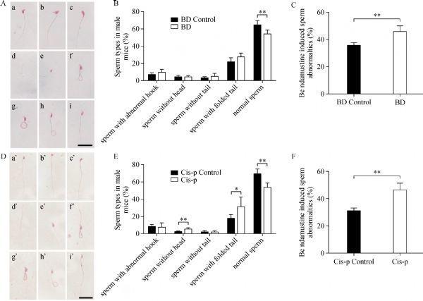
Non-Hodgkin lymphoma (NHL) is one of the most common cancers affecting men of reproductive age. The high response rate of bendamustine as first-line treatment for NHL, coupled with young age of patients, makes elucidation of the impact of treatment on male reproduction important. Our aim was to determine the effects of bendamustine on male reproduction by animal model. Male mice were treated with bendamustine (40 mg/kg) through tail vein injection while cisplatin was given as a standard (3 mg/kg) through intraperitoneal injection. After 3 weeks, bendamustine induced weight loss and sperm morphology abnormalities were compared to the control. Additionally, sperm with folded tails were the most frequent abnormality in bendamustine-treated mice. But the mechanism of sperm abnormality induced by bendamustine remains to be elucidated. These results indicate bendamustine may affect spermatozoa of patients who have been treated for NHL.

摘要

非霍奇金淋巴瘤(NHL)是影响育龄男性的最常见癌症之一。苯达莫司汀作为NHL一线治疗的高缓解率,再加上患者年龄较轻,使得阐明治疗对男性生殖的影响变得很重要。我们的目的是通过动物模型确定苯达莫司汀对男性生殖的影响。雄性小鼠通过尾静脉注射接受苯达莫司汀(40mg/kg)治疗,而顺铂作为标准药物通过腹腔注射给予(3mg/kg)。3周后,将苯达莫司汀诱导的体重减轻和精子形态异常与对照组进行比较。此外,尾巴折叠的精子是苯达莫司汀治疗小鼠中最常见异常。但苯达莫司汀诱导精子异常的机制仍有待阐明。这些结果表明苯达莫司汀可能会影响接受NHL治疗患者的精子。

https://cdn.ncbi.nlm.nih.gov/pmc/blobs/8337/6283825/63bfa139648d/jbr-32-6-442-fig1.jpg

文献AI研究员

20分钟写一篇综述,助力文献阅读效率提升50倍。

立即体验

用中文搜PubMed

大模型驱动的PubMed中文搜索引擎

马上搜索

文档翻译

学术文献翻译模型,支持多种主流文档格式。

立即体验