Park Kyeong-Lok, Oh Da-Gyo, Kim Young-Ok, Song Kyeong-Seob, Ahn Do-Whan
Department of Dentistry Kosin University Gospel Hospital Seo-gu Korea.
Department of Physiology Kosin University College of Medicine Seo-gu Korea.
FEBS Open Bio. 2018 Sep 10;8(10):1584-1593. doi: 10.1002/2211-5463.12513. eCollection 2018 Oct.
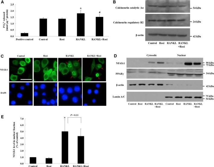
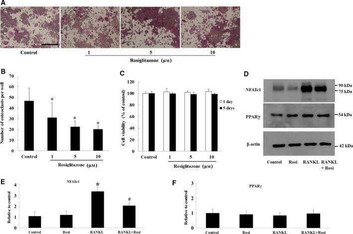
Receptor activator of nuclear factor-κB ligand (RANKL) is required for initiation of osteoclastogenesis, with the signaling pathway including the NF-kB, c-Fos, and nuclear factor of activated T cells, cytoplasmic 1 (NFATc1) transcription factors. Because NFATc1 expression is autoamplified, we investigated the molecular mechanism by which peroxisome proliferator-activated receptor gamma (PPARγ) activation by the thiazolidinedione drug rosiglitazone decreases NFATc1 expression during RANKL stimulation. Western blotting demonstrated that rosiglitazone attenuated the increase in NFATc1 protein level induced by RANKL without affecting that of PPARγ. Immunofluorescence data indicated that rosiglitazone tended to suppress RANKL-induced NFATc1 nuclear translocation, partly by reducing calcineurin activity, as reflected by the observed decrease in nuclear NFATc1 abundance. On coimmunoprecipitation, the intensity of the physical interaction between NFATc1 and PPARγ was unexpectedly higher in the RANKL-stimulated group than in the control, but rosiglitazone reduced this to basal levels. Furthermore, RANKL failed to elevate mRNA expression of after PPARγ knockdown. ChIP assay indicated that rosiglitazone significantly reduced the binding of NFATc1 to its own promoter despite RANKL stimulation. These findings suggest that PPARγ activation by rosiglitazone blocks NFATc1 from binding to its own promoter, thereby reducing RANKL-induced NFATc1 autoamplification.
核因子κB受体激活剂配体(RANKL)是破骨细胞生成起始所必需的,其信号通路包括NF-κB、c-Fos和活化T细胞核因子细胞质1(NFATc1)转录因子。由于NFATc1表达会自动放大,我们研究了噻唑烷二酮类药物罗格列酮激活过氧化物酶体增殖物激活受体γ(PPARγ)在RANKL刺激过程中降低NFATc1表达的分子机制。蛋白质免疫印迹法表明,罗格列酮减弱了RANKL诱导的NFATc1蛋白水平的升高,而不影响PPARγ的水平。免疫荧光数据表明,罗格列酮倾向于抑制RANKL诱导的NFATc1核转位,部分原因是通过降低钙调神经磷酸酶活性,这可通过观察到的核内NFATc1丰度降低反映出来。在免疫共沉淀实验中,RANKL刺激组中NFATc1与PPARγ之间的物理相互作用强度意外地高于对照组,但罗格列酮将其降低至基础水平。此外,PPARγ敲低后,RANKL未能提高[此处原文似乎缺失相关基因名称]的mRNA表达。染色质免疫沉淀实验表明,尽管有RANKL刺激,罗格列酮仍显著降低了NFATc1与其自身启动子的结合。这些发现表明,罗格列酮激活PPARγ可阻止NFATc1与其自身启动子结合,从而减少RANKL诱导的NFATc1自动放大。