MediCity Research Laboratory, University of Turku, Turku, Finland.
Institute of Biomedicine, University of Turku, Turku, Finland.
Front Immunol. 2018 Oct 8;9:2257. doi: 10.3389/fimmu.2018.02257. eCollection 2018.
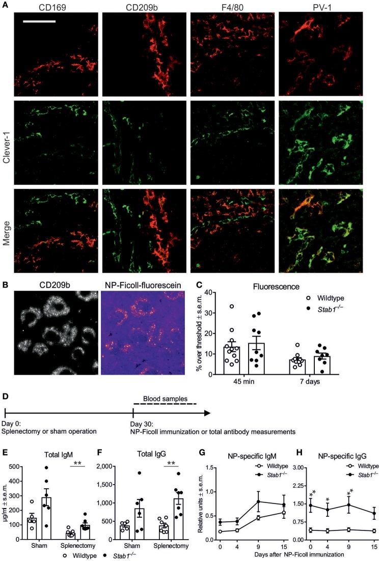
Clever-1, encoded by the gene, is a scavenger and leukocyte trafficking receptor expressed by subsets of vascular and lymphatic endothelial cells and immunosuppressive macrophages. Monocyte Clever-1 also modulates T cell activation. However, nothing is known about the possible links between B cell function and Clever-1. Here, we found that knockout mice () lacking the Clever-1 protein from all cells present with abnormally high antibody levels under resting conditions and show enhanced humoral immune responses after immunization with protein and carbohydrate antigens. Removal of the spleen does not abolish the augmented basal and post-immunization antibody levels in Clever-1-deficient mice. The increased IgG production is also present in mice in which Clever-1 is selectively ablated from macrophages. When compared to wildtype macrophages, Clever-1-deficient macrophages show increased TNF-α synthesis. In co-culture experiments, monocytes/macrophages deficient of Clever-1 support higher IgM production by B cells, which is blocked by TNF-α depletion. Collectively, our data show that the excessive inflammatory activity of monocytes/macrophages in the absence of Clever-1 results in augmented humoral immune responses .
Clever-1 由 基因编码,是一种清道夫和白细胞转运受体,表达于血管和淋巴管内皮细胞以及免疫抑制性巨噬细胞亚群。单核细胞 Clever-1 还可调节 T 细胞的激活。然而,目前尚不清楚 B 细胞功能与 Clever-1 之间可能存在的联系。在这里,我们发现,缺乏所有细胞 Clever-1 蛋白的 基因敲除小鼠()在静息状态下表现出异常高的抗体水平,并在蛋白和碳水化合物抗原免疫后表现出增强的体液免疫反应。去除脾脏并不能消除 Clever-1 缺陷型小鼠基础和免疫后增强的抗体水平。在从巨噬细胞中选择性剔除 Clever-1 的小鼠中,也存在增加的 IgG 产生。与野生型巨噬细胞相比,缺乏 Clever-1 的巨噬细胞显示出增加的 TNF-α 合成。在共培养实验中,缺乏 Clever-1 的单核细胞/巨噬细胞支持 B 细胞产生更高的 IgM,而 TNF-α 耗竭可阻断这一过程。总的来说,我们的数据表明,缺乏 Clever-1 时单核细胞/巨噬细胞的过度炎症活性导致增强的体液免疫反应。