Suppr超能文献

Panton-Valentine 白细胞素证明了其直接靶向神经元的特性及其对兔视网膜外植体模型的早期神经元和神经胶质的影响。

Panton-Valentine Leucocidin Proves Direct Neuronal Targeting and Its Early Neuronal and Glial Impacts a Rabbit Retinal Explant Model.

机构信息

Université de Strasbourg, Hôpitaux Universitaires de Strasbourg, Fédération de Médecine Translationnelle de Strasbourg, EA7290 Virulence Bactérienne Précoce, Institut de Bactériologie, F-67000 Strasbourg, France.

Department of Translational Medicine and Neurogenetics, Institut de Génétique et de Biologie Moléculaire et Cellulaire, CNRS UMR_7104, Inserm U 964, Université de Strasbourg, F-67404 Illkirch, France.

出版信息

Toxins (Basel). 2018 Nov 4;10(11):455. doi: 10.3390/toxins10110455.

Abstract

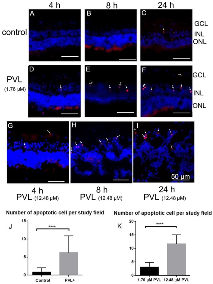
Panton-Valentine leukocidin (PVL) retinal intoxication induces glial activation and inflammatory response via the interaction with retinal neurons. In this study, rabbit retinal explant was used as a model to study neuronal and glial consequences of PVL intoxication. Retinal explants were treated with different concentrations of PVL. PVL location and neuronal and glial changes were examined using immunohistochemistry. Some inflammatory factors were quantified using RT-qPCR at 4 and 8 h. These results were compared with those of control explants. PVL co-localized rapidly with retinal ganglion cells and with horizontal cells. PVL induced Müller and microglial cell activation. Retinal structure was altered and some amacrine and microglial cells underwent apoptosis. Glial activation and cell apoptosis increased in a PVL concentration- and time-dependent manner. IL-6 and IL-8 expression increased in PVL-treated explants but less than in control explants, which may indicate that other factors were responsible for glial activation and retinal apoptosis. On retinal explants, PVL co-localized with neuronal cells and induced glial activation together with microglial apoptosis, which confirms previous results observed in in vivo model. Rabbit retinal explant seems to be suitable model to further study the process of PVL leading to glial activation and retinal cells apoptosis.

摘要

潘顿-瓦伦丁白细胞毒素 (PVL) 视网膜中毒通过与视网膜神经元相互作用诱导神经胶质激活和炎症反应。在这项研究中,兔视网膜外植体被用作研究 PVL 中毒后神经元和神经胶质变化的模型。用不同浓度的 PVL 处理视网膜外植体。使用免疫组织化学检查 PVL 定位以及神经元和神经胶质的变化。使用 RT-qPCR 在 4 小时和 8 小时时定量一些炎症因子。将这些结果与对照外植体进行比较。PVL 迅速与视网膜神经节细胞和水平细胞共定位。PVL 诱导 Müller 胶质细胞和小胶质细胞激活。视网膜结构发生改变,一些无长突细胞和小胶质细胞发生凋亡。神经胶质激活和细胞凋亡呈 PVL 浓度和时间依赖性增加。在 PVL 处理的外植体中,IL-6 和 IL-8 的表达增加,但低于对照外植体,这可能表明其他因素是导致神经胶质激活和视网膜细胞凋亡的原因。在视网膜外植体上,PVL 与神经元细胞共定位,并与小胶质细胞凋亡一起诱导神经胶质激活,这证实了先前在体内模型中观察到的结果。兔视网膜外植体似乎是进一步研究 PVL 导致神经胶质激活和视网膜细胞凋亡过程的合适模型。

https://cdn.ncbi.nlm.nih.gov/pmc/blobs/0617/6266138/3afab1a74430/toxins-10-00455-g001.jpg

文献检索

告别复杂PubMed语法,用中文像聊天一样搜索,搜遍4000万医学文献。AI智能推荐,让科研检索更轻松。

立即免费搜索

文件翻译

保留排版,准确专业,支持PDF/Word/PPT等文件格式,支持 12+语言互译。

免费翻译文档

深度研究

AI帮你快速写综述,25分钟生成高质量综述,智能提取关键信息,辅助科研写作。

立即免费体验