• 文献检索
  • 文档翻译
  • 深度研究
  • 学术资讯
  • Suppr Zotero 插件Zotero 插件
  • 邀请有礼
  • 套餐&价格
  • 历史记录
应用&插件
Suppr Zotero 插件Zotero 插件浏览器插件Mac 客户端Windows 客户端微信小程序
定价
高级版会员购买积分包购买API积分包
服务
文献检索文档翻译深度研究API 文档MCP 服务
关于我们
关于 Suppr公司介绍联系我们用户协议隐私条款
关注我们

Suppr 超能文献

核心技术专利:CN118964589B侵权必究
粤ICP备2023148730 号-1Suppr @ 2026

文献检索

告别复杂PubMed语法,用中文像聊天一样搜索,搜遍4000万医学文献。AI智能推荐,让科研检索更轻松。

立即免费搜索

文件翻译

保留排版,准确专业,支持PDF/Word/PPT等文件格式,支持 12+语言互译。

免费翻译文档

深度研究

AI帮你快速写综述,25分钟生成高质量综述,智能提取关键信息,辅助科研写作。

立即免费体验

TIM-1 促进日本脑炎病毒进入和感染。

TIM-1 Promotes Japanese Encephalitis Virus Entry and Infection.

机构信息

MOE Joint International Research Laboratory of Animal Health and Food Safety, College of Veterinary Medicine, Nanjing Agricultural University, Nanjing 210095, China.

出版信息

Viruses. 2018 Nov 14;10(11):630. doi: 10.3390/v10110630.

DOI:10.3390/v10110630
PMID:30441759
原文链接:https://pmc.ncbi.nlm.nih.gov/articles/PMC6265761/
Abstract

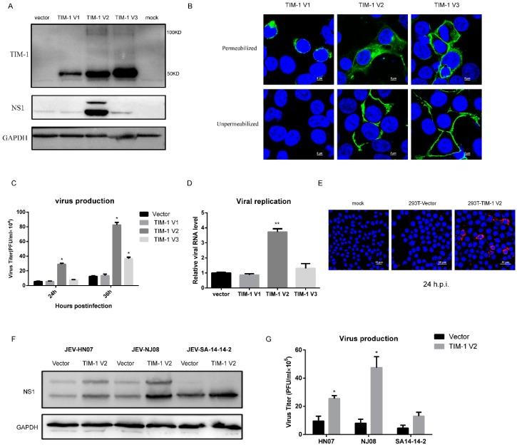
Japanese encephalitis virus (JEV) is a mosquito-borne , the leading cause of viral-induced encephalitis. Several host molecules have been identified as the JEV attachment factor; however, the molecules involved in JEV entry remain poorly understood. In the present study, we demonstrate that TIM-1 is important for efficient infection by JEV. Firstly, three TIM-1 variants (V1, V2, and V3) were cloned from A549 cells, and we revealed that only ectopically TIM-1 V2 expression in 293T cells significantly promotes JEV attachment, entry and infection. Point mutation of phosphatidylserine (Ptdser) binding pocket in the TIM-1 IgV domain dampened JEV entry, indicating that TIM-1-mediated JEV infection is Ptdser-dependent. Furthermore, we found the cytoplasmic domain of TIM-1 is also required for enhancing JEV entry. Additionally, knock down of TIM-1 expression in A549 cells impaired JEV entry and infection, but not attachment, suggesting that additional factors exist in A549 cells that allow the virus to bind. In conclusion, our findings demonstrate that TIM-1 promotes JEV infection as an entry cofactor, and the polymorphism of TIM-1 is associated with JEV susceptibility to host cells.

摘要

日本脑炎病毒(JEV)是一种通过蚊子传播的病毒,是病毒性脑炎的主要病因。已经鉴定出几种宿主分子是 JEV 的附着因子,但 JEV 进入宿主细胞的分子机制仍知之甚少。在本研究中,我们证明 TIM-1 是 JEV 有效感染所必需的。首先,从 A549 细胞中克隆了三种 TIM-1 变体(V1、V2 和 V3),我们发现只有在 293T 细胞中异位表达 TIM-1 V2 才能显著促进 JEV 的附着、进入和感染。TIM-1 IgV 结构域中磷脂酰丝氨酸(Ptdser)结合口袋的点突变削弱了 JEV 的进入,表明 TIM-1 介导的 JEV 感染依赖于 Ptdser。此外,我们发现 TIM-1 的细胞质结构域也有助于增强 JEV 的进入。此外,在 A549 细胞中敲低 TIM-1 表达会损害 JEV 的进入和感染,但不影响附着,这表明 A549 细胞中存在允许病毒结合的其他因子。总之,我们的研究结果表明,TIM-1 作为进入辅助因子促进 JEV 感染,TIM-1 的多态性与 JEV 对宿主细胞的易感性有关。

https://cdn.ncbi.nlm.nih.gov/pmc/blobs/2afe/6265761/7d9feb4ed054/viruses-10-00630-g007.jpg
https://cdn.ncbi.nlm.nih.gov/pmc/blobs/2afe/6265761/729cb71ec300/viruses-10-00630-g001.jpg
https://cdn.ncbi.nlm.nih.gov/pmc/blobs/2afe/6265761/f244d3ba1343/viruses-10-00630-g002.jpg
https://cdn.ncbi.nlm.nih.gov/pmc/blobs/2afe/6265761/ce219eafd1d3/viruses-10-00630-g003.jpg
https://cdn.ncbi.nlm.nih.gov/pmc/blobs/2afe/6265761/6f540d96e4ce/viruses-10-00630-g004.jpg
https://cdn.ncbi.nlm.nih.gov/pmc/blobs/2afe/6265761/7b6fe32fdd7b/viruses-10-00630-g005.jpg
https://cdn.ncbi.nlm.nih.gov/pmc/blobs/2afe/6265761/5f8326b4c5b8/viruses-10-00630-g006.jpg
https://cdn.ncbi.nlm.nih.gov/pmc/blobs/2afe/6265761/7d9feb4ed054/viruses-10-00630-g007.jpg
https://cdn.ncbi.nlm.nih.gov/pmc/blobs/2afe/6265761/729cb71ec300/viruses-10-00630-g001.jpg
https://cdn.ncbi.nlm.nih.gov/pmc/blobs/2afe/6265761/f244d3ba1343/viruses-10-00630-g002.jpg
https://cdn.ncbi.nlm.nih.gov/pmc/blobs/2afe/6265761/ce219eafd1d3/viruses-10-00630-g003.jpg
https://cdn.ncbi.nlm.nih.gov/pmc/blobs/2afe/6265761/6f540d96e4ce/viruses-10-00630-g004.jpg
https://cdn.ncbi.nlm.nih.gov/pmc/blobs/2afe/6265761/7b6fe32fdd7b/viruses-10-00630-g005.jpg
https://cdn.ncbi.nlm.nih.gov/pmc/blobs/2afe/6265761/5f8326b4c5b8/viruses-10-00630-g006.jpg
https://cdn.ncbi.nlm.nih.gov/pmc/blobs/2afe/6265761/7d9feb4ed054/viruses-10-00630-g007.jpg

相似文献

1
TIM-1 Promotes Japanese Encephalitis Virus Entry and Infection.TIM-1 促进日本脑炎病毒进入和感染。
Viruses. 2018 Nov 14;10(11):630. doi: 10.3390/v10110630.
2
TIM-1 Mediates Dystroglycan-Independent Entry of Lassa Virus.TIM-1 介导拉萨病毒非依赖性进入依赖于 dystroglycan 的途径。
J Virol. 2018 Jul 31;92(16). doi: 10.1128/JVI.00093-18. Print 2018 Aug 15.
3
GRP78 Is an Important Host Factor for Japanese Encephalitis Virus Entry and Replication in Mammalian Cells.GRP78是日本脑炎病毒进入哺乳动物细胞并在其中复制的重要宿主因子。
J Virol. 2017 Feb 28;91(6). doi: 10.1128/JVI.02274-16. Print 2017 Mar 15.
4
mosGCTL-7, a C-Type Lectin Protein, Mediates Japanese Encephalitis Virus Infection in Mosquitoes.mosGCTL-7是一种C型凝集素蛋白,介导日本脑炎病毒在蚊子中的感染。
J Virol. 2017 Apr 28;91(10). doi: 10.1128/JVI.01348-16. Print 2017 May 15.
5
Characterizing functional domains for TIM-mediated enveloped virus entry.鉴定 TIM 介导的包膜病毒进入的功能结构域。
J Virol. 2014 Jun;88(12):6702-13. doi: 10.1128/JVI.00300-14. Epub 2014 Apr 2.
6
Determinants in the Ig Variable Domain of Human HAVCR1 (TIM-1) Are Required To Enhance Hepatitis C Virus Entry.人HAVCR1(TIM-1)免疫球蛋白可变结构域中的决定簇是增强丙型肝炎病毒进入所必需的。
J Virol. 2018 Feb 26;92(6). doi: 10.1128/JVI.01742-17. Print 2018 Mar 15.
7
P34L Mutation of swine TIM-1 enhances its ability to mediate Japanese encephalitis virus infection.猪 TIM-1 的 P34L 突变增强了其介导日本脑炎病毒感染的能力。
Vet Microbiol. 2022 Nov;274:109555. doi: 10.1016/j.vetmic.2022.109555. Epub 2022 Sep 6.
8
Interaction between hTIM-1 and Envelope Protein Is Important for JEV Infection.hTIM-1 与包膜蛋白相互作用对 JEV 感染很重要。
Viruses. 2023 Jul 21;15(7):1589. doi: 10.3390/v15071589.
9
Characterization of Human and Murine T-Cell Immunoglobulin Mucin Domain 4 (TIM-4) IgV Domain Residues Critical for Ebola Virus Entry.对埃博拉病毒进入至关重要的人源和鼠源T细胞免疫球蛋白粘蛋白结构域4(TIM-4)IgV结构域残基的表征
J Virol. 2016 Jun 10;90(13):6097-6111. doi: 10.1128/JVI.00100-16. Print 2016 Jul 1.
10
The Phosphatidylserine Receptor TIM-1 Enhances Authentic Chikungunya Virus Cell Entry.Phosphatidylserine Receptor TIM-1 增强了真性基孔肯雅病毒的细胞进入。
Cells. 2021 Jul 20;10(7):1828. doi: 10.3390/cells10071828.

引用本文的文献

1
Autophagy-mediated downregulation of AXL and TIM-1 promotes sustained Zika virus infection.自噬介导的AXL和TIM-1下调促进寨卡病毒持续感染。
Proc Natl Acad Sci U S A. 2025 May 27;122(21):e2427241122. doi: 10.1073/pnas.2427241122. Epub 2025 May 23.
2
Autophagy-Mediated Downregulation of AXL and TIM-1 Promotes Sustained Zika Virus Infection.自噬介导的AXL和TIM-1下调促进寨卡病毒持续感染。
bioRxiv. 2025 Jan 2:2024.12.31.630961. doi: 10.1101/2024.12.31.630961.
3
Insights into mosquito-borne arbovirus receptors.对蚊媒虫媒病毒受体的见解。

本文引用的文献

1
Relationship of Severity of Hepatitis A with Polymorphisms in Hepatitis A Virus Cellular Receptor 1 (HAVCR1) Gene.甲型肝炎严重程度与甲型肝炎病毒细胞受体 1(HAVCR1)基因多态性的关系。
Ann Hepatol. 2018;17(4):561-568. doi: 10.5604/01.3001.0012.0917.
2
TIM-1 Ubiquitination Mediates Dengue Virus Entry.TIM-1 泛素化介导登革病毒进入。
Cell Rep. 2018 May 8;23(6):1779-1793. doi: 10.1016/j.celrep.2018.04.013.
3
Heat shock protein 90β in the Vero cell membrane binds Japanese encephalitis virus.热休克蛋白 90β 结合在 Vero 细胞膜上,与日本脑炎病毒结合。
Cell Insight. 2024 Aug 24;3(6):100196. doi: 10.1016/j.cellin.2024.100196. eCollection 2024 Dec.
4
Host Factor Rab4b Promotes Replication.宿主因子Rab4b促进复制。
Microorganisms. 2024 Aug 31;12(9):1804. doi: 10.3390/microorganisms12091804.
5
The Role of TIM-1 and CD300a in Zika Virus Infection Investigated with Cell-Based Electrical Impedance.基于细胞电阻抗技术研究 TIM-1 和 CD300a 在寨卡病毒感染中的作用
Biosensors (Basel). 2024 Jul 25;14(8):362. doi: 10.3390/bios14080362.
6
Two novel compounds inhibit Flavivirus infection and by targeting lipid metabolism.两种新型化合物通过靶向脂质代谢抑制黄病毒感染。
J Virol. 2024 Sep 17;98(9):e0063524. doi: 10.1128/jvi.00635-24. Epub 2024 Aug 19.
7
Characterization and arbovirus susceptibility of cultured CERNI cells derived from sika deer (Cervus nippon).从梅花鹿(Cervus nippon)中培养的 CERNI 细胞的特征和虫媒病毒易感性。
In Vitro Cell Dev Biol Anim. 2024 Sep;60(8):935-948. doi: 10.1007/s11626-024-00933-z. Epub 2024 Jul 3.
8
Sialic acids as attachment factors in mosquitoes mediating Japanese encephalitis virus infection.唾液酸作为媒介日本脑炎病毒感染的蚊子中的附着因子。
J Virol. 2024 May 14;98(5):e0195923. doi: 10.1128/jvi.01959-23. Epub 2024 Apr 18.
9
Japanese Encephalitis Virus-Infected Cells.日本脑炎病毒感染细胞。
Subcell Biochem. 2023;106:251-281. doi: 10.1007/978-3-031-40086-5_10.
10
Interaction between hTIM-1 and Envelope Protein Is Important for JEV Infection.hTIM-1 与包膜蛋白相互作用对 JEV 感染很重要。
Viruses. 2023 Jul 21;15(7):1589. doi: 10.3390/v15071589.
Int J Mol Med. 2017 Aug;40(2):474-482. doi: 10.3892/ijmm.2017.3041. Epub 2017 Jun 26.
4
Integrin αvβ3 promotes infection by Japanese encephalitis virus.整合素αvβ3促进日本脑炎病毒的感染。
Res Vet Sci. 2017 Apr;111:67-74. doi: 10.1016/j.rvsc.2016.12.007. Epub 2016 Dec 28.
5
TIM-1 Promotes Hepatitis C Virus Cell Attachment and Infection.TIM-1促进丙型肝炎病毒的细胞附着与感染。
J Virol. 2017 Jan 3;91(2). doi: 10.1128/JVI.01583-16. Print 2017 Jan 15.
6
A 6-amino acid insertion/deletion polymorphism in the mucin domain of TIM-1 confers protections against HIV-1 infection.TIM-1 黏液素结构域的 6 个氨基酸插入/缺失多态性赋予了对 HIV-1 感染的保护作用。
Microbes Infect. 2017 Jan;19(1):69-74. doi: 10.1016/j.micinf.2016.09.005. Epub 2016 Sep 18.
7
DC-SIGN as an attachment factor mediates Japanese encephalitis virus infection of human dendritic cells via interaction with a single high-mannose residue of viral E glycoprotein.作为一种黏附因子,树突状细胞特异性细胞间黏附分子3结合非整合素(DC-SIGN)通过与日本脑炎病毒E糖蛋白的单个高甘露糖残基相互作用,介导该病毒对人树突状细胞的感染。
Virology. 2016 Jan 15;488:108-19. doi: 10.1016/j.virol.2015.11.006. Epub 2015 Nov 26.
8
TIM-1 acts a dual-attachment receptor for Ebolavirus by interacting directly with viral GP and the PS on the viral envelope.TIM-1通过直接与病毒糖蛋白(GP)和病毒包膜上的磷脂酰丝氨酸(PS)相互作用,作为埃博拉病毒的双附着受体。
Protein Cell. 2015 Nov;6(11):814-24. doi: 10.1007/s13238-015-0220-y.
9
Biology of Zika Virus Infection in Human Skin Cells.寨卡病毒在人类皮肤细胞中的感染生物学
J Virol. 2015 Sep;89(17):8880-96. doi: 10.1128/JVI.00354-15. Epub 2015 Jun 17.
10
Interaction between TIM-1 and NPC1 Is Important for Cellular Entry of Ebola Virus.TIM-1与NPC1之间的相互作用对埃博拉病毒的细胞进入至关重要。
J Virol. 2015 Jun;89(12):6481-93. doi: 10.1128/JVI.03156-14. Epub 2015 Apr 8.