Suppr超能文献

一种促进病毒复制的病毒多聚(ADP-核糖)聚合酶1相互作用蛋白基于结构的作用机制。

Structure-based mechanism of action of a viral poly(ADP-ribose) polymerase 1-interacting protein facilitating virus replication.

作者信息

Chung Woo-Chang, Kim Junsoo, Kim Byung Chul, Kang Hye-Ri, Son JongHyeon, Ki Hosam, Hwang Kwang Yeon, Song Moon Jung

机构信息

Virus-Host Interactions Laboratory, Department of Biosystems and Biotechnology, Korea University, 145 Anam-ro, Seongbuk-gu, Seoul 02841, Republic of Korea.

Structural Proteomics Laboratory, Department of Biosystems and Biotechnology, Korea University, 145 Anam-ro, Seongbuk-gu, Seoul 02841, Republic of Korea.

出版信息

IUCrJ. 2018 Oct 31;5(Pt 6):866-879. doi: 10.1107/S2052252518013854. eCollection 2018 Nov 1.

Abstract

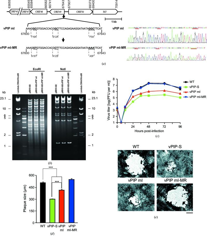
Poly(ADP-ribose) polymerase 1 (PARP-1), an enzyme that modifies nuclear proteins by poly(ADP-ribosyl)ation, regulates various cellular activities and restricts the lytic replication of oncogenic gammaherpesviruses by inhibiting the function of replication and transcription activator (RTA), a key switch molecule of the viral life cycle. A viral PARP-1-interacting protein (vPIP) encoded by murine gammaherpesvirus 68 (MHV-68) facilitates lytic replication by disrupting interactions between PARP-1 and RTA. Here, the structure of MHV-68 vPIP was determined at 2.2 Å resolution. The structure consists of 12 α-helices with characteristic N-terminal β-strands (Nβ) and forms a V-shaped-twist dimer in the asymmetric unit. Structure-based mutagenesis revealed that Nβ and the α1 helix (residues 2-26) are essential for the nuclear localization and function of vPIP; three residues were then identified (Phe5, Ser12 and Thr16) that were critical for the function of vPIP and its interaction with PARP-1. A recombinant MHV-68 harboring mutations of these three residues showed severely attenuated viral replication both and . Moreover, ORF49 of Kaposi's sarcoma-associated herpesvirus also directly interacted with PARP-1, indicating a conserved mechanism of action of vPIPs. The results elucidate the novel molecular mechanisms by which oncogenic gammaherpesviruses overcome repression by PARP-1 using vPIPs.

摘要

聚(ADP-核糖)聚合酶1(PARP-1)是一种通过聚(ADP-核糖基)化修饰核蛋白的酶,它调节各种细胞活动,并通过抑制复制和转录激活因子(RTA)的功能来限制致癌性γ疱疹病毒的裂解复制,RTA是病毒生命周期的关键开关分子。小鼠γ疱疹病毒68(MHV-68)编码的一种病毒PARP-1相互作用蛋白(vPIP)通过破坏PARP-1与RTA之间的相互作用促进裂解复制。在此,以2.2 Å分辨率确定了MHV-68 vPIP的结构。该结构由12个α螺旋和特征性的N端β链(Nβ)组成,在不对称单元中形成V形扭曲二聚体。基于结构的诱变表明,Nβ和α1螺旋(第2至26位残基)对于vPIP的核定位和功能至关重要;然后鉴定出三个对vPIP的功能及其与PARP-1的相互作用至关重要的残基(Phe5、Ser12和Thr16)。携带这三个残基突变的重组MHV-68在体内和体外均显示出病毒复制严重减弱。此外,卡波西肉瘤相关疱疹病毒的ORF49也直接与PARP-1相互作用,表明vPIPs具有保守的作用机制。这些结果阐明了致癌性γ疱疹病毒利用vPIPs克服PARP-1抑制的新分子机制。

https://cdn.ncbi.nlm.nih.gov/pmc/blobs/cafe/6211522/e7b85d8c575b/m-05-00866-fig1.jpg

文献检索

告别复杂PubMed语法,用中文像聊天一样搜索,搜遍4000万医学文献。AI智能推荐,让科研检索更轻松。

立即免费搜索

文件翻译

保留排版,准确专业,支持PDF/Word/PPT等文件格式,支持 12+语言互译。

免费翻译文档

深度研究

AI帮你快速写综述,25分钟生成高质量综述,智能提取关键信息,辅助科研写作。

立即免费体验