• 文献检索
  • 文档翻译
  • 深度研究
  • 学术资讯
  • Suppr Zotero 插件Zotero 插件
  • 邀请有礼
  • 套餐&价格
  • 历史记录
应用&插件
Suppr Zotero 插件Zotero 插件浏览器插件Mac 客户端Windows 客户端微信小程序
定价
高级版会员购买积分包购买API积分包
服务
文献检索文档翻译深度研究API 文档MCP 服务
关于我们
关于 Suppr公司介绍联系我们用户协议隐私条款
关注我们

Suppr 超能文献

核心技术专利:CN118964589B侵权必究
粤ICP备2023148730 号-1Suppr @ 2026

文献检索

告别复杂PubMed语法,用中文像聊天一样搜索,搜遍4000万医学文献。AI智能推荐,让科研检索更轻松。

立即免费搜索

文件翻译

保留排版,准确专业,支持PDF/Word/PPT等文件格式,支持 12+语言互译。

免费翻译文档

深度研究

AI帮你快速写综述,25分钟生成高质量综述,智能提取关键信息,辅助科研写作。

立即免费体验

激活大麻素受体2通过诱导自噬预防糖尿病性心肌病。

Activating Cannabinoid Receptor 2 Protects Against Diabetic Cardiomyopathy Through Autophagy Induction.

作者信息

Wu Aiping, Hu Pengfei, Lin Jian, Xia Wan, Zhang Rui

机构信息

Department of Rehabilitation Medicine, Zhejiang Hospital, Hangzhou, China.

Department of Cardiology, The Second Affiliated Hospital of Zhejiang Chinese Medical University, Hangzhou, China.

出版信息

Front Pharmacol. 2018 Nov 6;9:1292. doi: 10.3389/fphar.2018.01292. eCollection 2018.

DOI:10.3389/fphar.2018.01292
PMID:30459625
原文链接:https://pmc.ncbi.nlm.nih.gov/articles/PMC6232417/
Abstract

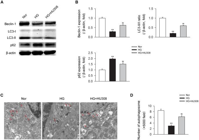
Cannabinoid receptor 2 (CB) has been reported to produce a cardio-protective effect in cardiovascular diseases such as myocardial infarction. Here in this study, we investigated the role of CB in diabetic cardiomyopathy (DCM) and its underlying mechanisms. HU308 was used for the selective activation of CB. Bafilomycin A1 was used for the blockade of autophagy and compound C was used to inhibit AMPK signaling. An streptozotocin (STZ)-induced mice model and high glucose (HG)-challenged cardiomyocytes were applied for study. Cardiac function was detected by echocardiography and Western blot for the detection of autophagy-related and its signaling-related proteins. Transmission electron microscopy was used for the analysis of autophagosome number. Cell viability was detected by Cell Counting Kit-8 (CCK-8) and lactate dehydrogenase (LDH) release assays. We found that activating CB by HU308 improved cardiac function in DCM as well as cell viability in cardiomyocytes under HG challenge, while the administration of bafilomycin A1 attenuated the protective effects. HU308 enhanced the level of autophagy in the heart tissues from DCM mice as well as cardiomyocytes under HG challenge. HU308 triggered the AMPK-mTOR-p70S6K signaling pathway, while the administration of compound C attenuated the cardio-protective effect of HU308 in cardiomyocytes under HG challenge. In conclusion, we initially demonstrated that activating CB produced a cardio-protective effect in DCM as well as cardiomyocytes under HG challenge through inducing the AMPK-mTOR-p70S6K signaling-mediated autophagy.

摘要

据报道,大麻素受体2(CB)在诸如心肌梗死等心血管疾病中发挥心脏保护作用。在本研究中,我们探究了CB在糖尿病性心肌病(DCM)中的作用及其潜在机制。使用HU308选择性激活CB。使用巴弗洛霉素A1阻断自噬,使用化合物C抑制AMPK信号传导。采用链脲佐菌素(STZ)诱导的小鼠模型和高糖(HG)刺激的心肌细胞进行研究。通过超声心动图检测心脏功能,采用蛋白质免疫印迹法检测自噬相关及其信号传导相关蛋白。使用透射电子显微镜分析自噬体数量。通过细胞计数试剂盒-8(CCK-8)和乳酸脱氢酶(LDH)释放试验检测细胞活力。我们发现,HU308激活CB可改善DCM小鼠的心脏功能以及HG刺激下心肌细胞的活力,而给予巴弗洛霉素A1可减弱这种保护作用。HU308可增强DCM小鼠心脏组织以及HG刺激下心肌细胞的自噬水平。HU308触发AMPK-mTOR-p70S6K信号通路,而给予化合物C可减弱HU308对HG刺激下心肌细胞的心脏保护作用。总之,我们首次证明,激活CB通过诱导AMPK-mTOR-p70S6K信号介导的自噬,对DCM以及HG刺激下的心肌细胞产生心脏保护作用。

https://cdn.ncbi.nlm.nih.gov/pmc/blobs/02f2/6232417/1f15c37400c2/fphar-09-01292-g007.jpg
https://cdn.ncbi.nlm.nih.gov/pmc/blobs/02f2/6232417/c0360466f55a/fphar-09-01292-g001.jpg
https://cdn.ncbi.nlm.nih.gov/pmc/blobs/02f2/6232417/b1ebb60eef5d/fphar-09-01292-g002.jpg
https://cdn.ncbi.nlm.nih.gov/pmc/blobs/02f2/6232417/54f1163f58ac/fphar-09-01292-g003.jpg
https://cdn.ncbi.nlm.nih.gov/pmc/blobs/02f2/6232417/acb909ff2c49/fphar-09-01292-g004.jpg
https://cdn.ncbi.nlm.nih.gov/pmc/blobs/02f2/6232417/71d06470b6ae/fphar-09-01292-g005.jpg
https://cdn.ncbi.nlm.nih.gov/pmc/blobs/02f2/6232417/02551d040b87/fphar-09-01292-g006.jpg
https://cdn.ncbi.nlm.nih.gov/pmc/blobs/02f2/6232417/1f15c37400c2/fphar-09-01292-g007.jpg
https://cdn.ncbi.nlm.nih.gov/pmc/blobs/02f2/6232417/c0360466f55a/fphar-09-01292-g001.jpg
https://cdn.ncbi.nlm.nih.gov/pmc/blobs/02f2/6232417/b1ebb60eef5d/fphar-09-01292-g002.jpg
https://cdn.ncbi.nlm.nih.gov/pmc/blobs/02f2/6232417/54f1163f58ac/fphar-09-01292-g003.jpg
https://cdn.ncbi.nlm.nih.gov/pmc/blobs/02f2/6232417/acb909ff2c49/fphar-09-01292-g004.jpg
https://cdn.ncbi.nlm.nih.gov/pmc/blobs/02f2/6232417/71d06470b6ae/fphar-09-01292-g005.jpg
https://cdn.ncbi.nlm.nih.gov/pmc/blobs/02f2/6232417/02551d040b87/fphar-09-01292-g006.jpg
https://cdn.ncbi.nlm.nih.gov/pmc/blobs/02f2/6232417/1f15c37400c2/fphar-09-01292-g007.jpg

相似文献

1
Activating Cannabinoid Receptor 2 Protects Against Diabetic Cardiomyopathy Through Autophagy Induction.激活大麻素受体2通过诱导自噬预防糖尿病性心肌病。
Front Pharmacol. 2018 Nov 6;9:1292. doi: 10.3389/fphar.2018.01292. eCollection 2018.
2
Cannabinoid receptor 2 deletion deteriorates myocardial infarction through the down-regulation of AMPK-mTOR-p70S6K signaling-mediated autophagy.大麻素受体 2 缺失通过下调 AMPK-mTOR-p70S6K 信号通路介导的自噬来加重心肌梗死。
Biosci Rep. 2019 Apr 26;39(4). doi: 10.1042/BSR20180650. Print 2019 Apr 30.
3
Helix B surface peptide attenuates diabetic cardiomyopathy via AMPK-dependent autophagy.螺旋B表面肽通过AMPK依赖性自噬减轻糖尿病性心肌病
Biochem Biophys Res Commun. 2017 Jan 22;482(4):665-671. doi: 10.1016/j.bbrc.2016.11.091. Epub 2016 Nov 16.
4
Dapagliflozin attenuates high glucose-and hypoxia/reoxygenation-induced injury via activating AMPK/mTOR-OPA1-mediated mitochondrial autophagy in H9c2 cardiomyocytes.达格列净通过激活H9c2心肌细胞中AMPK/mTOR-OPA1介导的线粒体自噬减轻高糖和缺氧/复氧诱导的损伤。
Arch Physiol Biochem. 2024 Dec;130(6):649-659. doi: 10.1080/13813455.2023.2252200. Epub 2023 Sep 1.
5
Selective Activation of Cannabinoid Receptor 2 Attenuates Myocardial Infarction via Suppressing NLRP3 Inflammasome.选择性激活大麻素受体 2 通过抑制 NLRP3 炎性小体减轻心肌梗死。
Inflammation. 2019 Jun;42(3):904-914. doi: 10.1007/s10753-018-0945-x.
6
Compound C induces protective autophagy in cancer cells through AMPK inhibition-independent blockade of Akt/mTOR pathway.化合物 C 通过非 AMPK 抑制依赖性阻断 Akt/mTOR 通路诱导癌细胞保护性自噬。
Autophagy. 2011 Jan;7(1):40-50. doi: 10.4161/auto.7.1.13883. Epub 2011 Jan 1.
7
ULK1 plays a critical role in AMPK-mediated myocardial autophagy and contractile dysfunction following acute alcohol challenge.ULK1 在急性酒精刺激后 AMPK 介导的心肌自噬和收缩功能障碍中发挥关键作用。
Curr Pharm Des. 2013;19(27):4874-87. doi: 10.2174/1381612811319270010.
8
TRPM2 knockdown attenuates myocardial apoptosis and promotes autophagy in HFD/STZ-induced diabetic mice via regulating the MEK/ERK and mTORC1 signaling pathway.TRPM2 敲低通过调节 MEK/ERK 和 mTORC1 信号通路减轻 HFD/STZ 诱导的糖尿病小鼠心肌细胞凋亡并促进自噬。
Mol Cell Biochem. 2024 Dec;479(12):3307-3328. doi: 10.1007/s11010-024-04926-0. Epub 2024 Feb 3.
9
Astragalus polysaccharides inhibits cardiomyocyte apoptosis during diabetic cardiomyopathy via the endoplasmic reticulum stress pathway.黄芪多糖通过内质网应激途径抑制糖尿病心肌病中心肌细胞凋亡。
J Ethnopharmacol. 2019 Jun 28;238:111857. doi: 10.1016/j.jep.2019.111857. Epub 2019 Apr 6.
10
A novel protective mechanism for mitochondrial aldehyde dehydrogenase (ALDH2) in type i diabetes-induced cardiac dysfunction: role of AMPK-regulated autophagy.线粒体醛脱氢酶(ALDH2)在1型糖尿病诱导的心脏功能障碍中的一种新型保护机制:AMPK调节的自噬的作用
Biochim Biophys Acta. 2015 Feb;1852(2):319-31. doi: 10.1016/j.bbadis.2014.05.017. Epub 2014 May 27.

引用本文的文献

1
Comprehensive Assessment of Cannabidiol and HU308 in Acute and Chronic Colitis Models: Efficacy, Safety, and Mechanistic Innovations.大麻二酚和HU308在急慢性结肠炎模型中的综合评估:疗效、安全性及机制创新
Cells. 2024 Dec 5;13(23):2013. doi: 10.3390/cells13232013.
2
CB2 Cannabinoid Receptor as a Potential Target in Myocardial Infarction: Exploration of Molecular Pathogenesis and Therapeutic Strategies.CB2 大麻素受体作为心肌梗死的潜在靶点:分子发病机制与治疗策略的探索。
Int J Mol Sci. 2024 Jan 30;25(3):1683. doi: 10.3390/ijms25031683.
3
Research progress on the cannabinoid type-2 receptor and Parkinson's disease.

本文引用的文献

1
TFEB dysregulation as a driver of autophagy dysfunction in neurodegenerative disease: Molecular mechanisms, cellular processes, and emerging therapeutic opportunities.TFEB 失调作为神经退行性疾病中自噬功能障碍的驱动因素:分子机制、细胞过程和新出现的治疗机会。
Neurobiol Dis. 2019 Feb;122:83-93. doi: 10.1016/j.nbd.2018.05.012. Epub 2018 May 28.
2
Pharmacological inhibition of 2-arachidonoilglycerol hydrolysis enhances memory consolidation in rats through CB2 receptor activation and mTOR signaling modulation.药理学抑制 2-花生四烯酸甘油水解通过 CB2 受体激活和 mTOR 信号转导调节增强大鼠记忆巩固。
Neuropharmacology. 2018 Aug;138:210-218. doi: 10.1016/j.neuropharm.2018.05.030. Epub 2018 May 26.
3
2型大麻素受体与帕金森病的研究进展
Front Aging Neurosci. 2024 Jan 8;15:1298166. doi: 10.3389/fnagi.2023.1298166. eCollection 2023.
4
A comprehensive review of the novel therapeutic targets for the treatment of diabetic cardiomyopathy.糖尿病心肌病治疗新靶点的全面综述。
Ther Adv Cardiovasc Dis. 2023 Jan-Dec;17:17539447231210170. doi: 10.1177/17539447231210170.
5
Cannabinoid receptor-2 attenuates neuroinflammation by promoting autophagy-mediated degradation of the NLRP3 inflammasome post spinal cord injury.大麻素受体 2 通过促进脊髓损伤后自噬介导的 NLRP3 炎性小体降解来减轻神经炎症。
Front Immunol. 2022 Sep 26;13:993168. doi: 10.3389/fimmu.2022.993168. eCollection 2022.
6
Integrating pharmacological evaluation and computational identification for deciphering the action mechanism of Yunpi-Huoxue-Sanjie formula alleviates diabetic cardiomyopathy.整合药理学评价与计算鉴定以阐明运脾活血散结方缓解糖尿病心肌病的作用机制
Front Pharmacol. 2022 Sep 5;13:957829. doi: 10.3389/fphar.2022.957829. eCollection 2022.
7
Role of cannabinoids and the endocannabinoid system in modulation of diabetic cardiomyopathy.大麻素和内源性大麻素系统在调节糖尿病性心肌病中的作用。
World J Diabetes. 2022 May 15;13(5):387-407. doi: 10.4239/wjd.v13.i5.387.
8
Impact of the Endocannabinoid System on Bone Formation and Remodeling in p62 KO Mice.内源性大麻素系统对p62基因敲除小鼠骨形成和重塑的影响。
Front Pharmacol. 2022 Mar 22;13:858215. doi: 10.3389/fphar.2022.858215. eCollection 2022.
9
Anti-Inflammatory and Pro-Autophagy Effects of the Cannabinoid Receptor CB2R: Possibility of Modulation in Type 1 Diabetes.大麻素受体CB2R的抗炎和促自噬作用:1型糖尿病中的调节可能性
Front Pharmacol. 2022 Jan 18;12:809965. doi: 10.3389/fphar.2021.809965. eCollection 2021.
10
ZnO Nanoparticles Induce Dyslipidemia and Atherosclerotic Lesions Leading to Changes in Vascular Contractility and Cannabinoid Receptors Expression as Well as Increased Blood Pressure.氧化锌纳米颗粒可引发血脂异常和动脉粥样硬化病变,导致血管收缩性和大麻素受体表达发生变化,并使血压升高。
Nanomaterials (Basel). 2021 Sep 7;11(9):2319. doi: 10.3390/nano11092319.
Autophagy in health and disease: A comprehensive review.
自噬在健康和疾病中的作用:全面综述。
Biomed Pharmacother. 2018 Aug;104:485-495. doi: 10.1016/j.biopha.2018.05.007. Epub 2018 May 25.
4
Resveratrol Modulates Apoptosis and Autophagy Induced by High Glucose and Palmitate in Cardiac Cells.白藜芦醇调节高糖和棕榈酸酯诱导的心肌细胞凋亡和自噬。
Cell Physiol Biochem. 2018;46(5):2031-2040. doi: 10.1159/000489442. Epub 2018 Apr 28.
5
Resveratrol Prevents Diabetic Cardiomyopathy by Increasing Nrf2 Expression and Transcriptional Activity.白藜芦醇通过增加 Nrf2 的表达和转录活性预防糖尿病心肌病。
Biomed Res Int. 2018 Mar 12;2018:2150218. doi: 10.1155/2018/2150218. eCollection 2018.
6
Emerging Actors in Diabetic Cardiomyopathy: Heartbreaker Biomarkers or Therapeutic Targets?新兴的糖尿病心肌病作用因子:心碎的生物标志物还是治疗靶点?
Trends Pharmacol Sci. 2018 May;39(5):452-467. doi: 10.1016/j.tips.2018.02.010. Epub 2018 Mar 28.
7
Targeting glial cannabinoid CB receptors to delay the progression of the pathological phenotype in TDP-43 (A315T) transgenic mice, a model of amyotrophic lateral sclerosis.针对神经胶质细胞大麻素 CB 受体来延缓 TDP-43(A315T)转基因小鼠(肌萎缩性侧索硬化症的模型)病理表型的进展。
Br J Pharmacol. 2019 May;176(10):1585-1600. doi: 10.1111/bph.14216. Epub 2018 May 6.
8
Cannabinoid Receptors and the Endocannabinoid System: Signaling and Function in the Central Nervous System.大麻素受体和内源性大麻素系统:中枢神经系统中的信号传递和功能。
Int J Mol Sci. 2018 Mar 13;19(3):833. doi: 10.3390/ijms19030833.
9
TAX1BP1 overexpression attenuates cardiac dysfunction and remodeling in STZ-induced diabetic cardiomyopathy in mice by regulating autophagy.TAX1BP1 过表达通过调节自噬减轻 STZ 诱导的糖尿病心肌病小鼠的心功能障碍和重构。
Biochim Biophys Acta Mol Basis Dis. 2018 May;1864(5 Pt A):1728-1743. doi: 10.1016/j.bbadis.2018.02.012. Epub 2018 Feb 21.
10
Relaxin ameliorates high glucose-induced cardiomyocyte hypertrophy and apoptosis via the Notch1 pathway.松弛素通过Notch1信号通路改善高糖诱导的心肌细胞肥大和凋亡。
Exp Ther Med. 2018 Jan;15(1):691-698. doi: 10.3892/etm.2017.5448. Epub 2017 Nov 6.