• 文献检索
  • 文档翻译
  • 深度研究
  • 学术资讯
  • Suppr Zotero 插件Zotero 插件
  • 邀请有礼
  • 套餐&价格
  • 历史记录
应用&插件
Suppr Zotero 插件Zotero 插件浏览器插件Mac 客户端Windows 客户端微信小程序
定价
高级版会员购买积分包购买API积分包
服务
文献检索文档翻译深度研究API 文档MCP 服务
关于我们
关于 Suppr公司介绍联系我们用户协议隐私条款
关注我们

Suppr 超能文献

核心技术专利:CN118964589B侵权必究
粤ICP备2023148730 号-1Suppr @ 2026

文献检索

告别复杂PubMed语法,用中文像聊天一样搜索,搜遍4000万医学文献。AI智能推荐,让科研检索更轻松。

立即免费搜索

文件翻译

保留排版,准确专业,支持PDF/Word/PPT等文件格式,支持 12+语言互译。

免费翻译文档

深度研究

AI帮你快速写综述,25分钟生成高质量综述,智能提取关键信息,辅助科研写作。

立即免费体验

EZH2通过表观遗传抑制FBXO32的表达导致胃癌对5-氟尿嘧啶产生耐药性。

EZH2 contributes to 5-FU resistance in gastric cancer by epigenetically suppressing FBXO32 expression.

作者信息

Wang Chenyu, Li Xingwang, Zhang Junjie, Ge Zheng, Chen Hejin, Hu Junhong

机构信息

Department of Anorectal, Huaihe Hospital of Henan University, Kaifeng, 475000, People's Republic of China,

出版信息

Onco Targets Ther. 2018 Nov 5;11:7853-7864. doi: 10.2147/OTT.S180131. eCollection 2018.

DOI:10.2147/OTT.S180131
PMID:30464532
原文链接:https://pmc.ncbi.nlm.nih.gov/articles/PMC6225849/
Abstract

BACKGROUND

Increasing evidence suggests the involvement of enhancer of zeste homologue 2 (EZH2) in chemoresistance of cancer treatment. Nevertheless, its function and molecular mechanisms in gastric cancer (GC) chemoresistance are still not well elucidated.

MATERIALS AND METHODS

In the present study, we investigated the functional role of EZH2 in 5-fluorouracil (5-FU) resistance of GC cells and discovered the underlying molecular mechanism.

RESULTS

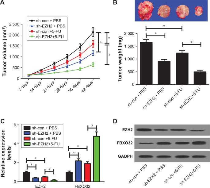
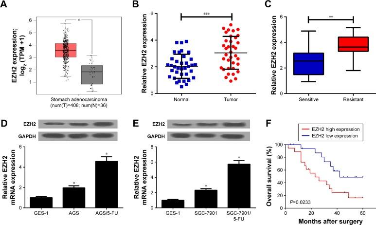
Results revealed that EZH2 was upregulated in 5-FU-resistant GC tissues and cell lines. High ZEH2 expression was correlated with poor prognosis of GC patients. EZH2 knockdown enhanced 5-FU sensitivity of AGS/5-FU and SGC-7901/5-FU cells. Moreover, EZH2 could epigenetically suppress FBXO32 expression. FBXO32 overexpression could mimic the functional role of downregulated EZH2 in 5-FU resistance. FBXO32 knockdown counteracted the inductive effect of EZH2 inhibition on 5-FU sensitivity of AGS/5-FU and SGC-7901/5-FU cells. Furthermore, EZH2 knockdown facilitated 5-FU sensitivity of 5-FU-resistant GC cells in vivo.

CONCLUSION

In summary, EZH2 depletion overcame 5-FU resistance in GC by epigenetically silencing FBXO32, providing a novel therapeutic target for GC chemoresistance.

摘要

背景

越来越多的证据表明,zeste同源物2增强子(EZH2)参与癌症治疗的化疗耐药性。然而,其在胃癌(GC)化疗耐药中的功能和分子机制仍未得到充分阐明。

材料与方法

在本研究中,我们研究了EZH2在GC细胞对5-氟尿嘧啶(5-FU)耐药中的功能作用,并发现了潜在的分子机制。

结果

结果显示,EZH2在5-FU耐药的GC组织和细胞系中上调。ZEH2高表达与GC患者的不良预后相关。EZH2敲低增强了AGS/5-FU和SGC-7901/5-FU细胞对5-FU的敏感性。此外,EZH2可通过表观遗传方式抑制FBXO32的表达。FBXO32过表达可模拟下调EZH2在5-FU耐药中的功能作用。FBXO32敲低抵消了EZH2抑制对AGS/5-FU和SGC-7901/5-FU细胞5-FU敏感性的诱导作用。此外,EZH2敲低促进了体内5-FU耐药GC细胞对5-FU的敏感性。

结论

总之,EZH2缺失通过表观遗传沉默FBXO32克服了GC中的5-FU耐药性,为GC化疗耐药提供了一个新的治疗靶点。

https://cdn.ncbi.nlm.nih.gov/pmc/blobs/3942/6225849/5badd8531485/ott-11-7853Fig6.jpg
https://cdn.ncbi.nlm.nih.gov/pmc/blobs/3942/6225849/5ba70e856261/ott-11-7853Fig1.jpg
https://cdn.ncbi.nlm.nih.gov/pmc/blobs/3942/6225849/47c582f231e6/ott-11-7853Fig2.jpg
https://cdn.ncbi.nlm.nih.gov/pmc/blobs/3942/6225849/edcc51e631b3/ott-11-7853Fig3.jpg
https://cdn.ncbi.nlm.nih.gov/pmc/blobs/3942/6225849/02444176db52/ott-11-7853Fig4.jpg
https://cdn.ncbi.nlm.nih.gov/pmc/blobs/3942/6225849/0a337a516833/ott-11-7853Fig5.jpg
https://cdn.ncbi.nlm.nih.gov/pmc/blobs/3942/6225849/5badd8531485/ott-11-7853Fig6.jpg
https://cdn.ncbi.nlm.nih.gov/pmc/blobs/3942/6225849/5ba70e856261/ott-11-7853Fig1.jpg
https://cdn.ncbi.nlm.nih.gov/pmc/blobs/3942/6225849/47c582f231e6/ott-11-7853Fig2.jpg
https://cdn.ncbi.nlm.nih.gov/pmc/blobs/3942/6225849/edcc51e631b3/ott-11-7853Fig3.jpg
https://cdn.ncbi.nlm.nih.gov/pmc/blobs/3942/6225849/02444176db52/ott-11-7853Fig4.jpg
https://cdn.ncbi.nlm.nih.gov/pmc/blobs/3942/6225849/0a337a516833/ott-11-7853Fig5.jpg
https://cdn.ncbi.nlm.nih.gov/pmc/blobs/3942/6225849/5badd8531485/ott-11-7853Fig6.jpg

相似文献

1
EZH2 contributes to 5-FU resistance in gastric cancer by epigenetically suppressing FBXO32 expression.EZH2通过表观遗传抑制FBXO32的表达导致胃癌对5-氟尿嘧啶产生耐药性。
Onco Targets Ther. 2018 Nov 5;11:7853-7864. doi: 10.2147/OTT.S180131. eCollection 2018.
2
EZH2 Contributes To Cisplatin Resistance In Breast Cancer By Epigenetically Suppressing miR-381 Expression.EZH2通过表观遗传抑制miR-381表达促进乳腺癌顺铂耐药。
Onco Targets Ther. 2019 Nov 13;12:9627-9637. doi: 10.2147/OTT.S214104. eCollection 2019.
3
TUG1 confers cisplatin resistance in esophageal squamous cell carcinoma by epigenetically suppressing PDCD4 expression via EZH2.TUG1通过EZH2表观遗传抑制PDCD4表达赋予食管鳞状细胞癌顺铂耐药性。
Cell Biosci. 2018 Nov 28;8:61. doi: 10.1186/s13578-018-0260-0. eCollection 2018.
4
TUG1 confers Adriamycin resistance in acute myeloid leukemia by epigenetically suppressing miR-34a expression via EZH2.TUG1 通过 EZH2 表观遗传抑制 miR-34a 表达从而赋予急性髓系白血病阿霉素耐药性。
Biomed Pharmacother. 2019 Jan;109:1793-1801. doi: 10.1016/j.biopha.2018.11.003. Epub 2018 Nov 26.
5
PCAT-1 contributes to cisplatin resistance in gastric cancer through epigenetically silencing PTEN via recruiting EZH2.PCAT-1 通过招募 EZH2 使 PTEN 发生表观遗传沉默,从而导致胃癌对顺铂耐药。
J Cell Biochem. 2020 Feb;121(2):1353-1361. doi: 10.1002/jcb.29370. Epub 2019 Sep 3.
6
EZH2 Contributes to 5-FU Resistance in Gastric Cancer by Epigenetically Suppressing FBXO32 Expression [Retraction].EZH2通过表观遗传抑制FBXO32表达促进胃癌对5-氟尿嘧啶的耐药性[撤回]
Onco Targets Ther. 2023 Aug 2;16:673-674. doi: 10.2147/OTT.S433399. eCollection 2023.
7
Knockdown of PLA2G2A sensitizes gastric cancer cells to 5-FU in vitro.PLA2G2A 敲低使胃癌细胞对 5-FU 体外敏感。
Eur Rev Med Pharmacol Sci. 2013 Jul;17(13):1703-8.
8
MeCP2 confers 5-fluorouracil resistance in gastric cancer via upregulating the NOX4/PKM2 pathway.MeCP2通过上调NOX4/PKM2通路赋予胃癌对5-氟尿嘧啶的抗性。
Cancer Cell Int. 2022 Feb 18;22(1):86. doi: 10.1186/s12935-022-02489-y.
9
HOXA13, Negatively Regulated by miR-139-5p, Decreases the Sensitivity of Gastric Cancer to 5-Fluorouracil Possibly by Targeting ABCC4.由miR-139-5p负调控的HOXA13可能通过靶向ABCC4降低胃癌对5-氟尿嘧啶的敏感性。
Front Oncol. 2021 May 21;11:645979. doi: 10.3389/fonc.2021.645979. eCollection 2021.
10
Long noncoding RNA SNHG6 silencing sensitized esophageal cancer cells to 5-FU via EZH2/STAT pathway.长链非编码 RNA SNHG6 通过 EZH2/STAT 通路沉默使食管癌细胞对 5-FU 敏感。
Sci Rep. 2023 Apr 1;13(1):5363. doi: 10.1038/s41598-023-32607-3.

引用本文的文献

1
F-box proteins at the crossroads of ubiquitination and tumor immunity: regulatory networks and immunotherapy strategies.泛素化与肿瘤免疫交叉点上的F-box蛋白:调控网络与免疫治疗策略
Front Immunol. 2025 Jun 4;16:1596344. doi: 10.3389/fimmu.2025.1596344. eCollection 2025.
2
EZH2 promotes chemoresistance in colorectal cancer by inhibiting autophagy through NRP1 suppression.EZH2通过抑制神经纤毛蛋白1(NRP1)来抑制自噬,从而促进结直肠癌的化疗耐药性。
Biochem J. 2025 May 2;482(10):569-81. doi: 10.1042/BCJ20240607.
3
Treating human cancer by targeting EZH2.

本文引用的文献

1
Histone H3K27 Trimethylation Modulates 5-Fluorouracil Resistance by Inhibiting PU.1 Binding to the DPYD Promoter.组蛋白H3K27三甲基化通过抑制PU.1与DPYD启动子的结合来调节5-氟尿嘧啶耐药性。
Cancer Res. 2016 Nov 1;76(21):6362-6373. doi: 10.1158/0008-5472.CAN-16-1306. Epub 2016 Aug 30.
2
Phosphorylation of EZH2 at T416 by CDK2 contributes to the malignancy of triple negative breast cancers.细胞周期蛋白依赖性激酶2(CDK2)介导的EZH2第416位苏氨酸磷酸化促进三阴性乳腺癌的恶性进展。
Am J Transl Res. 2015 Jun 15;7(6):1009-20. eCollection 2015.
3
FBXO32, a new TGF-β/Smad signaling pathway target gene, is epigenetically inactivated in gastric cardia adenocarcinoma.
通过靶向EZH2治疗人类癌症。
Genes Dis. 2024 Apr 25;12(3):101313. doi: 10.1016/j.gendis.2024.101313. eCollection 2025 May.
4
F-box proteins and gastric cancer: an update from functional and regulatory mechanism to therapeutic clinical prospects.F -box 蛋白与胃癌:从功能和调控机制到治疗临床前景的研究进展。
Int J Med Sci. 2024 Jun 3;21(8):1575-1588. doi: 10.7150/ijms.91584. eCollection 2024.
5
EZH2-interacting lncRNAs contribute to gastric tumorigenesis; a review on the mechanisms of action.EZH2 相互作用的长非编码 RNA 促进胃癌发生;作用机制的综述。
Mol Biol Rep. 2024 Feb 23;51(1):334. doi: 10.1007/s11033-024-09237-7.
6
Epigenetic reprogramming of T cells: unlocking new avenues for cancer immunotherapy.T 细胞的表观遗传重编程:为癌症免疫治疗开辟新途径。
Cancer Metastasis Rev. 2024 Mar;43(1):175-195. doi: 10.1007/s10555-024-10167-w. Epub 2024 Jan 18.
7
Melatonin and 5-fluorouracil combination chemotherapy: opportunities and efficacy in cancer therapy.褪黑素与 5-氟尿嘧啶联合化疗:癌症治疗中的机会和疗效。
Cell Commun Signal. 2023 Feb 9;21(1):33. doi: 10.1186/s12964-023-01047-x.
8
Combined inhibition of PARP and EZH2 for cancer treatment: Current status, opportunities, and challenges.PARP和EZH2联合抑制用于癌症治疗:现状、机遇与挑战
Front Pharmacol. 2022 Oct 3;13:965244. doi: 10.3389/fphar.2022.965244. eCollection 2022.
9
SMYD3 regulates gastric cancer progression and macrophage polarization through EZH2 methylation.SMYD3通过EZH2甲基化调控胃癌进展和巨噬细胞极化。
Cancer Gene Ther. 2023 Apr;30(4):575-581. doi: 10.1038/s41417-022-00535-5. Epub 2022 Sep 20.
10
SFMBT1 facilitates colon cancer cell metastasis and drug resistance combined with HMG20A.SFMBT1与HMG20A共同作用促进结肠癌细胞转移和耐药。
Cell Death Discov. 2022 May 16;8(1):263. doi: 10.1038/s41420-022-01057-7.
FBXO32是一种新的转化生长因子-β/ Smad信号通路靶基因,在贲门腺癌中发生表观遗传失活。
Neoplasma. 2015;62(4):646-57. doi: 10.4149/neo_2015_078.
4
FBXO32 Targets c-Myc for Proteasomal Degradation and Inhibits c-Myc Activity.FBXO32靶向c-Myc进行蛋白酶体降解并抑制c-Myc活性。
J Biol Chem. 2015 Jun 26;290(26):16202-14. doi: 10.1074/jbc.M115.645978. Epub 2015 May 5.
5
Global cancer statistics, 2012.全球癌症统计数据,2012 年。
CA Cancer J Clin. 2015 Mar;65(2):87-108. doi: 10.3322/caac.21262. Epub 2015 Feb 4.
6
MicroRNA-124 inhibits proliferation and induces apoptosis by directly repressing EZH2 in gastric cancer.微小RNA-124通过直接抑制胃癌中的EZH2来抑制细胞增殖并诱导细胞凋亡。
Mol Cell Biochem. 2014 Jul;392(1-2):153-9. doi: 10.1007/s11010-014-2028-0.
7
Triptolide inhibits histone methyltransferase EZH2 and modulates the expression of its target genes in prostate cancer cells.雷公藤甲素抑制组蛋白甲基转移酶EZH2并调节其在前列腺癌细胞中靶基因的表达。
Asian Pac J Cancer Prev. 2013;14(10):5663-9. doi: 10.7314/apjcp.2013.14.10.5663.
8
The Polycomb group (PcG) protein EZH2 supports the survival of PAX3-FOXO1 alveolar rhabdomyosarcoma by repressing FBXO32 (Atrogin1/MAFbx).多梳抑制复合物(PcG)蛋白 EZH2 通过抑制 FBXO32(Atrogin1/MAFbx)来支持 PAX3-FOXO1 肺泡横纹肌肉瘤的存活。
Oncogene. 2014 Aug 7;33(32):4173-84. doi: 10.1038/onc.2013.471. Epub 2013 Nov 11.
9
Knockdown of lymphoid enhancer factor 1 inhibits colon cancer progression in vitro and in vivo.淋巴增强因子 1 的敲低抑制体内外结肠癌细胞的进展。
PLoS One. 2013 Oct 2;8(10):e76596. doi: 10.1371/journal.pone.0076596. eCollection 2013.
10
Identification of molecular subtypes of gastric cancer with different responses to PI3-kinase inhibitors and 5-fluorouracil.鉴定对 PI3-激酶抑制剂和 5-氟尿嘧啶有不同反应的胃癌分子亚型。
Gastroenterology. 2013 Sep;145(3):554-65. doi: 10.1053/j.gastro.2013.05.010. Epub 2013 May 14.