Suppr超能文献

帕金森病中颈部皮肤去神经支配与α-突触核蛋白聚集有关。

Cervical skin denervation associates with alpha-synuclein aggregates in Parkinson disease.

作者信息

Melli Giorgia, Vacchi Elena, Biemmi Vanessa, Galati Salvatore, Staedler Claudio, Ambrosini Roberto, Kaelin-Lang Alain

机构信息

Laboratory for Biomedical Neurosciences Neurocentre of Southern Switzerland Via ai Söi 24. CH-6807 Torricella-Taverne Switzerland.

Neurology Department Neurocentre of Southern Switzerland Via Tesserete 46 CH-6900 Lugano Switzerland.

出版信息

Ann Clin Transl Neurol. 2018 Oct 14;5(11):1394-1407. doi: 10.1002/acn3.669. eCollection 2018 Nov.

Abstract

OBJECTIVE

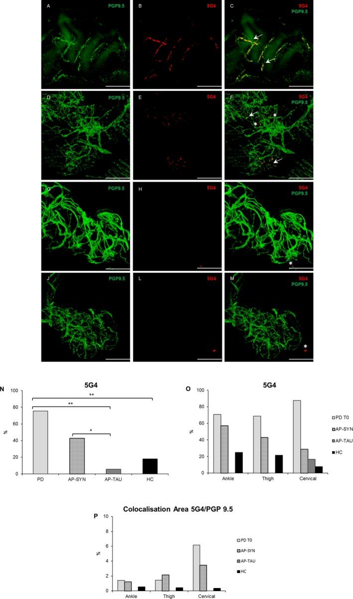
Autonomic nervous system is involved at the onset of Parkinson disease (PD), and alpha-synuclein (-Syn) and its phosphorylated form (p-Syn) have been detected in dermal autonomic nerve fibers of PD. We assessed disease specific conformation variant of -Syn immunoreactivity in cutaneous nerves and characterized skin denervation patterns in PD and atypical parkinsonism (AP).

METHODS

We enrolled 49 subjects, 19 with PD, 17 age-matched healthy controls, and 13 with AP. The manifestations of disease were rated on clinical scales. Skin biopsies from ankle, thigh, and neck were analyzed by immunofluorescence for p-Syn, 5G4 as a conformation specific antibody to pathogenic -Syn and PGP9.5 as axonal marker. Intraepidermal nerve fiber density was measured in all anatomical sites as marker of neurodegeneration. Thirteen of the 19 PD underwent a 1 year follow-up visit plus skin biopsies.

RESULTS

PD subjects displayed more severe cervical skin denervation (< 0.03), which correlated to disease duration and worsened between initial and follow-up examination (< 0.001). p-Syn and 5G4 were equally sensitive and specific for the diagnosis of PD (area under the ROC was 0.839 for p-Syn and 0.886 for 5G4). PD and AP with possible alpha-synucleinopathies share the features of marked cervical denervation and the presence of 5G4. In contrast AP with possible tauopathies were normal.

INTERPRETATION

Conformational specific forms of -Syn are detectable in skin biopsy by immunofluorescence in PD, with a promising diagnostic efficiency similar to p-Syn. Cervical cutaneous denervation correlates with disease duration and increases over time standing out as a potential biomarker of PD progression.

摘要

目的

自主神经系统参与帕金森病(PD)的发病过程,且在PD患者的皮肤自主神经纤维中已检测到α-突触核蛋白(α-Syn)及其磷酸化形式(p-Syn)。我们评估了皮肤神经中α-Syn免疫反应性的疾病特异性构象变体,并对PD和非典型帕金森病(AP)的皮肤去神经支配模式进行了特征描述。

方法

我们纳入了49名受试者,其中19名PD患者、17名年龄匹配的健康对照者以及13名AP患者。通过临床量表对疾病表现进行评分。对取自脚踝、大腿和颈部的皮肤活检样本进行免疫荧光分析,检测p-Syn、作为致病性α-Syn构象特异性抗体的5G4以及作为轴突标志物的PGP9.5。在所有解剖部位测量表皮内神经纤维密度,作为神经退行性变的标志物。19名PD患者中的13名接受了为期1年的随访并再次进行皮肤活检。

结果

PD患者表现出更严重的颈部皮肤去神经支配(<0.03),这与疾病持续时间相关,且在初次检查和随访检查之间有所恶化(<0.001)。p-Syn和5G4对PD诊断的敏感性和特异性相同(p-Syn的ROC曲线下面积为0.839,5G4为0.886)。可能存在α-突触核蛋白病的PD和AP具有明显的颈部去神经支配和5G4阳性的共同特征。相比之下,可能存在tau蛋白病的AP则表现正常。

解读

在PD患者的皮肤活检中,通过免疫荧光可检测到α-Syn的构象特异性形式,其诊断效率与p-Syn相似,颇具前景。颈部皮肤去神经支配与疾病持续时间相关,且随时间增加,是PD进展的潜在生物标志物。

https://cdn.ncbi.nlm.nih.gov/pmc/blobs/ed81/6243385/afca3c2e0c04/ACN3-5-1394-g001.jpg

文献AI研究员

20分钟写一篇综述,助力文献阅读效率提升50倍。

立即体验

用中文搜PubMed

大模型驱动的PubMed中文搜索引擎

马上搜索

文档翻译

学术文献翻译模型,支持多种主流文档格式。

立即体验