Suppr超能文献

转化生长因子-β1 通过经典 Smad 依赖性信号通路上调骨细胞中连接蛋白 43 的表达。

Transforming growth factor-β1 up-regulates connexin43 expression in osteocytes via canonical Smad-dependent signaling pathway.

机构信息

State Key Laboratory of Oral Diseases, West China Hospital of Stomatology, Sichuan University, Chengdu, China.

State Key Laboratory of Oral Diseases, West China Hospital of Stomatology, Sichuan University, Chengdu, China

出版信息

Biosci Rep. 2018 Dec 14;38(6). doi: 10.1042/BSR20181678. Print 2018 Dec 21.

Abstract

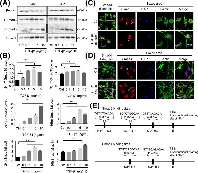
Connexin 43 (Cx43)-mediated gap junctional intercellular communication (GJIC) has been shown to be important in regulating multiple functions of bone cells. Transforming growth factor-β1 (TGF-β1) exhibited controversial effects on the expression of Cx43 in different cell types. To date, the effect of TGF-β1 on the Cx43 expression of osteocytes is still unknown. In the present study, we detected the expression of TGF-β1 in osteocytes and bone tissue, and then used recombinant mouse TGF-β1 to elucidate its effect on gap junctions (GJs) of osteocytes. Our data indicated that TGF-β1 up-regulated both mRNA and protein expression of Cx43 in osteocytes. Together with down-regulation of Cx43 expression after being treated with TGF-β type I receptor inhibitor Repsox, we deduced that TGF-β1 can positively regulate Cx43 expression in osteocytes. Thus we next focussed on the downstream signals of TGF-β and found that TGF-β1-mediated smads, Smad3 and Smad4, to translocate into nucleus. These translocated signal proteins bind to the promoter of which was responsible for the changed expression of Cx43. The present study provides evidence that TGF-β1 can enhance GJIC between osteocytes through up-regulating Cx43 expression and the underlying mechanism involved in the activation of Smad-dependent pathway.

摘要

间隙连接蛋白 43(Cx43)介导的细胞间隙连接通讯(GJIC)对于调节骨细胞的多种功能非常重要。转化生长因子-β1(TGF-β1)在不同细胞类型中对 Cx43 的表达表现出了有争议的影响。迄今为止,TGF-β1 对骨细胞中 Cx43 表达的影响仍不清楚。在本研究中,我们检测了骨细胞和骨组织中 TGF-β1 的表达,然后使用重组小鼠 TGF-β1 来阐明其对骨细胞缝隙连接(GJ)的影响。我们的数据表明,TGF-β1 上调了骨细胞中 Cx43 的 mRNA 和蛋白表达。与用 TGF-β 型 I 受体抑制剂 Repsox 处理后 Cx43 表达下调相结合,我们推断 TGF-β1 可以正向调节骨细胞中 Cx43 的表达。因此,我们接下来关注 TGF-β 的下游信号,发现 TGF-β1 介导的 smads,Smad3 和 Smad4,转位到细胞核。这些转位的信号蛋白与负责 Cx43 表达变化的启动子结合。本研究提供了证据表明,TGF-β1 可以通过上调 Cx43 的表达来增强骨细胞之间的 GJIC,其潜在机制涉及 Smad 依赖性途径的激活。

https://cdn.ncbi.nlm.nih.gov/pmc/blobs/37e6/6294634/a12d588b5236/bsr-38-bsr20181678-g1.jpg

文献AI研究员

20分钟写一篇综述,助力文献阅读效率提升50倍。

立即体验

用中文搜PubMed

大模型驱动的PubMed中文搜索引擎

马上搜索

文档翻译

学术文献翻译模型,支持多种主流文档格式。

立即体验