Suppr超能文献

BRD4 在高糖诱导的心肌肥厚发病机制中的作用。

Function of BRD4 in the pathogenesis of high glucose‑induced cardiac hypertrophy.

机构信息

Department of Pathophysiology, Prostate Diseases Prevention and Treatment Research Center, College of Basic Medical Science, Jilin University, Changchun, Jilin 130021, P.R. China.

Department of Otorhinolaryngology, China‑Japan Union Hospital, Jilin University, Changchun, Jilin 130021, P.R. China.

出版信息

Mol Med Rep. 2019 Jan;19(1):499-507. doi: 10.3892/mmr.2018.9681. Epub 2018 Nov 21.

Abstract

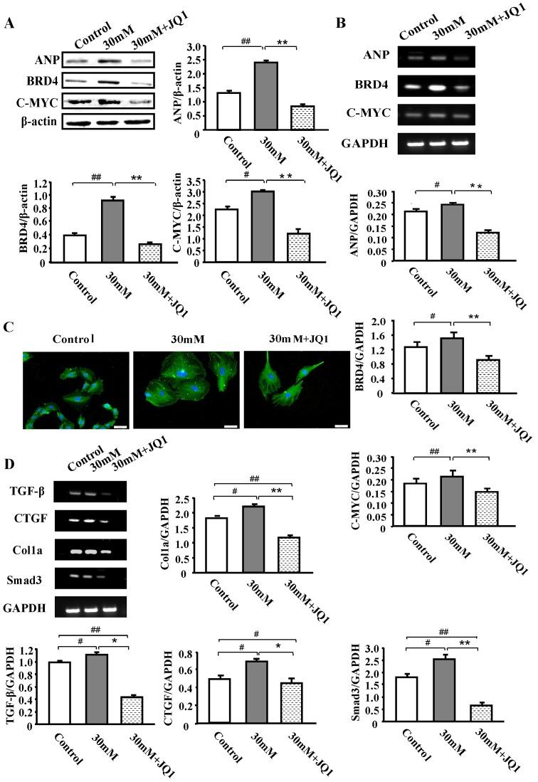
Diabetic cardiomyopathy is one of the major complications of diabetes, and due to the increasing number of patients with diabetes it is a growing concern. Diabetes‑induced cardiomyopathy has a complex pathogenesis and histone deacetylase‑mediated epigenetic processes are of prominent importance. The olfactory bromodomain‑containing protein 4 (BRD4) is a protein that recognizes and binds acetylated lysine. It has been reported that the high expression of BRD4 is involved in the process of cardiac hypertrophy. The aim of the present study was to investigate the function of BRD4 in the process of high glucose (HG)‑induced cardiac hypertrophy, and to clarify whether epigenetic regulation involving BRD4 is an important mechanism. It was revealed that BRD4 expression levels were increased in H9C2 cells following 48 h of HG stimulation. This result was also observed in a diabetic rat model. Furthermore, HG stimulation resulted in the upregulation of the myocardial hypertrophy marker, atrial natriuretic peptide, the cytoskeletal protein α‑actin and fibrosis‑associated genes including transforming growth factor‑β, SMAD family member 3, connective tissue growth factor and collagen, type 1, α1. However, administration of the specific BRD4 inhibitor JQ1 (250 nM) for 48 h reversed this phenomenon. Furthermore, protein kinase B (AKT) phosphorylation was activated by HG stimulation and suppressed by JQ1. In conclusion, BRD4 serves an important role in the pathogenesis of HG‑induced cardiomyocyte hypertrophy through the AKT pathway.

摘要

糖尿病性心肌病是糖尿病的主要并发症之一,由于糖尿病患者数量的增加,它越来越受到关注。糖尿病性心肌病的发病机制复杂,组蛋白去乙酰化酶介导的表观遗传过程尤为重要。嗅觉溴结构域蛋白 4(BRD4)是一种识别和结合乙酰化赖氨酸的蛋白质。据报道,BRD4 的高表达参与了心肌肥厚的过程。本研究旨在探讨 BRD4 在高糖(HG)诱导的心肌肥厚过程中的作用,并阐明涉及 BRD4 的表观遗传调控是否是一个重要的机制。结果显示,HG 刺激 48 小时后,H9C2 细胞中 BRD4 的表达水平增加。在糖尿病大鼠模型中也观察到了这一结果。此外,HG 刺激导致心肌肥厚标志物、心钠肽、细胞骨架蛋白α-肌动蛋白以及纤维化相关基因(包括转化生长因子-β、SMAD 家族成员 3、结缔组织生长因子和胶原,类型 1,α1)的上调。然而,特异性 BRD4 抑制剂 JQ1(250 nM)处理 48 小时可逆转这一现象。此外,HG 刺激激活蛋白激酶 B(AKT)磷酸化,而 JQ1 则抑制其磷酸化。综上所述,BRD4 通过 AKT 通路在 HG 诱导的心肌细胞肥大发病机制中发挥重要作用。

https://cdn.ncbi.nlm.nih.gov/pmc/blobs/bf2d/6297744/40418bf14599/MMR-19-01-0499-g00.jpg

文献AI研究员

20分钟写一篇综述,助力文献阅读效率提升50倍。

立即体验

用中文搜PubMed

大模型驱动的PubMed中文搜索引擎

马上搜索

文档翻译

学术文献翻译模型,支持多种主流文档格式。

立即体验