Department of Oncology, First Affiliated Hospital of Medical School of Xi'an Jiaotong University, 277# Yanta west road, Xi'an, 710061, Shaanxi, People's Republic of China.
Department of Radiation Oncology, First Affiliated Hospital of Medical School of Xi'an Jiaotong University, Xi'an, 710061, Shaanxi, People's Republic of China.
J Cancer Res Clin Oncol. 2019 Feb;145(2):411-427. doi: 10.1007/s00432-018-2802-6. Epub 2018 Nov 27.
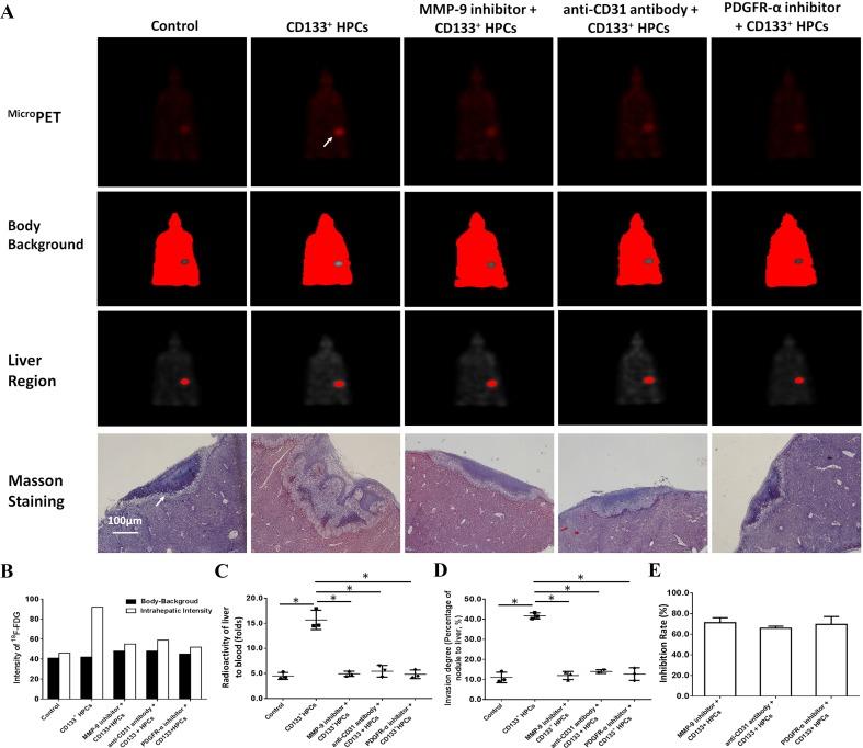
The pre-metastatic niche has been shown to play a critical role in tumor metastasis, and its formation is closely related to the tumor microenvironment. However, the underlying molecular mechanisms remain unclear. In the present study, we successfully established a mouse model of lung metastasis using luciferase-expressing MDA-MB-435s cells. In this model, recruitment of vascular endothelial growth factor receptor-1 (VEGFR1)CD133 hematopoietic progenitor cells (HPCs) was gradually increased in lung but gradually decreased after the formation of tumor colonies in lung. We also established a highly metastatic MDA-MB-435s (MDA-MB-435s-HM) cell line from the mouse model. Changes in protein profiles in different culture conditions were investigated by protein microarray analysis. The levels of CXC chemokine ligand 16, interleukin (IL)-2Rα, IL-2Rγ, matrix metalloproteinase (MMP)-1, MMP-9, platelet-derived growth factor receptor (PDGFR)-α, stromal cell-derived factor (SDF)-1α, transforming growth factor (TGF)-β, platelet endothelial cell adhesion molecule (PECAM)-1 and vascular endothelial (VE)-cadherin were significantly greater (> fivefold) in the culture medium from MDA-MB-435s-HM cells than in that from MDA-MB-435s cells. Moreover, the levels of MMP-9, PDGFR-α, and PECAM-1 were significantly greater in the co-culture medium of MDA-MB-435s-HM cells and CD133 HPCs than in that from MDA-MB-435s-HM cells. Differentially expressed proteins were validated by enzyme-linked immunosorbent assay, and expression of their transcripts was confirmed by quantitative real-time polymerase chain reaction. Moreover, inhibition of MMP-9, PDGFR-α, and PECAM-1 by their specific inhibitors or antibodies significantly decreased cell migration, delayed lung metastasis, and decreased recruitment of VEGFR1CD133 HPCs into lung. Intra-hepatic growth of HPCs enhanced the invasive growth of MDA-MB-435s-HM cells in the liver. Our data indicate that VEGFR1CD133 HPCs contribute to lung metastasis.
肿瘤转移前生态位在肿瘤转移中起着关键作用,其形成与肿瘤微环境密切相关。然而,其潜在的分子机制尚不清楚。在本研究中,我们成功地使用荧光素酶表达的 MDA-MB-435s 细胞建立了小鼠肺转移模型。在该模型中,血管内皮生长因子受体-1(VEGFR1)CD133 造血祖细胞(HPC)在肺中的募集逐渐增加,而在肺中肿瘤集落形成后则逐渐减少。我们还从小鼠模型中建立了一个高度转移性的 MDA-MB-435s (MDA-MB-435s-HM)细胞系。通过蛋白质微阵列分析研究了不同培养条件下蛋白质图谱的变化。MDA-MB-435s-HM 细胞培养基中的趋化因子配体 16(CXC 配体 16)、白细胞介素(IL)-2Rα、IL-2Rγ、基质金属蛋白酶(MMP)-1、MMP-9、血小板衍生生长因子受体(PDGFR)-α、基质细胞衍生因子(SDF)-1α、转化生长因子(TGF)-β、血小板内皮细胞黏附分子(PECAM)-1 和血管内皮(VE)-钙黏蛋白的水平明显高于 MDA-MB-435s 细胞的培养基(>五倍)。此外,MDA-MB-435s-HM 细胞与 CD133 HPC 共培养的培养基中 MMP-9、PDGFR-α 和 PECAM-1 的水平明显高于 MDA-MB-435s-HM 细胞的培养基。通过酶联免疫吸附试验验证差异表达蛋白,并通过实时定量聚合酶链反应确认其转录物的表达。此外,MMP-9、PDGFR-α 和 PECAM-1 的特异性抑制剂或抗体抑制其表达,可显著降低细胞迁移,延迟肺转移,并减少 VEGFR1CD133 HPC 募集到肺部。HPC 肝内生长增强了 MDA-MB-435s-HM 细胞在肝脏中的侵袭性生长。我们的数据表明,VEGFR1CD133 HPC 有助于肺转移。