Suppr超能文献

miR-96/182 基因座上皮细胞特异性组蛋白修饰靶向 AMAP1 mRNA,使 p53 抑制上皮细胞侵袭。

Epithelial-specific histone modification of the miR-96/182 locus targeting AMAP1 mRNA predisposes p53 to suppress cell invasion in epithelial cells.

机构信息

Department of Molecular Biology, Graduate School of Medicine, Hokkaido University, North 15, West 7, Kita-ku, Sapporo, Hokkaido, 060-8638, Japan.

出版信息

Cell Commun Signal. 2018 Dec 4;16(1):94. doi: 10.1186/s12964-018-0302-6.

Abstract

BACKGROUND

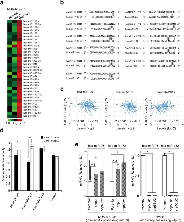
TP53 mutations in cancer cells often evoke cell invasiveness, whereas fibroblasts show invasiveness in the presence of intact TP53. AMAP1 (also called DDEF1 or ASAP1) is a downstream effector of ARF6 and is essential for the ARF6-driven cell-invasive phenotype. We found that AMAP1 levels are under the control of p53 (TP53 gene product) in epithelial cells but not in fibroblasts, and here addressed that molecular basis of the epithelial-specific function of p53 in suppressing invasiveness via targeting AMAP1.

METHODS

Using MDA-MB-231 cells expressing wild-type and p53 mutants, we identified miRNAs in which their expression is controlled by normal-p53. Among them, we identified miRNAs that target AMAP1 mRNA, and analyzed their expression levels and epigenetic statuses in epithelial cells and nonepithelial cells.

RESULTS

We found that normal-p53 suppresses AMAP1 mRNA in cancer cells and normal epithelial cells, and that more than 30 miRNAs are induced by normal-p53. Among them, miR-96 and miR-182 were found to target the 3'-untranslated region of AMAP1 mRNA. Fibroblasts did not express these miRNAs at detectable levels. The ENCODE dataset demonstrated that the promoter region of the miR-183-96-182 cistron is enriched with H3K27 acetylation in epithelial cells, whereas this locus is enriched with H3K27 trimethylation in fibroblasts and other non-epithelial cells. miRNAs, such as miR-423, which are under the control of p53 but not associated with AMAP1 mRNA, demonstrated similar histone modifications at their gene loci in epithelial cells and fibroblasts, and were expressed in these cells.

CONCLUSION

Histone modifications of certain miRNA loci, such as the miR-183-96-182 cistron, are different between epithelial cells and non-epithelial cells. Such epithelial-specific miRNA regulation appears to provide the molecular basis for the epithelial-specific function of p53 in suppressing ARF6-driven invasiveness.

摘要

背景

癌细胞中 TP53 突变常引发细胞侵袭性,而在完整 TP53 的存在下,成纤维细胞显示出侵袭性。AMAP1(也称为 DDEF1 或 ASAP1)是 ARF6 的下游效应物,是 ARF6 驱动的细胞侵袭表型所必需的。我们发现 AMAP1 水平受上皮细胞中 p53(TP53 基因产物)的控制,但不受成纤维细胞的控制,在此我们解决了通过靶向 AMAP1,p53 在上皮细胞中抑制侵袭性的上皮特异性功能的分子基础。

方法

使用表达野生型和 p53 突变体的 MDA-MB-231 细胞,我们鉴定了受正常 p53 控制表达的 miRNA。其中,我们鉴定了靶向 AMAP1 mRNA 的 miRNA,并分析了它们在上皮细胞和非上皮细胞中的表达水平和表观遗传状态。

结果

我们发现正常 p53 抑制癌症细胞和正常上皮细胞中的 AMAP1 mRNA,并且正常 p53 诱导 30 多种 miRNA 的表达。其中,miR-96 和 miR-182 被发现靶向 AMAP1 mRNA 的 3'-非翻译区。成纤维细胞不能检测到这些 miRNA 的表达。ENCODE 数据集表明,miR-183-96-182 基因座的启动子区域在上皮细胞中富含 H3K27 乙酰化,而在成纤维细胞和其他非上皮细胞中富含 H3K27 三甲基化。miR-423 等受 p53 控制但与 AMAP1 mRNA 无关的 miRNA,在上皮细胞和成纤维细胞中其基因座具有相似的组蛋白修饰,并在这些细胞中表达。

结论

某些 miRNA 基因座的组蛋白修饰,如 miR-183-96-182 基因座,在上皮细胞和非上皮细胞之间是不同的。这种上皮细胞特异性的 miRNA 调控似乎为 p53 在抑制 ARF6 驱动的侵袭性方面的上皮细胞特异性功能提供了分子基础。

https://cdn.ncbi.nlm.nih.gov/pmc/blobs/1ee9/6278066/35622bd8b89d/12964_2018_302_Fig1_HTML.jpg

文献AI研究员

20分钟写一篇综述,助力文献阅读效率提升50倍。

立即体验

用中文搜PubMed

大模型驱动的PubMed中文搜索引擎

马上搜索

文档翻译

学术文献翻译模型,支持多种主流文档格式。

立即体验