Suppr超能文献

后背部内侧杏仁核中的 NKB 信号以 kisspeptin 非依赖的方式刺激雌性小鼠促性腺激素释放。

NKB signaling in the posterodorsal medial amygdala stimulates gonadotropin release in a kisspeptin-independent manner in female mice.

机构信息

Department of Endocrinology, Diabetes and Hypertension, Brigham and Women's Hospital, Boston, United States.

Harvard Medical School, Boston, United States.

出版信息

Elife. 2018 Dec 19;7:e40476. doi: 10.7554/eLife.40476.

Abstract

UNLABELLED

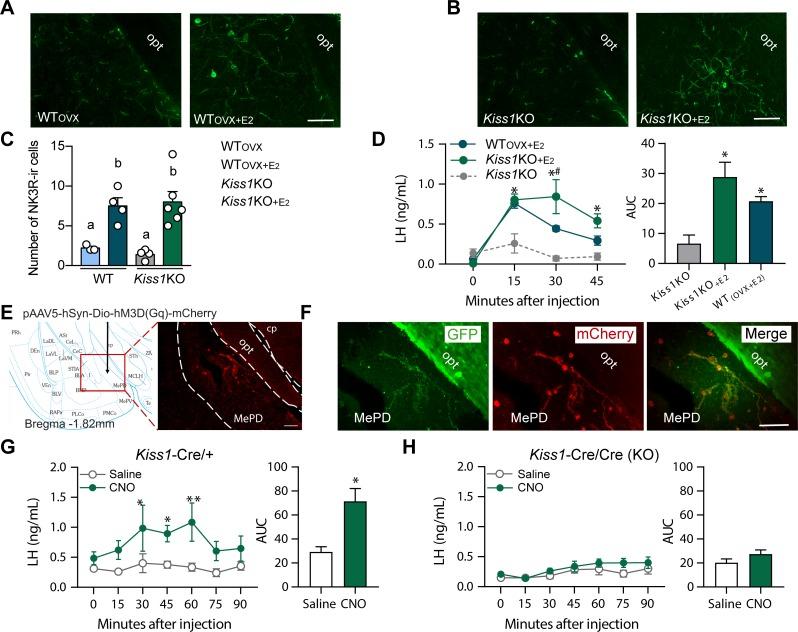
Neurokinin B (NKB) signaling is critical for reproduction in all studied species. The existing consensus is that NKB induces GnRH release via kisspeptin () stimulation in the arcuate nucleus. However, the stimulatory action of NKB is dependent on circulating estrogen (E) levels, without which, NKB inhibits luteinizing hormone (LH) release. Importantly, the evidence supporting the kisspeptin-dependent role of NKB, derives from models of persistent hypogonadal state [e.g. knock-out (KO) mice], with reduced E levels. Here, we demonstrate that in the presence of E, NKB signaling induces LH release in a kisspeptin-independent manner through the activation of NK3R (NKB receptor) neurons in the posterodorsal medial amygdala (MePD). Importantly, we show that chemogenetic activation of MePD Kiss1 neurons induces LH release, however, the stimulatory action of NKB in this area is Kiss1 neuron-independent. These results document the existence of two independent neuronal circuitries within the MePD that regulate reproductive function in females.

EDITORIAL NOTE

This article has been through an editorial process in which the authors decide how to respond to the issues raised during peer review. The Reviewing Editor's assessment is that all the issues have been addressed (see decision letter).

摘要

未标记

神经激肽 B(NKB)信号对于所有研究物种的生殖都至关重要。现有共识认为,NKB 通过刺激弓状核中的 kisspeptin()诱导 GnRH 释放。然而,NKB 的刺激作用取决于循环雌激素(E)水平,没有 E,NKB 会抑制促黄体生成素(LH)的释放。重要的是,支持 NKB 通过 kisspeptin 发挥作用的证据来自于持续低促性腺激素状态的模型[例如 knock-out(KO)小鼠],这些模型中的 E 水平降低。在这里,我们证明,在 E 的存在下,NKB 信号通过激活后背侧内侧杏仁核(MePD)中的 NK3R(NKB 受体)神经元,以 kisspeptin 非依赖性的方式诱导 LH 释放。重要的是,我们表明 MePD Kiss1 神经元的化学遗传激活会诱导 LH 释放,然而,NKB 在该区域的刺激作用与 Kiss1 神经元无关。这些结果证明了 MePD 内存在两种独立的神经元回路,它们调节雌性的生殖功能。

编辑注释

本文经过了编辑过程,作者在该过程中决定如何处理同行评审期间提出的问题。审稿人的评估是所有问题都已得到解决(见评审意见)。

https://cdn.ncbi.nlm.nih.gov/pmc/blobs/b79c/6300354/bfc9dd6224d2/elife-40476-fig1.jpg

文献检索

告别复杂PubMed语法,用中文像聊天一样搜索,搜遍4000万医学文献。AI智能推荐,让科研检索更轻松。

立即免费搜索

文件翻译

保留排版,准确专业,支持PDF/Word/PPT等文件格式,支持 12+语言互译。

免费翻译文档

深度研究

AI帮你快速写综述,25分钟生成高质量综述,智能提取关键信息,辅助科研写作。

立即免费体验